
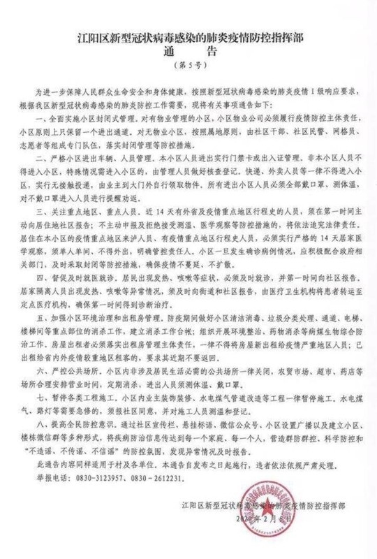
四川在线消息(记者 魏冯)2月5日,泸州市江阳区发布《江阳区新型冠状病毒感染的肺炎疫情防控指挥部通告(第5号)》(简称《通告》), 即日起,全面实施小区封闭式管理,非本小区人员不得进入小区。
根据《通告》,从即日起,将对江阳区全面实施小区封闭式管理。对有物业管理的小区,小区物业公司必须履行疫情防控主体责任,小区原则上只保留一个进出通道。对无物业小区,按照属地原则,由社区干部、社区民警、网格员、志愿者等组成专门队伍,落实封闭管理等防控措施。
严格小区进出车辆、人员管理。本小区人员进出实行门禁卡或出入证管理。非本小区人员不得进入小区,特殊情况需进入小区的,由管理人员做好核查登记。快递、外卖人员等一律不得进入小区,实行无接触投递,由业主到大门外自行领取物件。所有进出小区人员必须全部戴口罩、测体温,对不戴口罩进入人员进行提醒劝返。
关注重点地区、重点人员。近14天有外省及疫情重点地区行程史的人员,须在第一时间主动向居住地社区报告;不主动申报及拒绝接受测温、医学观察等防控措施的,将依法追究法律责任。居住在本小区的疫情重点地区来泸人员、有疫情重点地区行程史人员,必须实行严格的14天居家医学观察,须单人单间、不得外出,明确管控责任人。小区一旦发生确诊病例情况,应积极配合政府相关部门,及时采取封闭等防控措施,确保疫情不蔓延、不扩散。
督促及时就医就诊。居民出现发热、咳嗽等症状,必须及时就诊,并第一时间向社区报告。居家隔离人员出现发热、咳嗽等异常情况,须及时向街道和社区报告,由医疗卫生机构将患者转运至定点医疗机构,确保第一时间得到诊断治疗。
加强小区环境治理和出租房管理。防疫期间做好小区清洁消毒、垃圾分类处理、通道、电梯、楼梯间等重点部位的消杀工作,建立消杀工作台帐;组织开展环境整治、药物消杀等病媒生物综合防治工作。房屋出租者必须落实出租房管理主体责任,一律不得将房屋新出租给疫情严重地区人员;已出租给省内外疫情较重地区租客的,要求其近期不要返回。
严控公共场所。小区内非涉及居民生活必需的公共场所一律关闭,农贸市场、超市、药店等场所合理安排营业时间,定期消杀,进出人员须测体温、戴口罩。
暂停各类工程施工。小区内业主装饰装修、水电煤气管道改造等工程一律暂停施工。水电煤气、路灯等需要急修的,须报社区同意,并对施工人员测温和登记。
提高全民防控意识。通过社区宣传栏、悬挂标语、微信公众号、小区设置广播以及建立小区、楼栋微信群等多种形式,将疾病防治信息传达到每一个家庭、每一个人,营造群防群控、科学防控和“不造谣、不传谣、不信谣”的防控氛围,发现异常情况及时报告。
《通告》内容适用于江阳区的村及各单位,自2月5日起施行,违者依法依规严肃处理。举报电话:0830-3123957、0830-2612231。
截至2月4日24时,泸州市累计报告新型冠状病毒肺炎确诊病例10例,涉及3个县区。其中,江阳区5例、龙马潭区4例、叙永县1例。
泸州市温馨提示,请近段时间与上述确诊病例有密切接触的人员,立即戴上口罩到就近定点医院发热门诊就诊,或立即拨打12345电话咨询求助。
