
四川在线消息(记者 薛剑)2月24日,一则关于“国家体育总局在4月30日前严禁举办集聚性赛事活动”的通知在网络上疯传,消息来源直指沈阳市体育局。不过随后沈阳市体育局发出公告,宣称“集聚性赛事活动仅指沈阳市举办的赛事”。
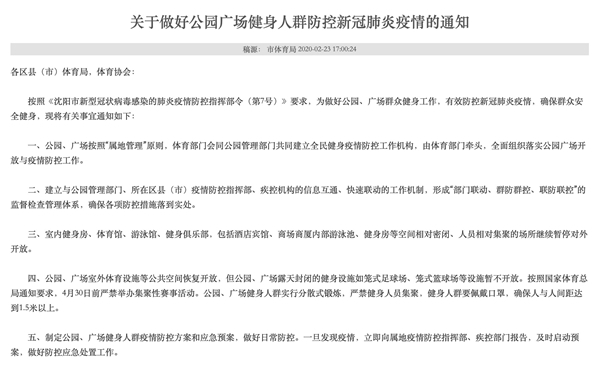
沈阳市体育局2月23日发布了《关于做好公园广场健身人群防控新冠肺炎疫情的通知》,其中通知中第四条写道:公园、广场室外体育设施等公共空间恢复开放,但公园、广场露天封闭的健身设施如笼式足球场、笼式篮球场等设施暂不开放。按照国家体育总局通知要求,4月30日前严禁举办集聚性赛事活动。公园、广场健身人群实行分散式锻炼,严禁健身人员集聚,健身人群要佩戴口罩,确保人与人间距达到1.5米以上。就是这一条中“按照国家体育总局通知要求,4月30日前严禁举办集聚性赛事活动”迅速在网络上引发关注。不过沈阳体育局2月24日发布消息予以澄清。沈阳市体育局在公告中称,“我局制发的通知,取消4月30日前我市所有拟举办的赛事活动‘强调的是’我市拟兴办的’”。
目前,沈阳市体育局已经将《关于做好公园广场健身人群防控新冠肺炎疫情的通知》删除。

图片来自沈阳市体育局官网