
四川在线记者李丹
4月13日,四川省教育厅公布了我省2020年具有中等职业学历教育招生资格学校及专业名单,其中包括368所教育部门管理的职业院校和89所人力资源和社会保障部门管理的技工院校。
四川省教育厅四川省人力资源和社会保障厅关于公布四川省2020年具有中等职业学历教育招生资格学校及专业的通告
为加强中等职业教育管理,增强政府信息服务功能,维护正常招生秩序,现公布四川省2020年具有中等职业学历教育招生资格的学校和专业(五年制高等职业教育和高中起点“1+2”模式高等职业教育学校和专业另行公布)。
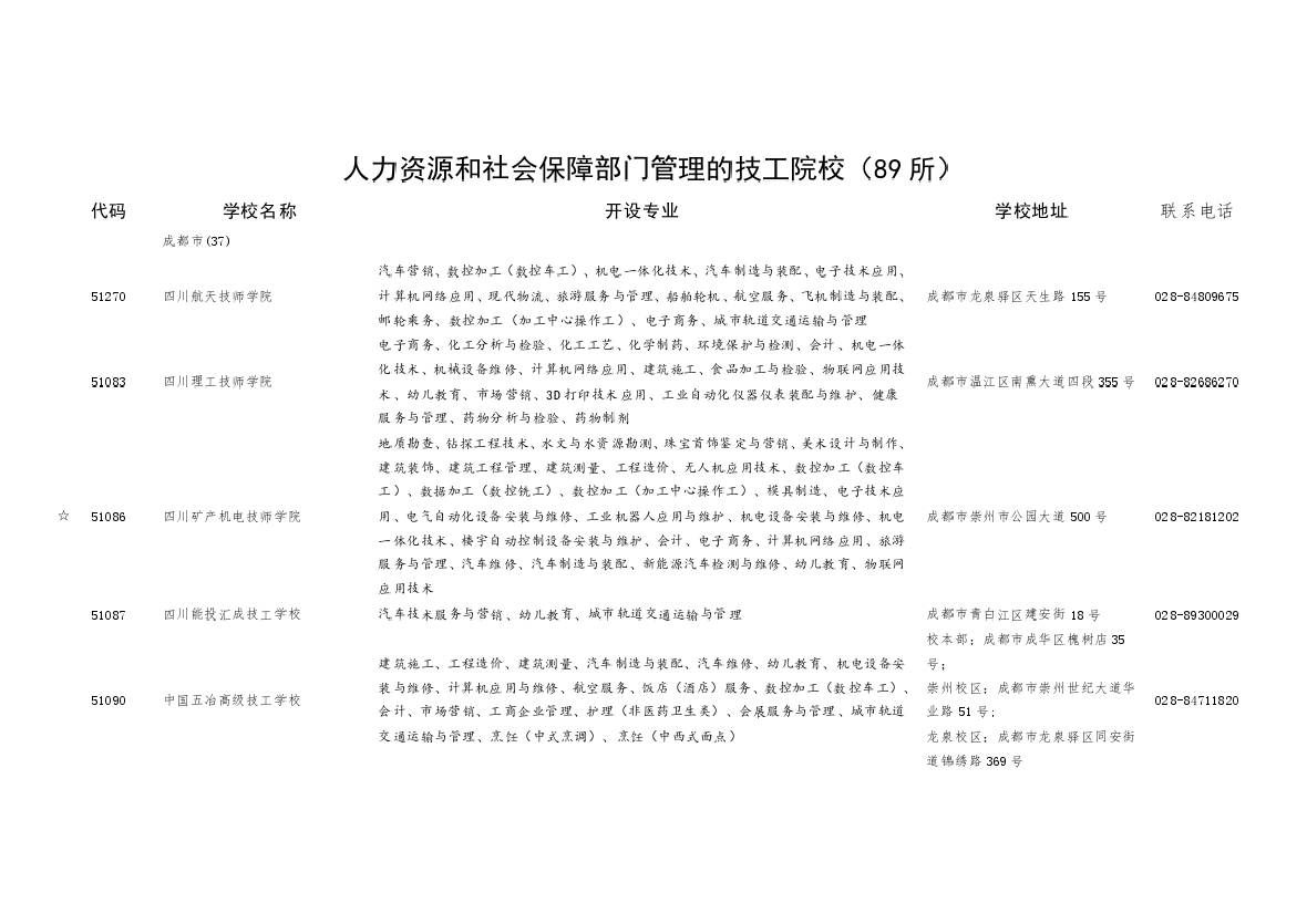
2020年具有中等职业学历教育招生资格学校457所(校名前“☆”为国家中等职业教育改革发展示范学校,“△”为国家级重点中职学校,“○”为省级重点中职学校)。其中,教育部门管理的职业学校368所,开设专业223个,开办专业点2734个;人力资源和社会保障部门管理的技工院校89所(其中,技师学院21所,高级技工学校11所,技工学校57所),开设专业155个,开办专业点835个。
未列入本通告的学校、教育机构及专业不具备中等职业学历教育招生资格,不得招生。对违规招生的学校,相关管理部门将依法取缔,所招学生不注册学籍,不承认学历,不享受国家中职资助和免学费等政策。请报名中等职业学校的学生注意查询本通告学校及专业名单(相关信息可通过四川省教育考试院、四川省教育厅、四川省人力资源和社会保障厅网站查询)。省外今年在川招生的中等职业学校,请参阅《招生考试报》2020年高职学院、中等职业学校在川招生专业及名额介绍。
人力资源和社会保障部门管理的技工院校开设的护理专业为非医药卫生类专业,其护理专业对应或相关职业(工种)为:养老护理员、保育员、育婴员、孤残儿童护理员。











































