
四川在线记者 任鸿
5月9日,记者从省政府督查室获悉,国务院办公厅近日印发了《关于对2019年落实有关重大政策措施真抓实干成效明显地方予以督查激励的通报》,对2019年落实打好三大攻坚战和实施乡村振兴战略、深化“放管服”改革优化营商环境、持续扩大内需、推动创新驱动发展、保障和改善民生等有关重大政策措施真抓实干、取得明显成效的213个地方予以督查激励,相应采取资金、项目、土地、改革先行先试等30项奖励支持措施。
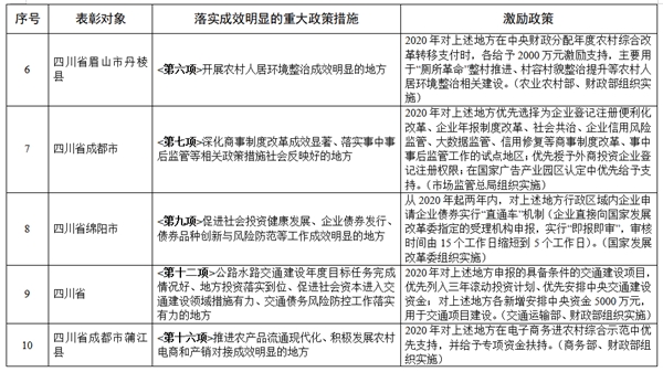
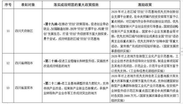
四川全省共获16项奖励支持措施,其中,省本级4项,成都市2项,绵阳市3项,宜宾市、泸州市、天府新区、金牛区、青羊区、蒲江县、丹棱县各1项。
据悉,督查激励旨在为进一步强化正向激励,更好调动和发挥地方推进改革发展的积极性、主动性和创造性,促进形成担当作为、干事创业的良好局面。
《通报》指出,今年是全面建成小康社会和“十三五”规划收官之年,改革发展稳定任务艰巨繁重。新冠肺炎疫情带来新的挑战,做好经济社会发展工作难度更大、任务更重、要求更高,更需要调动各方面积极性,沉下心来,扑下身子,苦干实干,把工作落到实处。各地区各部门要切实将思想认识和行动统一到党中央、国务院决策部署上来,坚定信心、迎难而上、主动作为,统筹推进疫情防控和经济社会发展工作,在疫情防控常态化前提下,坚持稳中求进工作总基调,坚定不移贯彻新发展理念,加大改革开放力度,深化供给侧结构性改革,打好三大攻坚战,扩大有效需求,扎实做好“六稳”工作,落实“六保”任务,力戒形式主义、官僚主义,以钉钉子精神抓紧抓实抓细各项工作,确保完成决战决胜脱贫攻坚目标任务,全面建成小康社会。
四川全省获督查激励情况如下:



