第二个四川“天府慈善月”正式启动 部分重点活动发布

2020-09-01 19:57:59来源:四川在线编辑:何勇

四川在线记者 李丹

今年9月5日是我国第五个“中华慈善日”。9月1日,我省第二个“天府慈善月”活动正式启动,活动主题是“决战脱贫攻坚,助力疫情防控,参与基层治理”。

9月1日至9月30日,省级相关部门、21个市(州)和63个全省性慈善组织将开展近300场形式多样、内容丰富的慈善活动。包括慈善政策宣传、项目开展、帮扶对象回访、志愿服务、慈善展会、慈善义卖、网络筹款等。

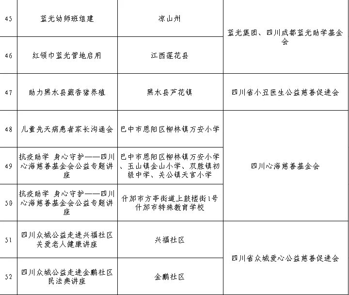
部分重点活动目录发布如下:

    编辑推荐