明日9时起,四川对这两项本科二批录取未完成计划进行志愿征集

2020-09-04 17:41:50来源:四川在线编辑:牛霄

四川在线记者 邓翔沣

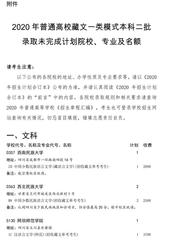
9月4日,记者从省教育考试院获悉,我省2020年普通高校藏文、彝文一类模式本科二批录取院校平行志愿投档后,尚有部分院校招生计划未能完成。根据教育部和我省有关规定,按照招生“阳光工程”的要求

决定对未完成计划实行公开征集志愿,征集志愿时间为9月5日9:00至15:00。

    编辑推荐