最新!四川公布222家应对秋冬季新冠肺炎疫情定点救治医院信息

2020-09-11 15:29:53来源:四川在线编辑:覃贻花

四川在线记者 石小宏

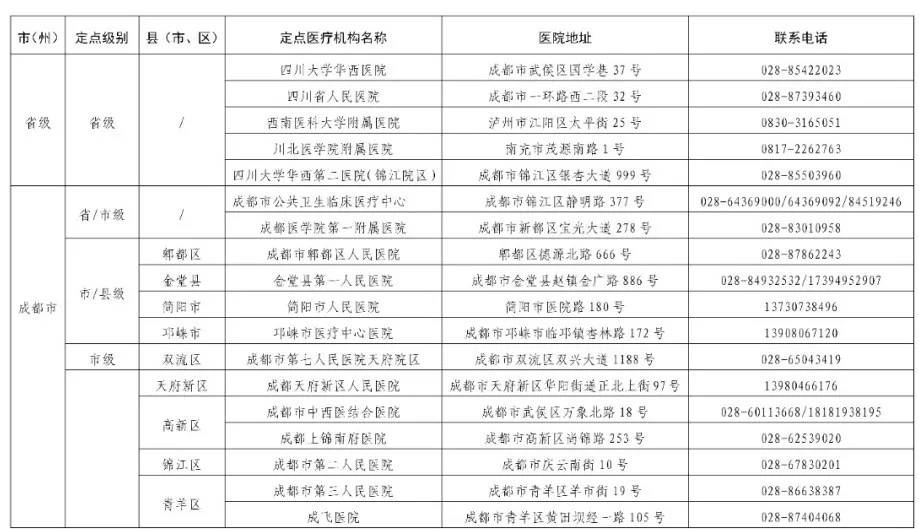
为贯彻落实国务院应对新型冠状病毒肺炎疫情联防联控机制应对秋冬季新冠肺炎疫情医疗救治工作决策部署,按照《关于印发应对秋冬季新冠肺炎疫情医疗救治工作方案的通知》要求,切实做好秋冬季新冠肺炎防控工作,有力保障人民群众生命安全和身体健康, 近日,省卫生健康委发布了《关于公布应对秋冬季新冠肺炎疫情定点救治医院信息的公告》,公布了我省222家应对秋冬季新冠肺炎疫情定点救治医院信息。

温馨提示:群众就诊前可拨打联系电话,询问新冠病毒肺炎就诊相应问题,并接受就诊指引。

附名单:

    编辑推荐