成都6条地铁新线路104个站点名称公布

2020-12-01 12:58:52来源:四川在线编辑:余义勇

四川在线记者 吴亚飞

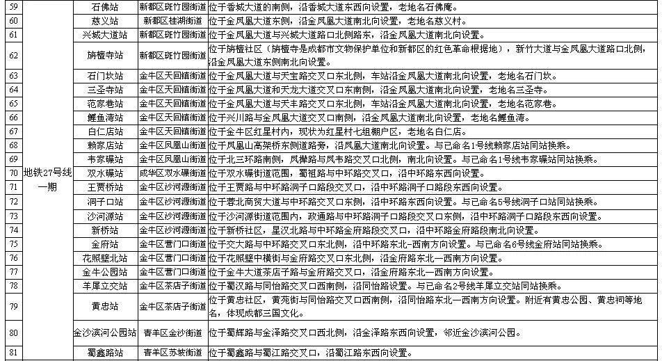
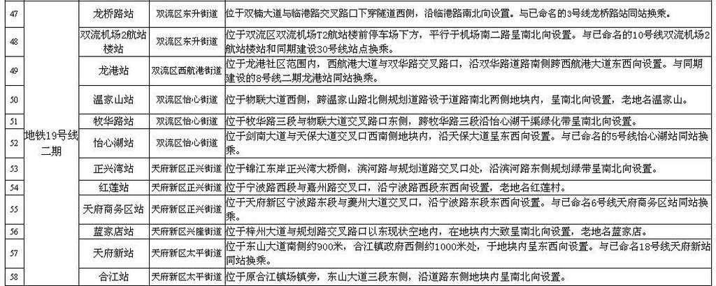
12月1日,记者从成都市民政局获悉,成都市地铁8号线二期、地铁13号线一期、地铁17号线二期、地铁19号线二期、地铁27号线一期、地铁30号线一期共6条线路的104个站点命名公示发布。

快来看看你家附近的地铁站名叫什么?

【点击图片查看线路及站点名称详情】

    编辑推荐