
四川在线记者 蒋君芳
成都市郫都区新型冠状病毒肺炎疫情防控指挥部通知
广大市民朋友:
因疫情防控需要,为切实保障广大群众健康安全,严防疫情扩散,定于2020年12月8日, 对郫筒街道辖区各村(社区)、唐昌镇永安村、唐昌镇钓鱼村、唐昌镇锦宁村、唐昌镇千夫村、唐昌镇沙河村、唐昌镇福昌村、唐昌镇万寿社区和唐昌镇青杨村 的全体市民开展免费核酸检测。
一、检测对象
长期居住和临时居住在郫都区郫筒街道各村(社区)和唐昌镇永安村、唐昌镇钓鱼村、唐昌镇锦宁村、唐昌镇千夫村、唐昌镇沙河村、唐昌镇福昌村、唐昌镇万寿社区和唐昌镇青杨村的全体市民,以及在以上区域工作、就学等人员。
二、检测时间
2020年12月8日24时前。
三、检测地点设置
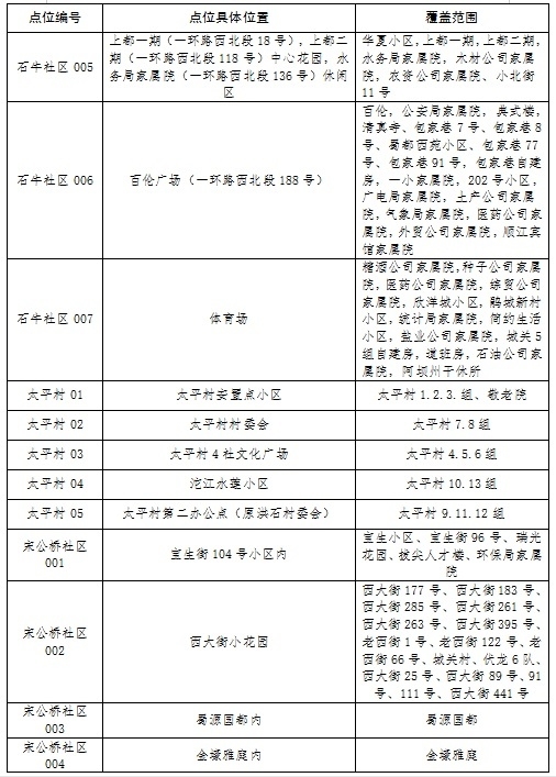
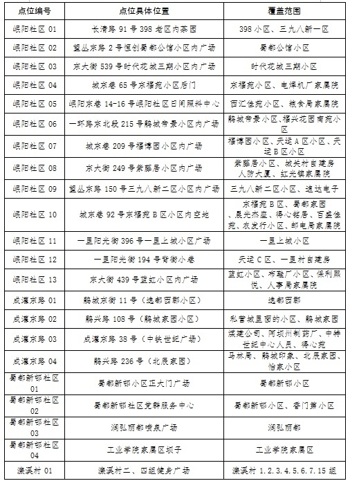
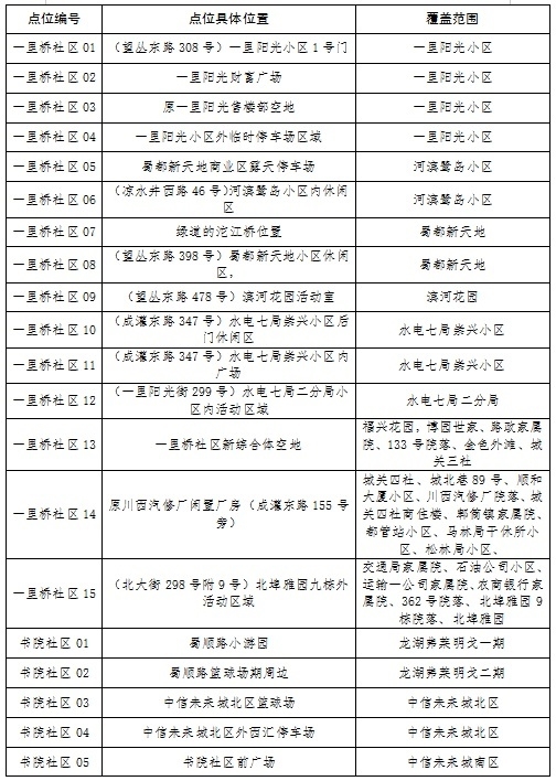
郫筒街道设置175个核酸检测点,唐昌镇原唐元片区设置8个核酸检测点, 详见附表 。
四、注意事项
请参加核酸检测的人员,带上身份证或户口本等有效证件,根据检测点位安排就近有序排队参加检测。参加检测时请保持1米间隔,并做好个人防护。如有不适,请及时前往医疗机构就诊。
成都市郫都区新型冠状病毒
肺炎疫情防控指挥部
2020年12月8日
新冠肺炎疫情防控核酸检测点位分布表