
四川在线记者 任鸿
1月23日,省委政法工作会议召开,会议宣读了《关于命名表扬2020年度省级 “六无”平安村 (社区) 的通知》。根据《通知》,我省有500个村(社区)被命名为省级“六无”平安村(社区)。
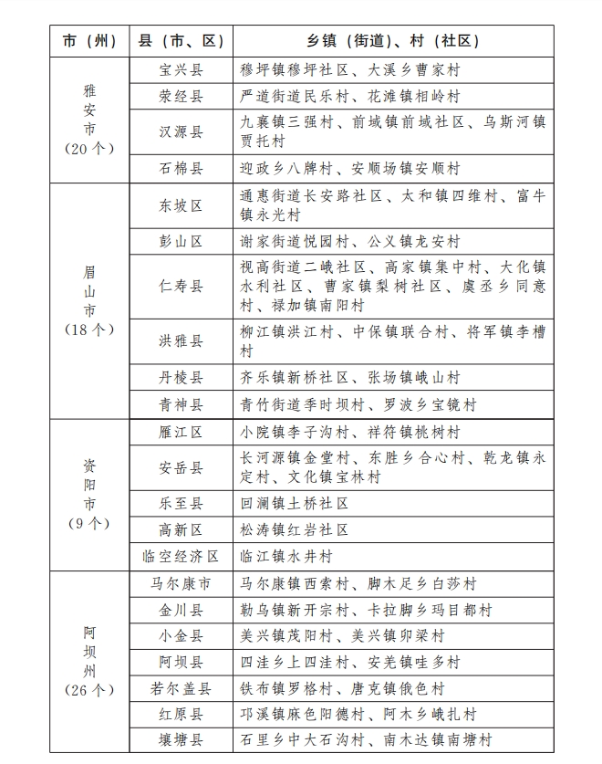
2020年,全省各地认真贯彻落实省委政法工作会议精神,深入开展“无黑恶、无毒害、无邪教、无命案、无重大安全事故、无群体性事件”为主要内容的“六无”平安村 (社区)建设并取得明显成效。为激励先进,树立典型,持续推动全省 “六无”平安村(社区)建设,经县(市、区)推荐、市 (州)验收,省委政法委决定对成都市天府新区永兴街道三星场社区等500个省级“六无”平安村 (社区)予以命名表扬。
《通知》要求,希望受表扬的省级“六无”平安村(社区)珍惜荣誉,再接再厉,发挥示范作用,为建设更高水平的平安四川做出新的更大的贡献。各地要以习近平新时代中国特色社会主义思想为指引,认真学习贯彻习近平法治思想,领会贯彻党的十九届五中全会和省委十一届七次、八次全会精神,落实中央政法工作会议部署要求,对标省级 “六无”平安村 (社区),紧扣“六无目标”,结合扫黑除恶专项斗争、禁毒人民战争,整治治安乱点、公共安全事故、邪教活动等突出问题,破解社会治理难题,深化“六无”平安村 (社区)建设,进一步夯实社会治理基层基础,推动平安四川建设再上新台阶,为建党一百周年和全省经济社会发展创造良好的社会环境。