
四川在线记者 殷鹏
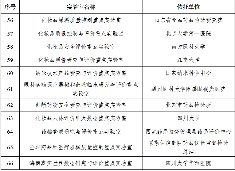
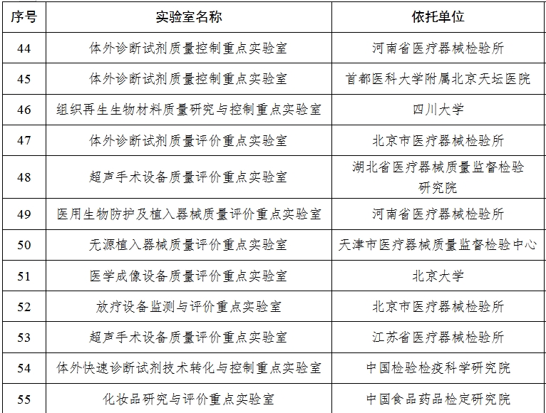
2月10日,四川在线记者从四川省药监局获悉,为加快推进国家药监局重点实验室建设,满足我国药品、医疗器械和化妆品创新发展和监管科学战略需求,近日国家药监局组织完成了第二批重点实验室的评审工作,认定并发布《国家药监局第二批重点实验室名单》,全国共有72所重点实验室入选。
记者了解到,在第二批72所重点实验室中,四川共有6所实验室上榜,分别是四川省食品药品检验检测院药物制剂体内外相关性技术研究重点实验室、四川省食品药品检验检测院疫苗及生物制品质量控制与评价重点实验室、四川大学华西医院创新药物临床研究与评价重点实验室、四川大学组织再生生物材料质量研究与控制重点实验室、四川大学化妆品人体评价和大数据重点实验室、四川大学华西医院海南真实世界数据研究与评价重点实验室。
据悉,重点实验室是食品药品监管科学技术创新的重要平台,是组织开展食品药品监管领域高水平的基础研究和应用研究、聚集和培养优秀人才、促进科技成果转化、带动食品药品检验检测水平和技术支撑能力提升的专业龙头机构。
国家药监局表示,建设一批国家级、创新型的重点实验室,对于完善食品药品科技创新体系,推动科学监管水平提升具有引领和示范作用。同时,有效推进重点实验室建设,对提升食品药品监管科技自主创新能力,解决重大监管难题具有重要意义。
根据相关规定,经依托单位自愿申请、所在地省级药品监管部门初步核查推荐、形式审查、材料评审、现场核查和综合评审等程序,国家药监局确定了第二批重点实验室名单并予以公布。
国家药监局第二批重点实验室名单: