
四川在线记者 殷鹏
3月22日,记者从四川省生态环境厅获悉,近日该厅对3家建设单位予以通报批评,对3家环评文件编制单位及4名编制人员予以通报批评和失信记分,对2家技术评估单位和2个审批部门予以通报。
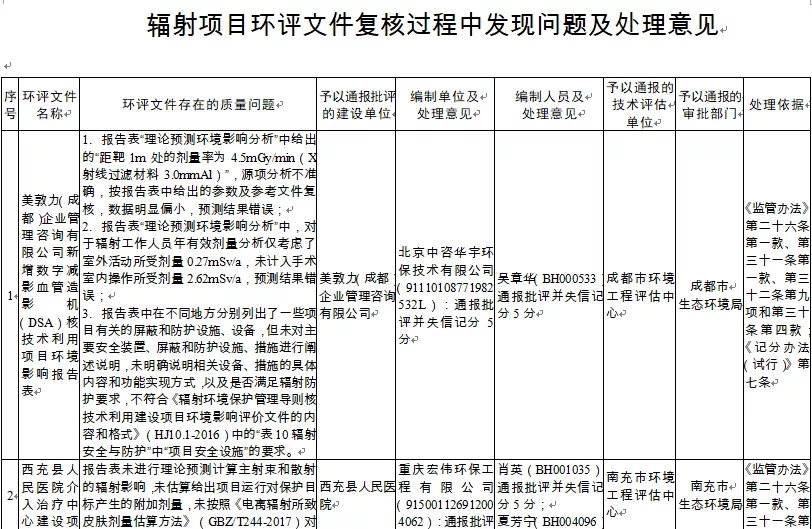
处罚原因是啥?记者了解到,为贯彻落实“放管服”改革要求,强化辐射项目环评文件编制事中事后监管和审批业务指导,2020年10月以来,四川省生态环境厅进一步强化了对辐射项目环评文件审批日常管理,并对全省21个市(州)生态环境主管部门审批的36个辐射项目环境影响评价文件的编制质量进行了抽查复核。根据《建设项目环境影响报告书(表)编制监督管理办法》和《建设项目环境影响报告书(表)编制单位和编制人员失信行为记分办法(试行)》相关规定,共对3家建设单位予以通报批评,对3家环评文件编制单位及4名编制人员予以通报批评和失信记分,对2家技术评估单位和2个审批部门予以通报。
今后,四川省生态环境厅将进一步严格辐射项目环评文件审查,并适时对市(州)生态环境部门审批的辐射项目环评文件进行抽查复核,持续提升全省辐射项目环评文件编制质量。
四川省生态环境厅相关负责人表示,各市(州)生态环境部门应进一步提高辐射项目环评文件审批工作质量,引以为戒、举一反三,加强对环评文件编制的监督指导;相关市(州)生态环境部门应针对复核发现的环评文件质量问题,督促建设单位采取有效措施,严防建设项目产生不良环境影响。