
四川省人民政府办公厅
关于印发四川省人民政府2021年立法计划的通知
川办发〔2021〕14号
各市(州)人民政府,省政府各部门、各直属机构,有关单位:
《四川省人民政府2021年立法计划》已经省委、省政府同意,现印发给你们,请认真贯彻执行。
四川省人民政府办公厅
2021年3月22日
四川省人民政府2021年立法计划
一、指导思想
2021年是全面建设社会主义现代化四川新征程开启之年、是“十四五”开局之年。省政府立法工作要坚持以习近平新时代中国特色社会主义思想为指导,深入学习贯彻习近平法治思想,全面贯彻党的十九届四中、五中全会,省委十一届六次、七次、八次全会和全面依法治省工作会议精神,紧紧围绕全省工作大局,把握新发展阶段、贯彻新发展理念、融入新发展格局,突出服务高质量发展、保障改善民生、创新社会治理、保护生态环境、统筹发展和安全等重点领域,深入推进科学立法、民主立法、依法立法,切实提升行政立法质量和效率,为在新的历史起点推动治蜀兴川再上新台阶提供坚实的法治保障。
二、重点任务
2021年立法计划项目共92件,其中制定类项目20件,调研论证类项目72件(其中年内条件成熟可提交审议的重点调研论证类项目13件),年内要重点抓好以下项目:
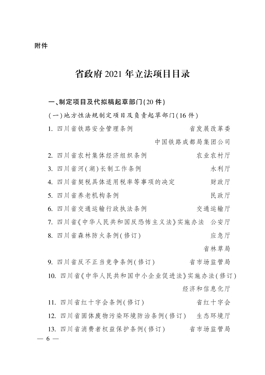
(一)围绕服务高质量发展,起草并提请省人大常委会审议四川省契税具体适用税率等事项的决定草案、四川省反不正当竞争条例修订草案、四川省《中华人民共和国中小企业促进法》实施办法修订草案、四川省《中华人民共和国土地管理法》实施办法修正草案、四川省建筑管理条例修正草案、四川省木材运输管理条例废止草案,加快推进四川天府新区条例、四川省加强管理服务促进会展业发展的规定(修订)、四川省林木采伐管理办法(废止)的调研论证。
(二)围绕保障改善民生,起草并提请省人大常委会审议四川省养老机构条例草案、四川省红十字会条例修订草案、四川省消费者权益保护条例修订草案,制定四川省《无障碍环境建设条例》实施办法。
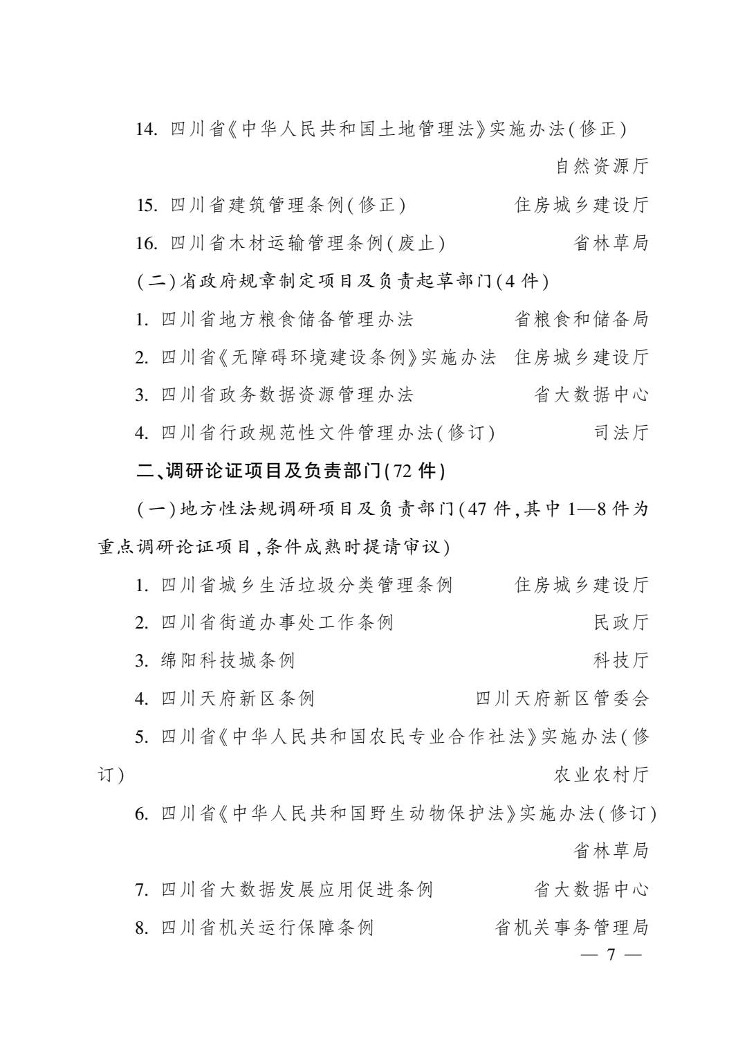
(三)围绕创新社会治理,起草并提请省人大常委会审议四川省农村集体经济组织条例草案、四川省交通运输行政执法条例草案,制定四川省政务数据资源管理办法,修改四川省行政规范性文件管理办法,加快推进四川省城乡生活垃圾分类管理条例、四川省街道办事处工作条例的调研论证。
(四)围绕保护生态环境,起草并提请省人大常委会审议四川省河(湖)长制工作条例草案、四川省固体废物污染环境防治条例修订草案,加快推进四川省《中华人民共和国野生动物保护法》实施办法(修订)的调研论证。
(五)围绕统筹发展和安全,起草并提请省人大常委会审议四川省铁路安全管理条例草案、四川省《中华人民共和国反恐怖主义法》实施办法草案、四川省森林防火条例修订草案,制定四川省地方粮食储备管理办法。
(六)围绕加强科技创新,加快推进绵阳科技城条例、四川省大数据发展应用促进条例、四川省哲学社会科学奖励办法(修订)的调研论证。
(七)围绕推进乡村振兴,加快推进四川省《中华人民共和国农民专业合作社法》实施办法(修订)的调研论证。
根据《中华人民共和国民法典》等涉及地方性法规规章清理工作要求,适时提请省人大常委会修改或废止相关地方性法规,适时修改或废止相关省政府规章。
三、工作要求
(一)坚持党对立法工作的领导。坚决把党的领导贯穿到有关立法工作的全过程、各方面,对立法工作中涉及的重大体制、重大政策调整以及需要由省委研究的重大问题和重要项目,及时向省委请示报告,确保政府立法始终保持正确的政治方向。
(二)加强立法工作统筹安排。围绕健全国家治理急需的法律制度、满足人民日益增长的美好生活需要必备的法律制度,聚焦当前经济社会发展中需要立法解决的重大疑难问题,坚持问题导向,根据必要性、紧迫性和可行性,在充分调研论证基础上,统筹安排和推进立改废释各项工作,深入研究“十四五”期间行政立法需求,做好项目储备管理。
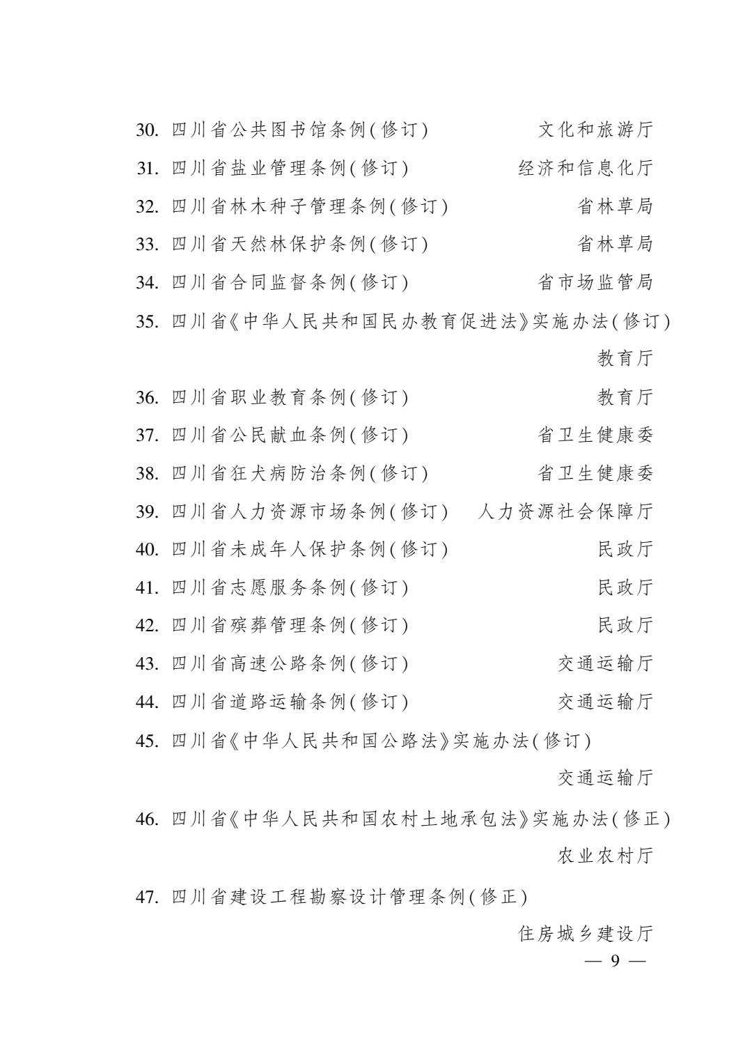
(三)抓好立法计划组织实施。对于年内应完成的制定类项目,起草部门(单位)要树立精品意识,加强组织领导,强化责任落实,确保按时高质量完成起草任务,为审查审议预留合理时间。对于调研论证类项目,各相关部门(单位)要加大工作力度,抓紧开展调研论证工作,形成阶段性成果。司法厅要及时跟踪督促指导立法计划执行,加强组织协调,定期通报进展情况,深入推进科学立法、民主立法、依法立法。