
四川在线记者 史晓露
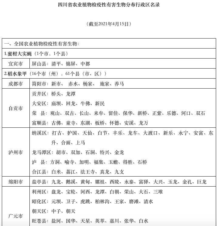
5月18日,记者从四川省农业农村厅获悉,近日,该厅公布了《四川省农业植物检疫性有害生物分布行政区名录》,涉及11种有害生物。
“植物检疫性有害生物”又被称为“植物检疫对象”,根据《植物检疫条例》,凡局部地区发生的危险性大、能随植物及其产品传播的病、虫、杂草,应定为植物检疫对象。
局部地区发生植物检疫对象的,应划为疫区,并采取封锁、消灭措施,防止植物检疫对象传出。
防范植物检疫性有害生物是病虫害防控的第一道防线,直接关系国家粮食安全和农业生产安全。
因此,为了有效遏制植物疫情传播,根据有关规定,列入应施检疫的植物、植物产品名单的植物产品,运出发生疫情的县级行政区域之前,必须经过检疫;凡种子、苗木和其他繁殖材料,不论是否列入应施检疫的植物、植物产品名单和运往何地,在调运之前,都必须经过检疫。
疫区内的种子、苗木及其他繁殖材料和应施检疫的植物、植物产品,限制在疫区内种植、使用,禁止运出疫区。
需要注意的是,此次省农业农村厅公布的《农业植物检疫性有害生物分布行政区名录》的截至日期为2021年4月15日,目录中显示出红火蚁的发生地为3个市(州)的10个县(市、区)。5月11日,四川省农业农村厅、四川省林业和草原局又联合发布了《四川省红火蚁发生县、乡级行政区名录》,该名录显示,红火蚁在省内的分布区域涉及6个市(州)的14个区(市、县)。
对此,省农业农村厅植物检疫站相关负责人解释道,此前的名录,是农业植物检疫性有害生物的分布情况,即农业方面的红火蚁分布情况。近日,按照国家九部门联合防控红火蚁要求,四川在全国率先由农业和林业两部门联合发布了红火蚁分布情况,该名录涵盖了农业和林业领域的统计情况。“这并不意味着我省红火蚁在短时间内有扩大态势,而是更加全面反映了农业、林业两方面掌握的包括农田、林地、城市绿地等方面的情况。实际上自2013年凉山州首次发现红火蚁以来,红火蚁已在省内存在多年,目前总体可防可控。”
为切实筑牢植物检疫防线,省农业农村厅要求,各地要及时向社会公布农业植物检疫性有害生物分布情况,并加强植物疫情监测调查、防控和检疫监管。