
四川在线记者 田姣
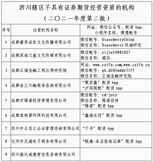
日前,四川证监局官网公布了今年第二批不具备证券期货经营资质的机构名单。根据名单显示,成都睿奇成长文化传播有限公司、成都深海之鲨文化传媒有限公司、成都正福金融工程应用研究院等9家公司涉嫌违规开展证券投资咨询、场外配资等业务。
9家公司的具体名单如下:
在这份名单里面,不乏一些知名大V创建的公司,通过网站、微信公众号和APP等进行非法证券咨询和场外配资业务。
对此,四川证监局提醒广大投资者,深刻认识非法荐股及场外配资危害性,自觉远离非法证券期货!
对于各类证券期货市场参与主体,四川证监局表示,未经中国证监会批准,国内机构或境外(代理)机构不得从事证券、期货经营活动。对未经批准非法经营证券期货业务的机构及人员,一经发现,证券监管部门将会同工商、公安等部门依法予以查处、取缔。构成犯罪的,将依法移送司法机关追究刑事责任。
如何识别非法的证券期货活动?
证监会此前在常见打击非法证券期货活动问答中提出,可以通过四个方面快速识别:
一是看业务资质。根据法律规定,开展证券期货业务需要经中国证监会批准,取得相应业务资格。投资者如想知道某家公司的股票是否获准公开发行,可以到中国证监会、上海证券交易所和深圳证券交易所网站进行查询;如想知道某家公司或其人员是否具有证券期货业务资格,可以登录中国证监会、中国证券业协会和中国期货业协会网站进行查询。关于新三板挂牌公司的信息,投资者可以通过全国中小企业股份转让系统有限公司网站进行查询。
二看宣传方式。开展证券期货业务活动,要遵守投资者适当性管理的相关规定,合法的证券期货经营机构在进行业务宣传推介时,一般会采用谨慎用语,不会夸大宣传、虚假宣传,同时还会按要求充分揭示业务风险。但是,不法分子较多采用夸张、煽动的宣传用语,如往往以“拥有内部消息”“股神”“推荐黑马”“涨停股”等说法或通过发布虚假的交易记录、投资者汇款截图营造赚钱假象等吸引投资者。
三看汇款账号。合法的证券期货经营机构只能以公司名义开立银行账户,不会使用个人账户或非本机构账户进行收款。而不法分子通常会编织各种理由,要求投资者将资金存入所谓“财务人员”的个人账户。在投资过程中,如发现收款账户为个人账户或与机构名称不符,投资者一定不要向其汇款。
四看互联网网址。投资者可通过中国证监会网站或中国证券业协会、中国期货业协会网站查看合法证券期货经营机构网站网址。而非法证券期货网站的网址往往由无特殊意义的字母和数字构成,或在合法证券期货经营机构网址的基础上变换或增加字母和数字。此外,还有部分不法分子没有专门的公司网站,而是利用微博、微信、QQ、网络黄页等招揽业务。对此,投资者要提高警惕,不要登录和相信此类非法证券期货网站,以免误入陷阱,上当受骗。
如果投资不幸受到非法证券期货活动侵害后应该如何处理?
由于非法证券期货活动的查处和善后处理工作按属地原则由各省、自治区、直辖市及计划单列市人民政府负责。
证监会建议,投资者受到非法证券期货活动侵害后,为使不法分子及时得到查处,尽可能挽回损失,请在第一时间向当地公安机关报案,或者向当地工商部门、证券期货监管部门反映。投资者应妥善保管好合同、汇款单、银行流水等凭证以及通话聊天记录、交易记录等材料,提供给地方政府有关部门,以便于其查处非法证券期货活动,维护自身合法权益。