
四川在线 张雨瑄
5月24日,四川在线从温江区教育局官方微信号获悉,2021年温江区本地户籍小学一年级适龄儿童入学登记工作,根据相关规定共分五个阶段完成。目前,网络信息采集已经完成,即将进行第二阶段资料审核。资料审核工作日程安排:
一、资料审核时间
5月31日-6月4日(6月1日除外)每日上午9:00—12:00
二、资料审核具体要求
父母或其他法定监护人(1人),在规定时间内,持下列证件原件和复印件到相应审核点办理资料审核。
(一)资料审核须提供的材料
1.居住地证明材料
(1)父(母)或其他法定监护人本人实名所属的,与户籍地址一致的房产证原件及复印件、购房合同(备案表)原件或房屋信息摘要原件(携带以上三类房产证明材料之一均可)。
(2)租住房屋的,提供租房合同或房屋租赁备案原件及复印件。
(3)适龄儿童与父母居住在祖辈房产处的,提供祖辈的房产证原件及复印件。
(4)集体户适龄儿童监护人须提供自己及配偶在温无房证明(个人房屋信息摘要)。
(5)居住在农村自建房的,提供社区证明。
2.户籍证件
适龄儿童与父(母)或其他法定监护人同一户籍的居民户口本原件及复印件(将首页和儿童信息页复印在同一张A4纸上)。集体户适龄儿童须提供派出所出具的集体户籍证明材料或集体户口本原件及复印件。
(二)资料审核注意事项
1.请监护人规范佩戴口罩,持天府健康绿码(手机健康码)进入审核现场。
2.资料审核工作不得附加其他条件和收费。
3.审核点留存适龄儿童实际居住地证明(房产证复印件、购房合同备案表或个人房屋信息摘要原件),适龄儿童户籍信息复印件。
4.温江户籍适龄儿童因身体状况或其他原因需要延缓入学的,由其父母或其他法定监护人向教育局提出书面申请,区教育局批准后,可延缓入学。
5.各审核点确认资料审核后,对“寄户”、“挂户”等人户分离的适龄儿童,区教育局将结合全区学位剩余情况,按“相对就近”原则,统筹安排就读学校。
6.因户籍地址新增、变更,在《成都市温江区2021年本地户籍小学一年级入学适龄儿童审核点日程安排公告》中没有涵盖的户籍地址适龄儿童监护人可在6月4日上午,前往就近审核点审核资料。
三、审核点及日程安排
★第一审核点
柳城街道北街社区
(来凤路22号)
电话:028-82669976
图1
★第二审核点
柳城街道航天路社区
(航天路76号)
电话:028-82669976
图2
★第三审核点
柳城街道新华社区
(政通东路1175号)
电话:028-82669976
图3
★第四审核点
涌泉瑞泉馨城社区
(五福路69号)
电话:028-82602186
图4
★第五审核点
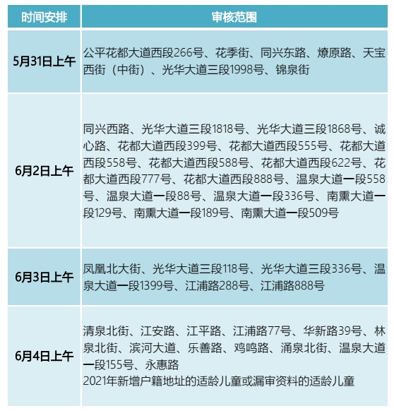
公平街道便民服务中心
(温泉大道一段503号)
电话:028-82711495
图5
★第六审核点
公平街道惠民社区
(惠民正街8号)
图6
★第七审核点
天府街道综合便民服务中心
(天府街西段8号)
电话:028-82783594
图7
★第八审核点
金马街道温泉社区
(锦绣大道南段1340号)
电话:028-82783868
图8
★第九审核点
金马街道水沐怡境便民服务中心
(盛锦街242号)
电话:028-82719902
图9
★第十审核点
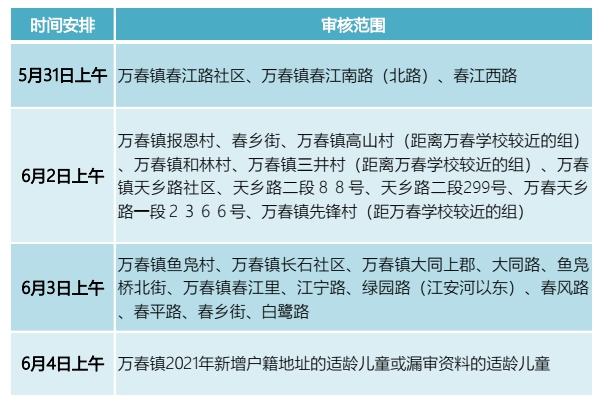
万春镇春江路社区
(天乡路一段2173号)
图10
★第十一审核点
万春镇踏水桥社区
(绿园路175号)
图11
★第十二审核点
万春镇红专社区
(杜鹃西路118号)
图12
★第十三审核点
和盛镇柳岸社区
(和盛镇柳岸社区花邻街68号)
电话:028-82771552
图13
★第十四审核点
寿安镇团结桥社区
(申柳路145号)
图14
★第十五审核点
寿安镇百花社区居民委员会
(政星街138号)
图15
★第十六审核点
寿安镇汪家湾社区居民委员会
(万安街398号)
图16
★第十七审核点
永宁街道城武社区
(开金路18号)
电话:028-82661812
图17
四、其他注意事项
★在日程安排中没有涵盖的2021年成都市温江区新增户籍地址的适龄儿童家长,请按公告要求到户籍地附近的审核点完成现场审核。
★采集信息时,显示为“超龄未确认”的本地户籍适龄儿童,请监护人持户口本原件到温江区教育局普通教育科(海科大厦3号楼31207办公室)进行确认后,才能通过现场审核。
★网上申请2021年缓学的适龄儿童,请监护人到审核点现场进行申请确认。
★第一阶段“网上信息采集”漏登记适龄儿童,补登记流程如下:
第一步:到温江区教育局普教科(海科大厦3号楼12楼31207办公室)添加适龄儿童身份证号;
第二步:监护人用适龄儿童身份证号在学生端进行注册和信息采集;
第三步:补登记学生线下完成信息采集审核。