
四川在线记者 雷倢
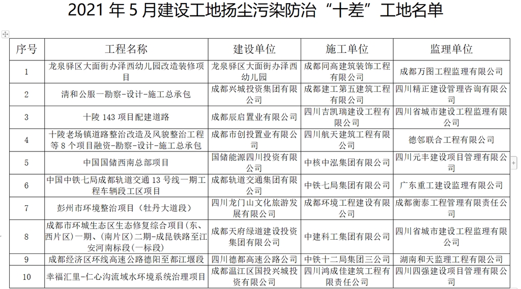
6月22日,记者从成都市住建局获悉,在5月全市建设工地扬尘污染防治监管过程中,因未落实臭氧预警管控措施要求高温时段违规从事刷漆作业,存在未规范打围、裸土未及时覆盖,喷淋、雾炮未及时开启等问题,“龙泉驿区大面街办泽西幼儿园改造装修项目”“彭州市环境整治项目(牡丹大道段)”“幸福汇里-仁心沟流域水环境系统治理项目”等10个工程项目被通报。
据成都市住建局相关负责人介绍,为进一步加强成都市建设工地扬尘污染防治监管力度,夯实企业主体责任,提升建设工地扬尘治理水平,截至目前,已分级分类对全市工地实施责任制、台账化管理,并对全市所有工地开展全覆盖达标检查、限期整改,全市住建系统已接入智慧工地项目3869个;市级其他行业主管部门已接入智慧工地170个。
记者了解到,为进一步提升细化工地扬尘管控标准,该局修订了《成都市建设工地文明施工管理技术标准》,同时进一步完善绿标工地标准,对原有的绿标工地全部重新评定,目前正在申报评定中。
同时,已开展建设工地防尘幕试点工作,目前已在成华区七医院新址修建工程、武侯区锦乐·吉福院项目(吉福颐园工程)等项目进行试点。