
四川在线记者 郝勇
7月29日记者从成都市总工会获悉,第四届成都市“百佳”职工创客明星评选活动报名工作已经告一段落,共有1028名职工参与报名。8月,该评选活动将进入评审阶段,经过专家初评、走访、实地核查、终评等一系列过程,将于9月评选出100位“百佳”职工创客明星。
今年上半年,“四川工匠”“成都工匠”的命名评选活动相继落幕。今年下半年,第四届成都市“百佳”职工创客明星评选活动将成为重头戏,成都的创新创造者们一定不能错过本届“百佳”职工创客明星诞生。
自2018年起,成都市总工会先后组织开展了三届成都市“百佳”职工创客明星评选活动,评选出300名职工创客明星。今年,成都市总工会将继续发现、挖掘、培养一批创新“有绝招”、创业“有绝活”的高素质职工人才,打造成都职工“双创”品牌,整体提升成都职工人才队伍的竞争力和影响力。
据悉,本届评选活动将评选100名成都市“百佳”创客职工明星,参评选手在45周岁以内(含45周岁),且是成都企事业一线职工。对获选的成都市“百佳”职工创客明星将颁发证书、奖章,并发放6万元/人奖励(税前)。
成都市总工会相关负责人介绍,从历届获奖情况看,成都“百佳”职工创客获奖者后续不乏被命名为“成都工匠”和获得“四川省科学技术进步奖”甚至国家级科技创新奖项的。为此,作为全市一线职工展示创新创造能量的舞台,成都“百佳”职工创客明星评选活动将更加注重项目的技术含量和内在创新力,通过不断向更高水平科技创新评选标准接轨,科学严谨公正地评选出真正有创新力、有含金量的“创客明星”。
下一步,成都市总工会举“重拳”打造“创客明星”品牌,从组织职工创客沙龙、开展专题讲座和项目对接等活动,到推荐创客明星参与更高领域的评选,成都“百佳”职工创客明星将进入“品牌升级”的2.0时代。各级工会将从全面拓展和完善创客明星发展创新能力、体现个人价值角度出发,加快探寻创新与价值转换的高效直链,积极接轨社会更广领域创新创造平台,不断提升创客明星的社会认知度和行业认可度,不断赋能创客明星创新含金量和资本价值,从而推动构建起一支能够支撑和引领成都现代产业发展、结构优化、素质优良、具有强大竞争力和影响力的创新型职工人才队伍,助推成都“三城三都”建设和成都经济社会高质量发展。
[新闻链接]
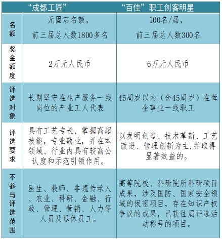
“成都工匠”和“百佳”职工创客明星评选的区别
近年来,成都深入实施创新驱动发展战略,系统推进大众创业万众创新,以创新为主要引领和支撑的经济体系和发展模式加快形成,开展了“成都工匠”评选命名活动、“百佳”职工创客明星等多项活动,走出了一条成都特色的双创之路。
“百佳”职工创客与“成都工匠”都在挖掘成都工人中的杰出代表,评选的对象、评选的方式略有不同。
作为成都产业工人队伍建设改革的重要组成部分,“成都工匠”的评选命名活动旨在以“不唯地域、不求所有、不拘一格”的人才观,把高素质现代化高技能人才评选出来,让他们以匠心匠技,带动引领技能人才特别是高技能人才高质量、规模性增长。
按照“成都工匠”培育五年计划,“成都工匠”评选命名活动已开展到第三年,完善的产业工人职业发展通道,破除了技能人才晋升的“天花板”。3年来,1800多名有技术会创新的“成都工匠”脱颖而出。
综合来说,“成都工匠”命名了一批成都产业工人队伍中的优秀代表,他们一步一个脚印,稳扎稳打,日复一日在自己的工作岗位上钻研、奉献,铸就了执着专注、精益求精、一丝不苟、追求卓越的工匠精神,而“百佳”职工创客着力与寻找在工作岗位技术革新、产品创新、管理创新,有利于促进企业发展、产业升级、家乡建设的一线基层职工。怀揣工匠精神的工匠们依旧在改革创新、勇于创造、敢于担当、持续奉献,而具有创新精神的创客们也发扬着奋力拼搏的干劲、奋勇争先的闯劲、攻坚克难的韧劲,共同为以矢志不移的匠心情怀、卓越不凡的高超技艺让职业生涯出彩、为成都城市发展添彩。
记者为大家整理了一份
“成都工匠”和“百佳”职工创客明星的区别
请看下面的图片
↓↓↓