四川
>
滚动新闻
> 正文
15日12:00截止!普通高校对口招生专科录取未完成计划院校征集志愿来啦
2021-08-14 13:18:16
来源:
四川在线
编辑:袁东山
四川在线记者邓翔沣
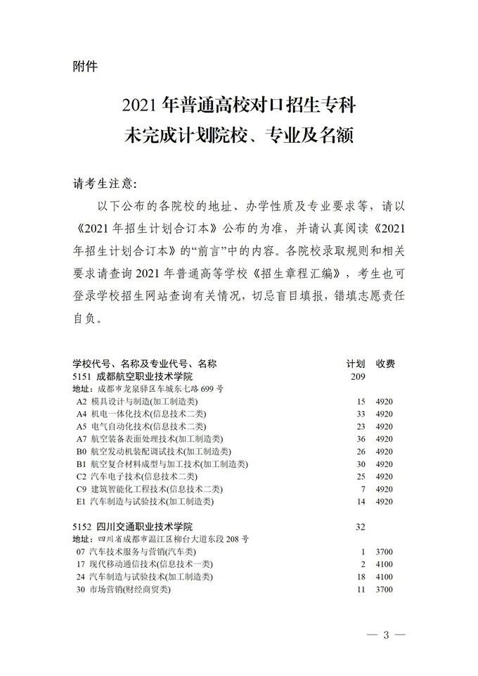
8月14日,记者从省教育考试院获悉,四川将对普通高校对口招生专科录取未完成计划院校进行志愿征集,时间为8月14日14时至8月15日12时,详情如下:
编辑推荐
视觉焦点
雅安:神奇中医在“出海”丨灵感中国Inspiration
冬至来临 羊肉飘香成都小关庙羊肉汤一条街备桌备菜迎客流
真火了!老外都来打卡“凉山汉堡”丨灵感中国Inspiration
视频丨故宫,下雪了
C视频丨温馨!绵竹拍到大熊猫妈妈带崽巡山
排行榜