四川
>
滚动新闻
> 正文
18日20时截止!四川一类模式专科批录取未完成计划院校征集志愿来啦
2021-08-18 17:30:04
来源:
四川在线
编辑:王诗侠
四川在线记者 邓翔沣
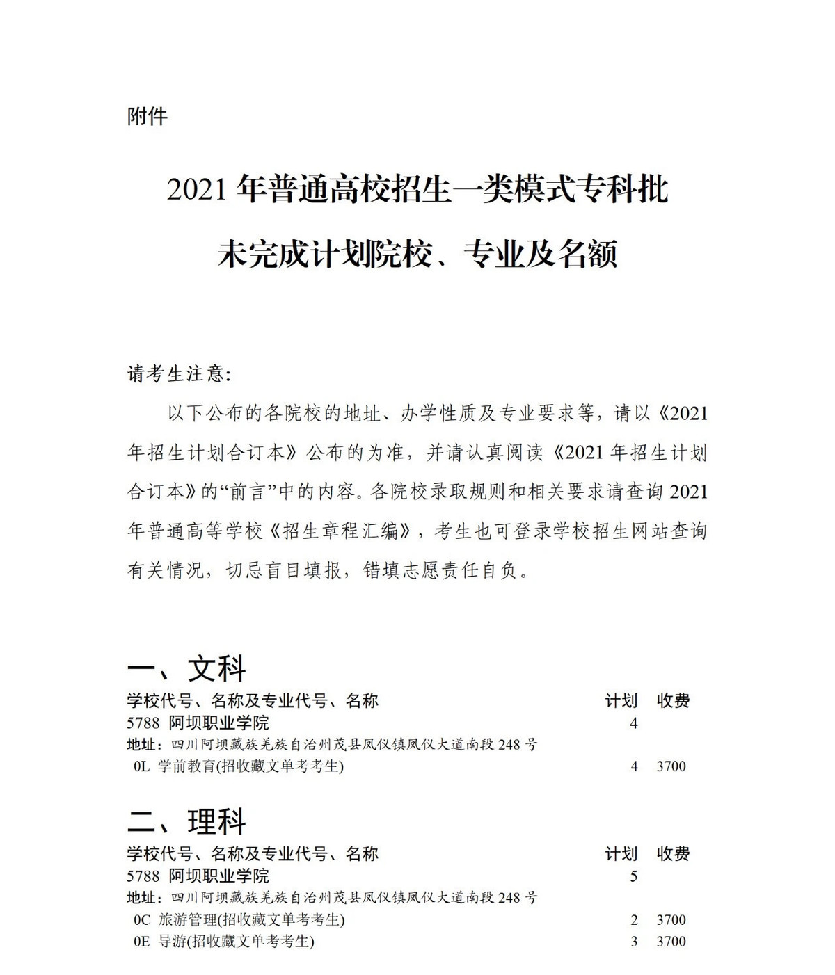
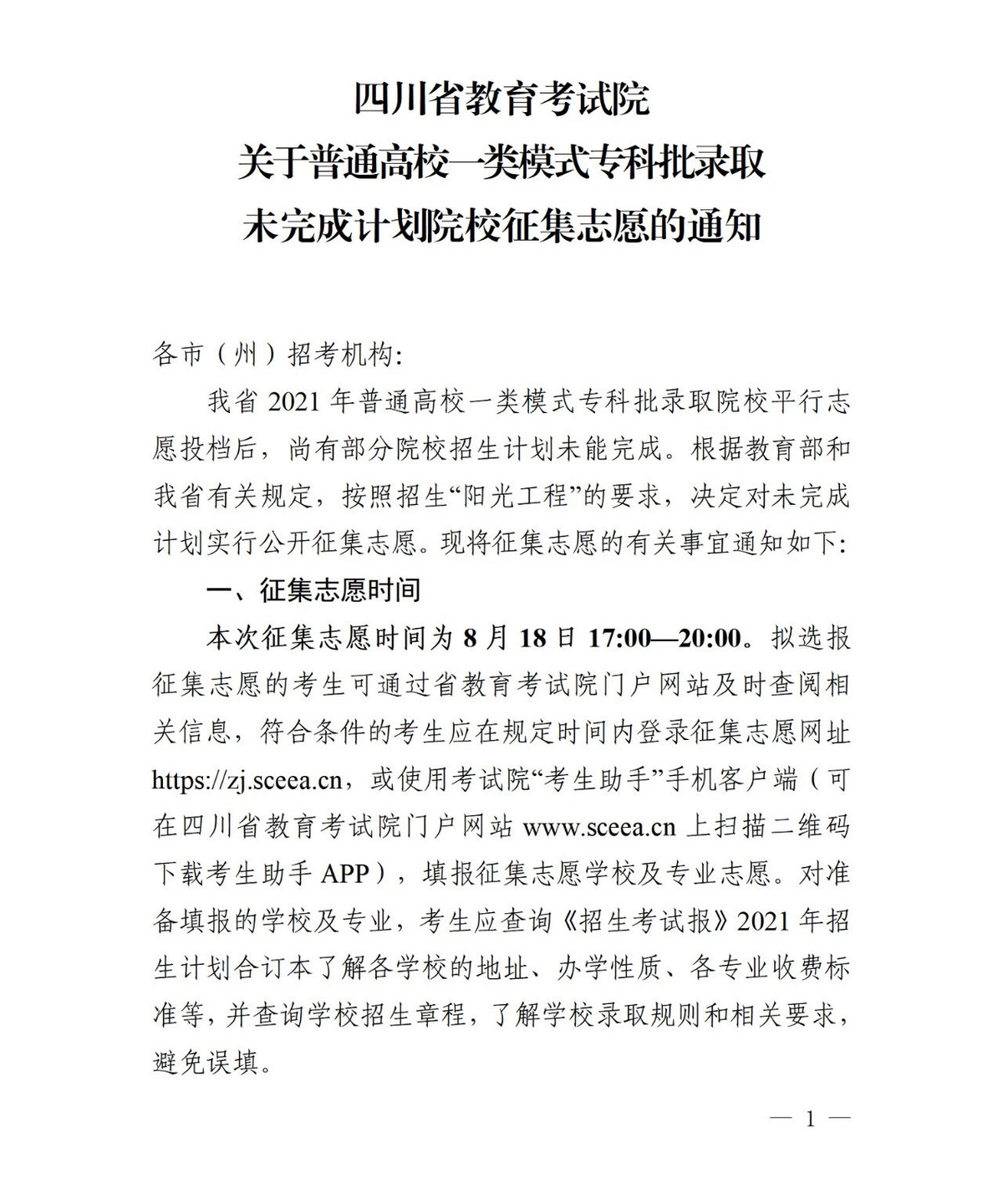
8月18日,记者从省教育考试院获悉,四川决定对一类模式专科批录取未完成计划进行院校征集志愿,时间为8月18日17时至20时,详情如下:
编辑推荐
视觉焦点
四川石窟的“意”外守护者When Italy Meets Sichuan Grottoes
电影《四渡》即将上映
在茶的“源头”,人们怎样生活?丨灵感中国
乐山:蜀之胜,何“乐”而为?
消博会上,四川馆里的“新奇特酷”!
排行榜