
四川在线记者 彭瑀珩
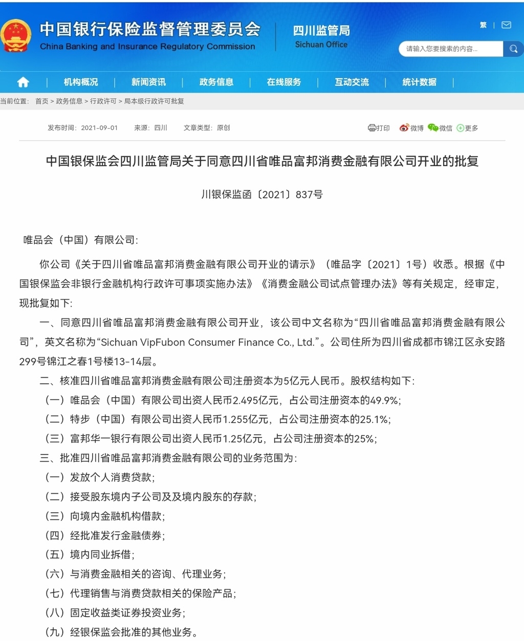
9月1日,四川银保监局官网发布批复称,同意四川省唯品富邦消费金融有限公司开业,公司住所位于四川省成都市锦江区。
批复核准四川省唯品富邦消费金融有限公司注册资本为5亿元人民币。股权结构如下:唯品会(中国)有限公司出资人民币2.495亿元,占公司注册资本的49.9%;特步(中国)有限公司出资人民币1.255亿元,占公司注册资本的25.1%;富邦华一银行有限公司出资人民币1.25亿元,占公司注册资本的25%。
同时,批复明确了公司业务范围和董事、高级管理人员的任职资格。
根据批复,四川省唯品富邦消费金融有限公司将于10日内领取《金融许可证》,办理工商登记及领取营业执照,并自领取营业执照之日起6个月内开业。