
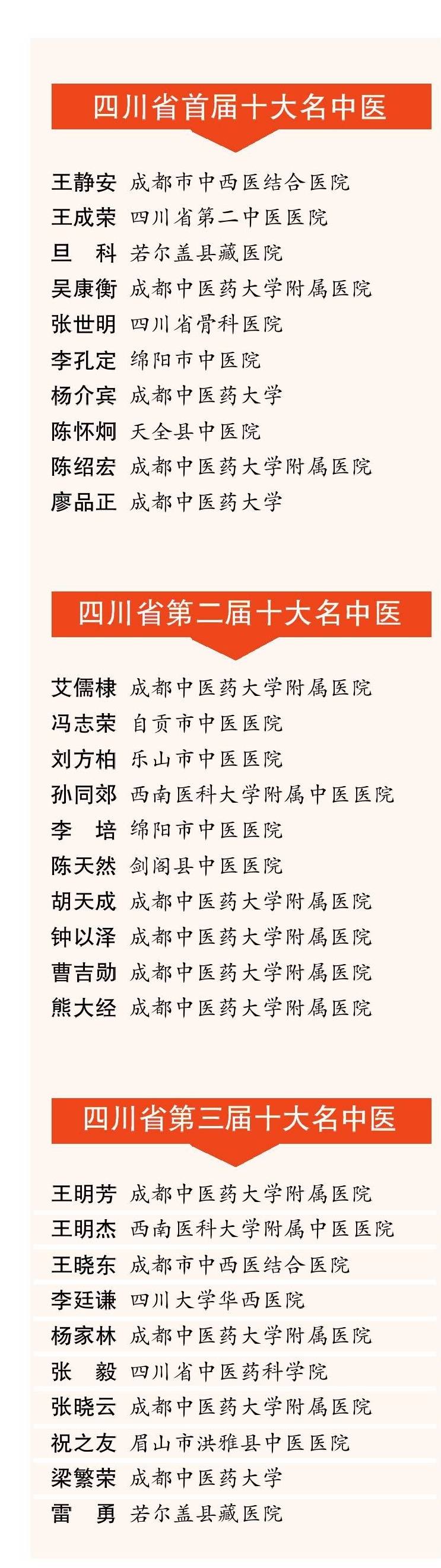
四川已开展三届十大名中医评选,30位中医上榜
王文凭 四川在线记者 石小宏
10月26日,第四届十大名中医评选表彰工作领导小组办公室的工作人员正在忙碌。8月,我省启动第四届四川省十大名中医评选活动以来,来自全省各地的候选人推荐资料陆续在这里汇总,目前已推荐了近40位候选人。
10月25日,中医药文化进校园宣传推介活动在成都市锦里小学举行。 肖雨杨 摄
2006年,我省首次开展十大名中医评选活动,这也是全国首次开展省级评选,至今已历时三届,先后有30位德高技精的中医名家榜上有名,成为我省中医领域省级最高荣誉的获得者。“四川省十大名中医的评选,不仅是个人的荣誉,更是对四川中医药高端人才的激励。目的就是希望更多的四川中医人能成为名家、大家。”省中医药管理局相关负责人表示。
延续川派中医影响力 以省级名义评选名中医
四川史上中医名人辈出,上世纪中期却出现了中医名家“断档”危机。如何才能更好传承发展中医精华,延续曾经的川派中医影响力?激励、培养中医高端人才的政策不断出台,评选四川省十大名中医便是一大创新举措。
前三届评选活动,我省共评出30位名中医,他们都是四川中医界的优秀代表,每一位背后也都有着感人故事。
从医50余年的西南医科大学附属中医医院教授王明杰,在前人论述的基础上,提出了“玄府”理论及“开通玄府”治法,为治疗疑难病症开辟了新的途径。徐女士身患重症肌无力已3年,在他独到的处方和精心治疗下,医治4个月后便重返工作岗位。
刘方柏是乐山市中医医院医生,50多年里,据不完全统计,累计诊治病人50多万人次,无一例医疗事故和纠纷。他在边远山区工作了30多年,在没有大型医院和先进设备可以依托的情况下,创造出许多新的医疗方法,救治了如血崩暴脱、重证臌胀、风痱瘫痪等患者,成为远近闻名的疑难病专家。不少病人不远万里前来求医,甚至还有来自北京、新疆、黑龙江等地的患者。
“医德本于人道,献身必是初衷。”这是孙同郊教授挂在居室的对联。在西南医科大学附属中医医院门诊部,孙同郊教授总是提前1个小时到达门诊,也是最后一个离开。有时一个上午,她就要接诊50多名患者,每位患者她都仔细、认真地为病人把脉、诊断、解释……
30位名中医,30段为川派中医传承发展努力创新的经历……成为四川中医人加快中医药强省建设的缩影。
着力培养新人 把经验无私传授给学生
10月25日上午,四川首届十大名中医之一的王成荣一早就来到省第二中医医院自己的工作室为患者看病,虽然已是93岁高龄,但他至今仍坚持每周3个半天为患者号脉开处方。“王老在中医妇科上有着独到的见解和技术,他不仅亲自为患者看病,还着力培养新人,我们从王老身上学到了太多的东西。”王成荣的弟子严春玲说。
同一天,“胡氏儿科”第四代传人、第二届十大名中医之一的胡天成在成都中医药大学附属医院自己的工作室里看完门诊后,便把患者的情况和自己的处方分享进微信群。这个有80多位省内各地基层中医医生的微信群,是胡天成为方便传授自己的经验特别建立的。
胡天成把自己培养学生的方式总结为“三个结合”,即流派内外结合、高层次人才与基层队伍培养结合、线上与线下结合。在他的学生中有家族成员,也有弟子、学生;有博士、硕士,也有基层医生。教授的方式包括现场指导、网络指导。去年,他就办了7次培训班,200多人参与培训,线上指导更是几乎每周都有。
1995年,在全国均无基层中医药人才培训教材之时,剑阁县中医医院的医生陈天然自编《剑阁县农村中医药人才培训教材》,分期分批开展县、乡(镇)、村三级中医药人员培训。目前,剑阁县在岗及42个乡(镇)卫生院长和现在各单位的中医业务骨干均曾跟随学艺。
川派中医拥有众多的名家和技法,但遗憾的是已有不少流派失传。为保护传统的中医技法,针对评出的十大名中医,省中医药管理局全部设立了工作室,负责整理他们的学术理论、临床经验和培养弟子。
“李老有众多学术理论、治疗方法和高尚的医德医风,这些对后辈是十分有帮助的。”李孔定工作室传承人沈其霖告诉记者,建立工作室后,便组织了骨干力量,系统地收集、整理首届十大名中医之一李孔定的学术经验,研究他的医学成就,出版《李孔定医学三书》等专著5部,发表相关学术论文60余篇。“在不断研究中,参与的医生们在理论和学术上都得到不少提高。”沈其霖说,他们在李老学术经验基础上,创制咳喘康复胶囊、咳宁合剂等纯中药制剂,在临床上取得了良好效果。