四川
>
滚动新闻
> 正文
国内部分地区来(返)蓉人员管控措施
2021-11-04 21:15:18
来源:
健康成都
编辑:梁庆
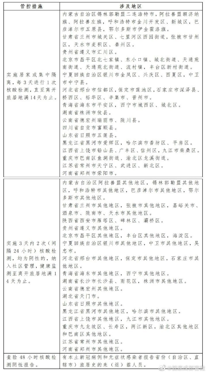
若您在近十四天内有中高风险地区及疫情发生地旅居史,尤其是与病例轨迹有交集的市民,请及时向社区、单位、旅店报备。社区将根据您的具体情况安排隔离排查和核酸检测。具体管控措施如下↓↓
编辑推荐
视觉焦点
视频丨十年间 火箭军武器装备实现跨越式发展
一根根手工面条,竟藏着东方美学的小浪漫丨灵感中国Inspiration
雅安:神奇中医在“出海”丨灵感中国Inspiration
冬至来临 羊肉飘香成都小关庙羊肉汤一条街备桌备菜迎客流
真火了!老外都来打卡“凉山汉堡”丨灵感中国Inspiration
排行榜