
四川在线记者 刘佳
11月11日,四川省市场监管局印发《四川省市场监管领域“首违不罚”清单适用规则(试行)》,将自2021年12月11日起实施,有效期2年。
据了解,规则所称的“首违不罚”是指市场监督管理部门对市场主体在生产经营活动中,危害后果轻微并及时改正的首次违法行为,不予行政处罚。根据规则,对首次轻微违法,坚持事前预警告诫、事中纠正制止、事后教育规范,通过提示、警示、告诫等措施,引导当事人自行纠正或杜绝违法行为,强化市场主体守法经营的自律意识。
具体内容如下——
四川省市场监管领域“首违不罚”清单适用规则
(试行)
第一条 为规范行政执法行为,推进包容审慎监管,持续优化营商环境,根据《中华人民共和国行政处罚法》《市场监督管理行政处罚程序规定》《市场监管总局关于规范市场监督管理行政处罚裁量权的指导意见》等法律法规规章,结合四川省市场监管部门工作实际,制定本规则。
第二条 本规则所称的“首违不罚”是指市场监督管理部门对市场主体在生产经营活动中,危害后果轻微并及时改正的首次违法行为,不予行政处罚。
第三条 在四川省市场监管领域实施“首违不罚”,适用本规则。
第四条 坚持教育为主、预防为先的原则,正确合理行使自由裁量权。对首次轻微违法,坚持事前预警告诫、事中纠正制止、事后教育规范,通过提示、警示、告诫等措施,引导当事人自行纠正或杜绝违法行为,强化市场主体守法经营的自律意识。
第五条 适用本规则应同时具备以下条件:
(一)三年内首次违反市场监管领域法律法规规章;
(二)危害后果轻微;
(三)已主动或经责令改正后及时改正违法行为;
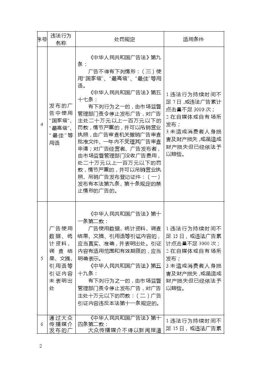
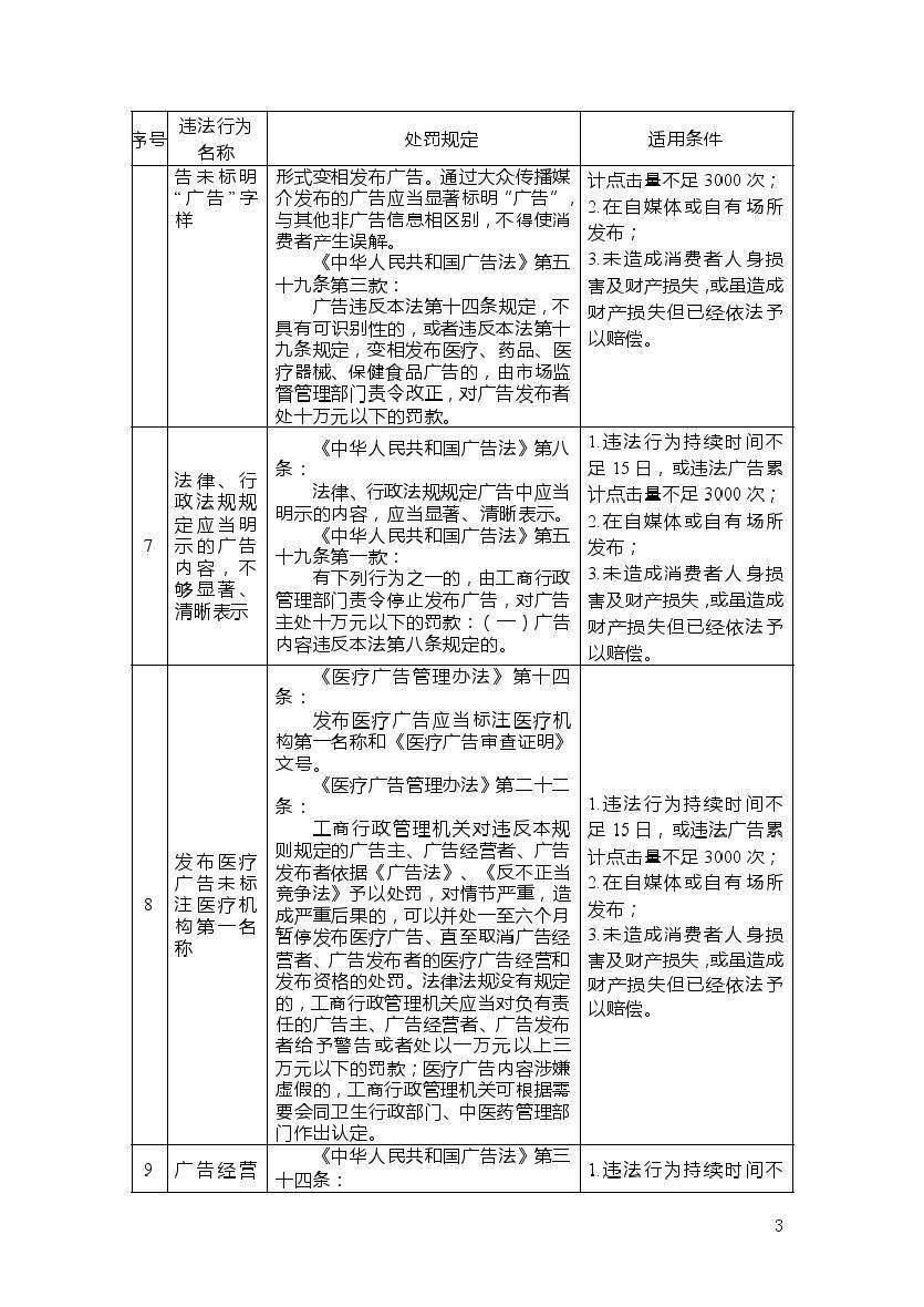
(四)属于《四川省市场监管领域“首违不罚”清单》所列事项。
第六条 市场监管部门对“首违不罚”事项实行清单制管理,依据法定权限、遵守法定程序开展清单的设立,并根据法律、法规、规章变化情况以及行政执法实际适时予以调整。
对于清单未列明的违法行为,根据《中华人民共和国行政处罚法》和法律、法规、规章,规范行使自由裁量权,依法作出处理决定。
第七条 市场监管部门可通过查询四川省市场监管行政处罚案件录入管理系统平台、国家企业信用信息公示系统、案卷材料等方式,确定违法主体是否属于首次违法。
第八条 认定违法后果是否轻微应当根据是否符合《四川省市场监管领域“首违不罚”清单》所列具体适用条件,并结合社会影响、改正效果等因素进行综合判断。
第九条 对下列违法行为,不适用于本规则:
(一)涉及国家利益和社会公共利益的;
(二)触犯食品、特种设备、重要工业产品质量安全底线,可能危及生命健康、公众安全的;
(三)发生自然灾害、事故灾难、公共卫生或者社会安全等突发事件时,违反突发事件应对措施的。
第十条 适用本规则对违法行为不予处罚,应当按照《市场监督管理行政处罚程序规定》进行处理。在立案核查阶段适用本规则的,应在不予立案审批表中载明适用“首违不罚”的事实和理由,由市场监督管理部门负责人审批。经立案后作出不予处罚决定的,应当制作不予处罚决定书。
市场监督管理部门承办机构和个人不得以任何理由自行决定对当事人实施“首违不罚”。
第十一条 对于适用“首违不罚”的违法行为,承办机构应通过建议、提醒、劝告、告诫等方式对当事人进行教育引导,并要求签订《承诺书》。
第十二条 已适用本规则不予处罚的当事人故意隐瞒非首次违法事实,且尚未超过处罚时效的,市场监督管理部门应当依照有关法律法规规定重新予以调查处理。
第十三条 已适用本规则不予处罚的当事人,三年内再次因违反市场监管领域法律法规规章应受行政处罚的,依法从严处理。
第十四条 结案后,办案人员应当按照《市场监督管理行政处罚程序规定》第七十八条的规定予以立卷归档备查。
在立案核查阶段适用本规则作出不予立案决定的,办案机构应当将案件来源线索、处理情况等信息及时录入四川省市场监管行政处罚案件录入管理系统平台。
第十五条 本规则由省市场监督管理局负责解释。
第十六条 本规则自2021年12月11日起实施,有效期2年。