
四川在线记者 魏冯
11月12日,四川疾控中心发布消息:“双十一”过后,快递数量激增,市民在收取快递和包裹之前请配戴口罩,有条件的情况下戴一次性手套或是自备消毒湿巾。
11月11日0—24时,31个省(自治区、直辖市)和新疆生产建设兵团报告新增本土确诊病例79例、本土无症状感染者12例。目前已有甘肃、内蒙古、陕西、青海、四川、湖北、湖南、贵州、黑龙江、吉林、江西、宁夏、河北、北京、云南、山东、重庆、江苏、河南、浙江、辽宁等多个省份报告阳性病例。截至11月12日11时,我国有6个高风险地区和89个中风险地区。
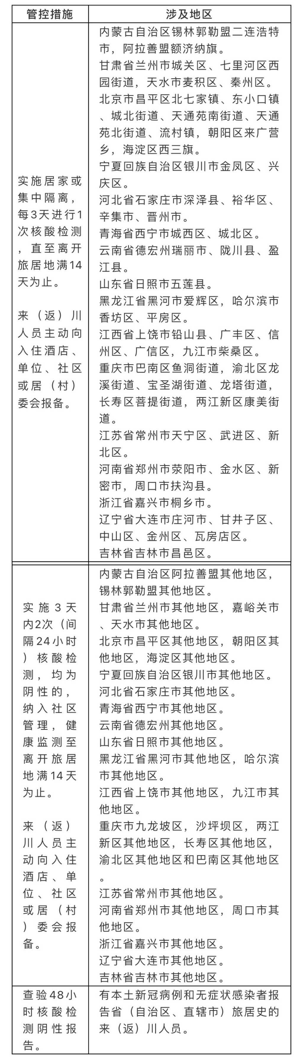
管控措施
成都市市场监督管理局发布了《成都市市场监督管理局关于进一步落实零售药店疫情防控工作的通知》,要求市医药零售商会、药品零售企业严格落实疫情防控“进店出示健康码、扫场所码、正确佩戴口罩、配合测体温”等措施。同时,印制、张贴防疫海报等宣贯常态化疫情防控要求。进店购买感冒药、咳嗽药时需提前准备好身份证或原件照片。
据四川省人民政府官网,四川省应对新型冠状病毒肺炎疫情应急指挥部印发《四川省进口高风险非冷链集装箱货物新冠肺炎疫情防控工作方案》。进一步加强进口非冷链集装箱货物的新冠病毒检测工作,充分发挥消毒对新冠病毒的杀灭作用,有效防范新冠肺炎疫情通过进口高风险非冷链集装箱(含集装器)及其装载货物(含跨境电商货物)外包装输入风险,实现“安全、有效、快速、经济”目标,在确保进口非冷链集装箱货物安全的同时,提升口岸通关效率,避免口岸货物积压,保障产业链、供应链稳定。
专家建议
近期部分省区疫情进一步传播扩散的风险仍然较高,存在疫情输入我省风险。为持续做好疫情防控工作,建议近14天有川外旅居史的来(返)川人员,主动进行核酸检测,加强个人健康监测。出行人员应持续关注健康码颜色有无变化,出行相关地区有无新发疫情。如健康码出现红、黄码的情况,或出行相关地区近期内有疫情发生,要及时向社区或单位报告个人出行情况,并配合做好各项防控工作。
“双十一”过后,快递数量激增,市民在收取快递和包裹之前请配戴口罩,有条件的情况下戴一次性手套或是自备消毒湿巾。在取快递的时候尽量避免人群高峰时候,最好能够使用自助快递柜。拿到快递拆包装时,佩戴手套或者拆掉包装后及时清洗双手。拆掉的外包装要及时处理,不要留置在家中。
关注个人健康码状态和官方发布的疫情相关信息。做到不造谣、不传谣、不信谣,了解和履行个人防控的责任义务。广大居民朋友尽量保持在家吃、多锻炼、不会客、少聚集,学习、工作生活中尽量保持“两点一线”;进出单位、小区、院落必须亮码、扫码,佩戴口罩。
各企业职工每日进行自我健康监测,出现发热、咳嗽等可疑症状时,须报告单位并及时就医。工作场所保持室内空气流通;工作台、电梯、食堂、盥洗室、卫生间及外来人员接待室等公共区域或物体表面应进行每日消毒;加强垃圾分类管理,及时收集并清运;控制会议频次和规模,确保参加会议或培训人员之间的间隔在1米以上,并佩戴一次性使用医用口罩。
国内部分地区来(返)川人员管控措施