
11月12日0—24时,31个省(自治区、直辖市)和新疆生产建设兵团报告新增本土确诊病例57例、本土无症状感染者18例。目前已有甘肃、内蒙古、陕西、青海、四川、湖北、湖南、贵州、黑龙江、江西、宁夏、河北、北京、云南、山东、重庆、江苏、河南、浙江等多个省份报告阳性病例。本次疫情呈现传播链条多、传播速度快、传播范围广的特点,“外防输入、内防反弹”的防控形势依然严峻复杂。截至13日12时,我国有7个高风险地区和91个中风险地区。
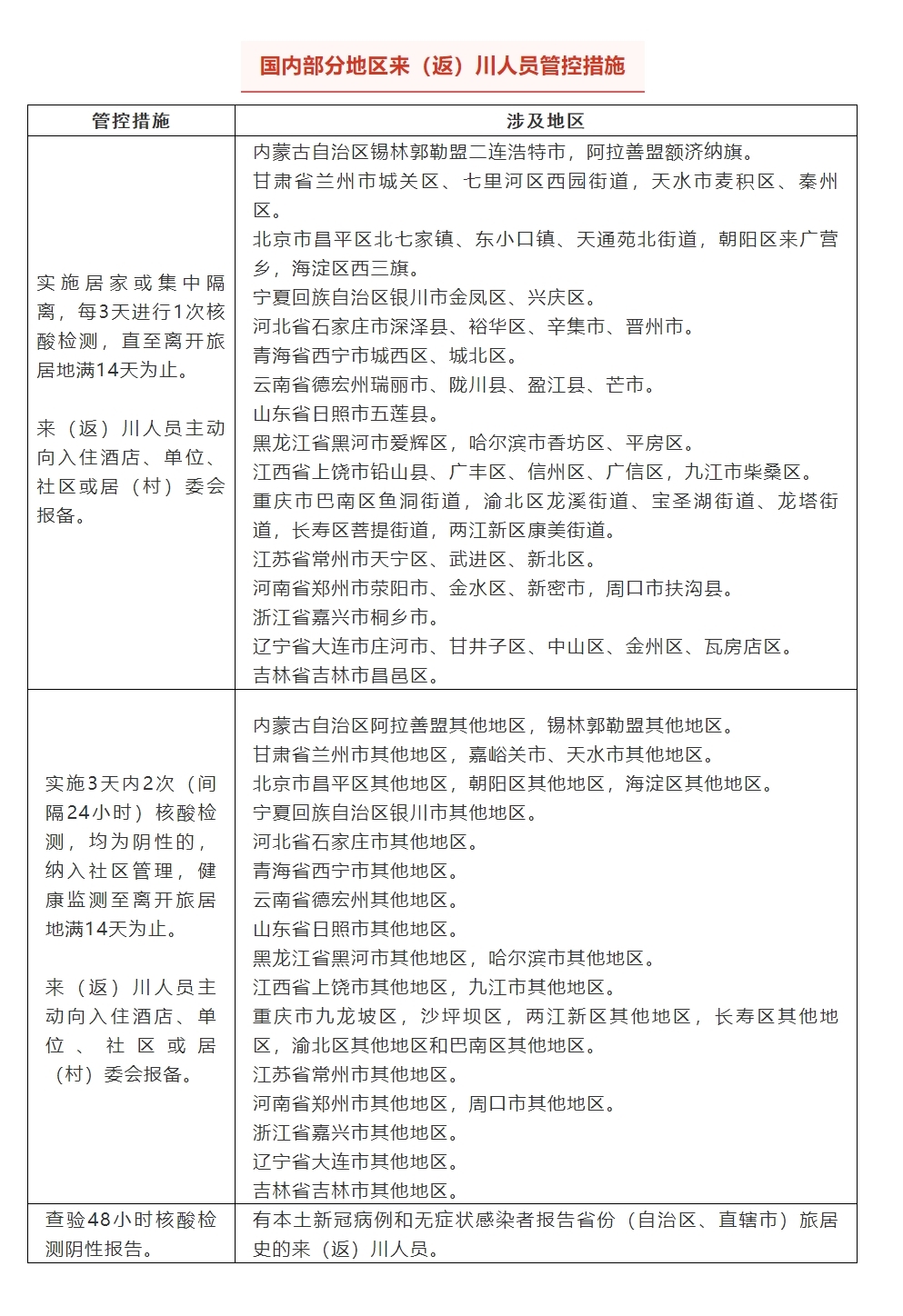
四川省疾控中心提示您:
↓↓↓
管控措施
11月12日,四川省应对新型冠状病毒肺炎疫情应急指挥部办公室印发《四川省农村地区坝坝宴新冠肺炎疫情防控指导意见》,意见规定50人以上(含50人)的农村坝坝宴实行备案管理制度,举办者应当在举办前2日进行备案,人数规模控制在100人以内。县(市、区)域内发生本土疫情和应急状态期间,坝坝宴一律停办。不邀请近14天内有国内中高风险地区所在市旅居史或近28天有境外旅居史的人员,尚未完成居家健康监测人员,有发热、咳嗽等症状人员参与聚餐。厨师团队应提供48小时内核酸检测阴性报告,全程接种新冠肺炎病毒疫苗证明,如出现发热、咳嗽等症状,不得参与承办。
11月12日,四川省应急指挥部市场监管组出台《关于餐饮商贸场所严格佩戴口罩的紧急通知》,通知明确规定处于商场、超市、农产品市场、专业市场、药店、宾馆、茶馆(棋牌室)、旅游景区、“农家乐”等人员密集场所时,以及在餐厅、食堂处于非进食状态时必须戴好口罩。同时提示:餐饮商贸场所从业人员(安检人员、售货员、售票员、厨师、酒店和餐馆服务员、快递员、外卖员、货物配送员、门卫、保安、保洁等)在工作期间全程戴医用外科口罩或以上防护级别口罩;普通公众选用一次性使用医用口罩、医用外科口罩或以上防护级别口罩;鼓励公众可要求未佩戴口罩的从业人员立即予以改正,或向行业主管部门举报。
专家建议
近期我国部分省份出现在校大学生多人感染新冠肺炎的情况,学校的新冠防控工作需引起重视。希望在校学生日常做好健康监测,出现发热、咳嗽、腹泻、乏力等症状,及时和辅导员联系并就近就医;持续关注自己的健康码,一旦转为红码或黄码,必须第一时间主动向辅导员老师报告,按要求配合做好各项防控措施。同时如实上报个人行动轨迹。遵守学校防疫管理的规定,非必要不外出,做到学习、生活空间相对固定,避免到人群聚集尤其是空气流动性差的场所。确需外出要做好个人防护。
为持续做好疫情防控工作,建议近14天有川外旅居史的来(返)川人员,主动进行核酸检测,持续关注出行相关地区有无新发疫情,以及自身健康码颜色变化情况。如收到短信提示,健康码出现红、黄码的情况,应立即向属地社区或居(村)委会、单位、入住酒店报告,做好个人防护,按要求配合做好相关防控措施。
请公众朋友加强个人健康监测,出现发热、干咳、乏力、咽痛、嗅(味)觉减退、腹泻等不适症状时,不要自行购药服用,应及时前往发热门诊就诊,如实向医务人员报告个人接触史、旅居史和活动史。就医途中全程做好个人防护,避免乘坐公共交通工具。
口罩是预防呼吸道传染病的重要防线,可以降低新型冠状病毒感染风险,请广大民众在公共场合一定要正确佩戴口罩,确保口罩盖住口鼻和下巴,鼻夹要压实。口罩出现脏污、变形、损坏时需及时更换,每个口罩累计佩戴时间一般不超过8小时。不使用在跨地区公共交通工具上或医院等环境用过的口罩。
国内中高风险地区汇总表