
11月13日0—24时,31个省(自治区、直辖市)和新疆生产建设兵团报告新增本土确诊病例70例、本土无症状感染者8例。目前已有甘肃、内蒙古、陕西、青海、四川、湖北、湖南、贵州、黑龙江、江西、宁夏、河北、北京、云南、山东、重庆、江苏、河南、浙江、吉林、辽宁等多个省份报告阳性病例。截至14日13时,我国有8个高风险地区和94个中风险地区。
四川省疾控中心提示您:
↓↓↓
管控措施
11月13日,针对各地高校是否能提前放寒假等问题,教育部在国务院联防联控机制新闻发布会上表示,要看疫情形势的发展,同时要考虑高校所在地和生源地的疫情防控措施;要根据各地各校实际情况,鼓励高校按照属地相关要求,结合校园防控的要求及课程进展、学习安排的情况,自主做出安排。对于确需提前放假或推迟放假的,都予以理解和支持。
11月13日,四川省人事考试中心和四川省公务员考试测评中心紧急通知,根据四川省疫情防控工作需要,经研究决定,中央机关及其直属机构2022年度考试录用公务员笔试(四川考区)拟在成都市、绵阳市、泸州市、宜宾市设考点,四川考区成功缴费的考生须根据疫情管控要求、考前14天旅居史以及现居住地等情况重新预选考点城市(成都市、绵阳市、泸州市、宜宾市)。
11月13日,北京市疫情发布会通报对进出京管理有关措施进行了调整:11月17日0时起,进(返)京须持48小时内核酸检测阴性证明和“北京健康宝”绿码,14日内有1例以上(含1例)本土新冠病毒感染者所在县(市、区、旗)旅居史人员严格限制进(返)京;14日内有陆路边境口岸所在县(市、区、旗)旅居史人员非必须不进(返)京,在京人员非必须不前往陆路边境口岸所在县(市、区、旗);严格控制在京举办全国性会议、培训等活动。
专家建议
近期我国部分省份出现在校大学生多人感染新冠肺炎的情况,学校的新冠防控工作需引起重视。希望在校学生日常做好健康监测,出现发热、咳嗽、腹泻、乏力等症状,及时和辅导员联系并就近就医;持续关注自己的健康码,一旦转为红码或黄码,必须第一时间主动向辅导员老师报告,按要求配合做好各项防控措施。同时如实上报个人行动轨迹。遵守学校防疫管理的规定,非必要不外出,做到学习、生活空间相对固定,避免到人群聚集尤其是空气流动性差的场所。确需外出要做好个人防护。
为持续做好疫情防控工作,建议近14天有川外旅居史的来(返)川人员,主动进行核酸检测,持续关注出行相关地区有无新发疫情,以及自身健康码颜色变化情况。如收到短信提示,健康码出现红、黄码的情况,应立即向属地社区或居(村)委会、单位、入住酒店报告,做好个人防护,按要求配合做好相关防控措施。
各级防控工作人员在开展防疫工作过程中应全程做好个人防护,与涉疫人员保持安全距离,保持工作环境卫生,及时对工作证、门把手、办公桌椅等进行清洁消毒,工作后第一时间做好个人清洁卫生,减少聚集。
各类商场、超市、市场要高度重视疫情防控工作。工作人员疫苗接种做到应接尽接,接种疫苗后仍需注意个人防护,工作期间佩戴口罩、手套和着工作服上岗。顾客也要全程佩戴口罩。口罩弄湿或弄脏后要及时更换。
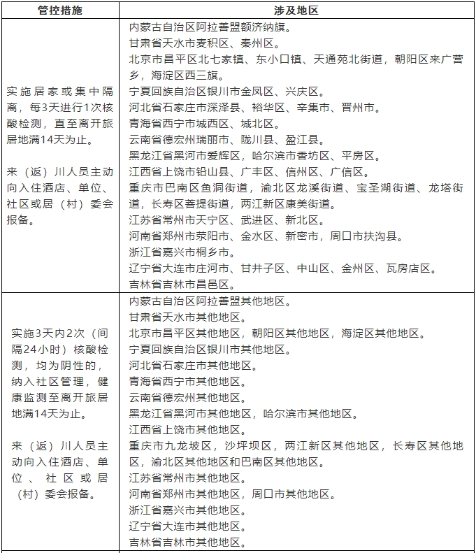
国内部分地区来(返)川人员管控措施
国内中高风险地区汇总表
撰 稿:高媛圆、袁 珩
美 编:高媛圆