
11月18日0—24时,31个省(自治区、直辖市)和新疆生产建设兵团报告新增本土确诊病例8例,本土无症状感染者1例。全国中高风险地区数量逐步下降。截至11月19日11时,我国有7个高风险地区和68个中风险地区。
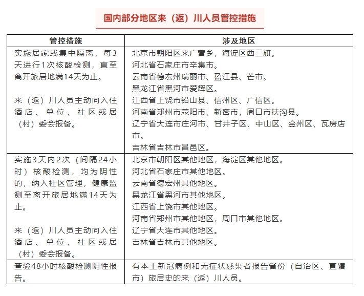
管控措施
截至11月18日,成都市锦江区蓝光·凯丽香江小区已连续14天无新增本土确诊病例,根据省、市专家评估意见和成都市新冠肺炎疫情防控指挥部专业疫情防控组批复,自2021年11月18日起,将蓝光·凯丽香江小区的风险等级由中风险调整为低风险,相关封控区、管控区全部解除圈层管理。调整后,锦江区全域均为低风险地区。
截至11月18日,成都市郫都区天璟荟小区已连续14天无新增本土确诊病例,根据省、市专家评估意见和成都市新冠肺炎疫情防控指挥部专业疫情防控组批复,2021年11月19日解除天璟荟小区相关封控区、管控区圈层管理,风险等级由中风险调整为低风险。
交通运输部结合疫情发展新形势新变化,修订形成了《客运场站和交通运输工具新冠肺炎疫情分区分级防控指南(第六版)》,明确了道路水路客运旅客核酸检测阴性证明查验要求和涉疫地区进京道路客运管控举措,细化了客运场站临时留观区等重点场所和部位消毒通风要求。
11月17日,成都市疫情防控工作新闻发布会上介绍,成都市商务局将督促指导企业持续落实疫情防控主体责任,严格落实消费者进店、必扫码、必测温、必戴口罩以及员工健康监测及管理等防控措施。商超品牌连锁店落实店长领班负责制,在大型商场和购物中心推行巡查制度,在社区商业门店推行收银同时扫场所码,督促驻厂商家、进店消费者严格遵守防疫要求,推广公筷、公勺等健康用餐方式,倡导餐饮企业提供稳定配送和扫码点单,将场所码和点单码一并设置在餐桌上,提高消费便利度。
专家建议
我省因本轮疫情划定的中风险区域正逐步解封,但“解封”不等于“解防”,国内外疫情形势仍然严峻。公众朋友的防控意识不能松懈,在人员密集场所仍要做好个人防护,保持卫生健康的生活习惯。
建议近14天有川外旅居史的来(返)川人员,主动进行核酸检测,持续关注出行相关地区有无新发疫情,以及自身健康码颜色变化情况。健康码出现红、黄码的情况,应立即向属地社区或居(村)委会、单位、入住酒店报告,做好个人防护,按要求配合做好相关防控措施。
快递从业人员要加强个人防护。快递装运过程中,要将生鲜类与其他类快递分区放置。尽量采取无接触方式收发快递。公众取件前要佩戴口罩和一次性手套,建议准备适量消毒剂。取件后,用消毒剂对包裹外包装进行消毒。外包装要及时丢弃到垃圾桶,不带入家中或办公室。取件全程避免用手触摸口、眼、鼻。处理完后要及时用洗手液或肥皂洗手。
因疫情防控暂停新冠病毒疫苗接种的地区现已逐步恢复接种工作,请符合条件的民众尽快前往接种。接种过程中要佩戴口罩、保持1米距离,遵守公共秩序。
国内中高风险地区汇总表