
四川在线记者 魏冯
11月23日,四川疾控官方微信发布消息:11月23日零时,成都市中高风险地区全部“清零”,成都全域降为低风险地区,疫情防控取得了阶段性胜利,公众的生活将逐步恢复常态。
但解封不等于解防,抗疫成果需要大家共同来守护。截至23日11时,全国仍有高风险地区3个,中风险地区25个。在此,四川疾控特别提醒:
1.请继续绷紧疫情防控的弦,毫不松懈地做好个人防护。要把做好个人防护,作为日常生活的必备习惯,当好自己健康的第一责任人。
2.随时关注国内新冠肺炎疫情变化情况,不前往高、中风险地区以及发生本土疫情的地区。如确需前往的,请务必做好个人防护,关注目的地疫情风险提示。
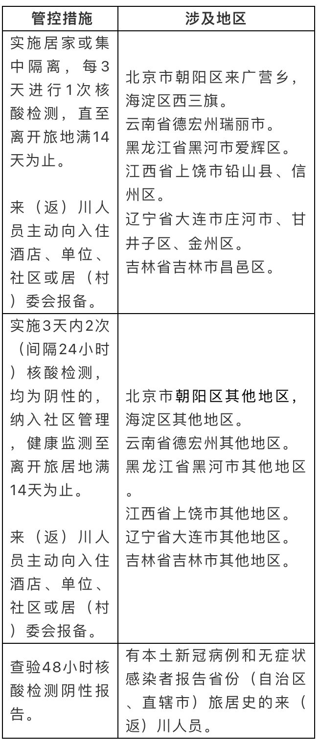
3.有涉疫地区旅居史人员来(返)川后,一定要第一时间主动向社区或居(村)委会、单位或入住酒店报备旅居史。如收到提示信息,请按照提示内容,配合做好疫情防控工作。
4.目前,我省已启动3-11岁人群新冠病毒疫苗接种和新冠病毒疫苗加强免疫接种工作,请符合条件的居民尽快前往接种。
国内部分地区来(返)川人员管控措施