
四川在线记者 郝勇
12月17日下午,四川省2021年互联网营销师大赛颁奖仪式在成都城市音乐厅举行。颁奖仪式以话剧形式展现了互联网营销师行业发展趋势,并由主办单位通报了本次大赛概况。
为促进新就业形态劳动者群体素质提升,推动新时代互联网营销行业从业人员队伍建设,围绕直播电商带来的新机遇,助力我省乡村振兴和“川字号”品牌相关产业发展壮大,不断为全省培育出合格的互联网营销人才,今年9月,省总工会、省委网信办、经信厅、人社厅、商务厅共同启动开展了四川省2021年“天府有好货,我来当主播”互联网营销师大赛。经过前期筹备、动员部署、赛前培训、初赛、决赛,历时2个多月的大赛圆满落幕。
成都市总工会、资阳市总工会、广安市总工会、遂宁市总工会、达州市总工会、绵阳市总工会、攀枝花市总工会等10家单位获得优秀组织奖,广元骏孟电子商务有限公司等10家单位获得特别贡献奖。
本次赛事为开放性赛事,参赛均为真实商品、真实销售、真实盈利,涉及参赛选手和参与商家众多、选手参赛选品丰富、行业覆盖面广。大赛在省级相关部门和各市(州)总工会、产业工会的全力推动和各级媒体、网络平台的广泛宣传下,成效显著。大赛报名选手超过8.6万人,报名商家超过2000家,参与线上培训人员超过113万人次,总销售额2.09亿元,选手成单数超188万单,选手场观人次超过1.8亿,引起了良好的社会反响。
全省各级工会组织通过线上线下多种渠道,广泛组织动员本地职工和商家参加大赛,充分调动了各地商家、mcn机构以及平台方资源。为保障大赛顺利进行,赛事主办方搭建了大赛专属微信小程序,功能包含选手和商家报名、成绩公示、线上培训、赛事信息公示等,为选手和商家提供了便捷参与渠道,也实现了对大赛的全程监管。大赛充分利用淘宝平台建仓、选品及货品溯源,将赛品分类为饮品食品、农副产品、文化旅游、虚拟产品等八大品类,通过平台进行销售额、成单量的直播带货比赛,平台定期展示销售额、成单量成绩,在避免销售纠纷的同时,确保了大赛的公开、公平、公正。
附:
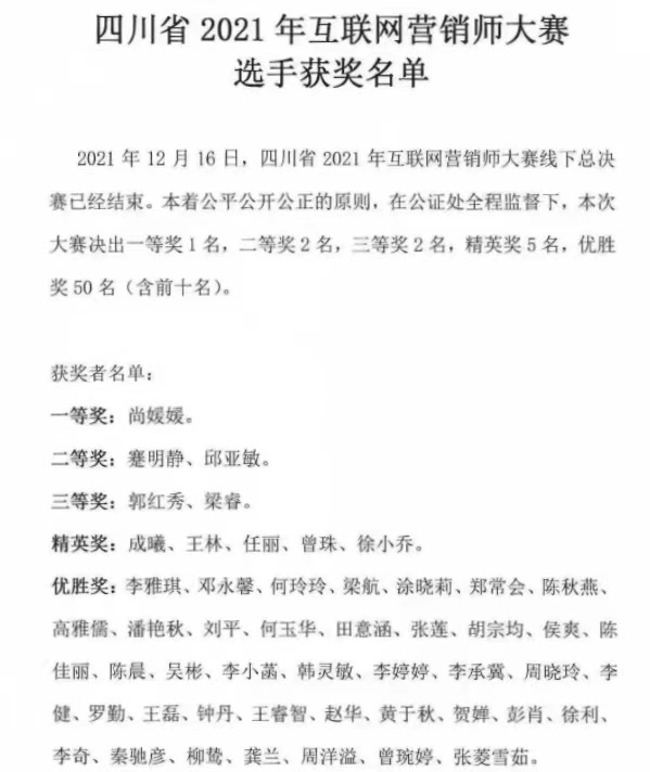
四川省2021年互联网营销师大赛选手获奖名单