

四川在线记者 罗之飏
12月18日,中国文物交流中心成立50周年座谈会在北京召开。会上,中国文物交流中心副主任杨晓波宣布《2020年度中国古都城市国际影响力评估报告》(以下简称《报告》)发布。据悉,《报告》是在《2019年古都城市国际化水平评估》基础上,继续聚焦古都城市最具特征的城市历史、文物资源、文化资源,分析国际机构、学术研究、社交媒体、旅游平台等领域对我国古都城市的关注情况,坚持“审时”“度势”的原则,增添设置新的评估指标,力求合理、全面地评测我国古都城市国际影响力的整体现状、显著特点及存在问题,提出针对性、可操作性的对策建议,为今天的古都城市发展提供借鉴与参考。
《报告》显示,成都作为国内知名历史古都,多项目指标名列前茅。
以下为《报告》内容摘要。
1,评测体系
(一)评价对象
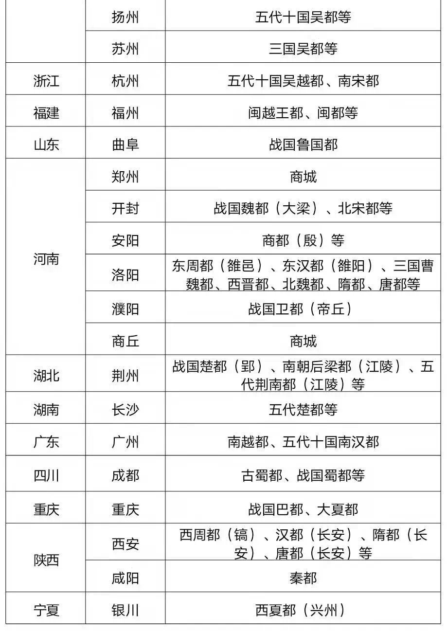
《报告》所指的古都是曾作为古代独立王朝、重要政权政治中心的城市。据统计,我国历朝历代考据详实的古都超过200处。本次评价的对象是从古都城市中,选择具备突出的历史、艺术、科学、社会、文化价值,且历史文化风貌保存较为完整、历史文化资源保留较为丰富的,在今日的政治、经济、文化生活中仍然发挥重要作用的古都城市。
根据上述标准,遴选27处古都作为评估对象(见表1)。


(二)指标体系
本报告主要从国际融合度、传承创新度、文化传播度、品牌知名度、城市声誉度等维度对古都城市进行监测评估,探索构建古都城市国际影响力评价指标体系,形成了由5个一级指标和10个二级指标构成的评价指标体系,报告中综合指标的计算采用线性加权综合评价模型,即对各指标进行线性加权求和,从而得到综合评价指数。
(见表2)。



2,2020古都城市国际影响力总体状况(见表3)


注:本报告数据数据采集周期为2020年1月1日至12月31日。
3,2020古都城市国际影响力分项透视
(一)古都城市国际融合度Top10

(二)古都城市传承创新度Top10

(三)古都城市文化传播度Top10

(四)古都城市品牌知名度Top10

(五)古都城市美誉度Top10

同时,《报告》根据评估数据反映出来的现状与问题,提出了提升古都城市国际影响力的对策建议:一是系统谋篇布局,擦亮古都国际化发展“金名片”;二是发挥技术优势,构建跨模态多元传播新格局;三是形成强强联合,深化“组团出海”生态圈。