
四川在线记者 袁城霖
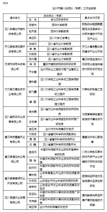
四川在线记者12月24日从达州市人民政府网获悉,达州市政府日前研究同意,决定命名9家企业为达州市第八批院士(专家)工作站。
这9家企业分别是,四川安美达节能科技有限公司、开江县宝源白鹅开发有限公司、万源市润雨中药有限公司、大竹县万康生态农业有限公司、四川省苏氏农业发展有限公司、宣汉锦宏蜀宣牧业有限公司、宣汉县通达林业有限公司、宣汉县果康源农业开发有限公司、四川恩腾农业发展有限公司。
对获得命名的院士(专家)工作站建站企业而言,这既是荣誉也意味着责任。政府网发布的信息显示,9家建站企业的重点合作项目分别是:新型纳米釉面聚氨酯泡沫保温装饰一体板关键技术开发及产业化、开江水禽良繁体系构建与产业化开发、萼贝种质资源评价及规范化栽培关键技术研究与示范应用、竹笋粉的制备工艺研究、优质草莓绿色高效栽培技术集成与示范、蜀宣花牛核心群选育、川东北特色观赏中药材天麻产业化关键技术研究与试验示范、甜樱桃品种选优及硅液提升品质创新研究、黄肉鲜食桃新品种高产高效栽培技术探索。
9家建站企业被寄予厚望,充分发挥进站院士(专家)及其工作团队的作用,创新体制机制,联合开展科技攻关,努力培养创新人才,积极推进自主创新和科技成果转化,为推动科技进步、促进经济社会发展贡献力量。
与此同时,达州市政府要求各地和市级有关部门(单位),加大对建站企业的支持力度,引导各类创新要素和人才向其集聚,加快建立产学研用结合的技术创新服务体系。
达州市人民政府网截图