
2月22日0—24时,31个省(自治区、直辖市)和新疆生产建设兵团报告新增本土确诊病例90例(内蒙古47例,其中呼和浩特市39例、包头市7例、巴彦淖尔市1例;北京10例,其中丰台区2例、通州区2例、经济开发区2例、西城区1例、朝阳区1例、海淀区1例、顺义区1例;辽宁9例,均在葫芦岛市;广东7例,均在深圳市;四川6例,均在成都市;湖北5例,均在武汉市;江苏2例,均在苏州市;云南2例,均在红河哈尼族彝族自治州;黑龙江1例,在鸡西市;山东1例,在青岛市)。
新增本土无症状感染者16例(湖北5例,均在武汉市;四川5例,其中成都市4例、泸州市1例;江苏3例,其中无锡市2例、苏州市1例;广东2例,其中广州市1例、深圳市1例;云南1例,在红河哈尼族彝族自治州)。
截至2月23日7时,成都市共有9个中风险地区:包括高新区中和街道长城馨苑小区、高新区石羊街道天府世家小区、高新区桂溪街道世龙公馆、金牛区驷马桥街道沙河云景湾小区、天府新区华阳街道龙河社区凯华丽景小区、天府新区华阳街道伏龙社区丽景苑小区、天府新区华阳街道四河社区四河小区、金堂县赵镇街道生态水城澜岸小区、温江区公平街道佳兆业丽晶公馆小区。
为落实“动态清零”总方针,有效控制和降低疫情传播风险,四川省疾控中心温馨提示您:
专家提醒
近日,我省泸州、成都相继发生本土疫情,形势严峻复杂。且成都本轮疫情首发病例的全基因组测序结果为奥密克戎变异株。疫情防控人人有责,在疫情处置期间,公众要绷紧疫情防控这根弦,积极支持配合疫情防控工作。
不聚集,加强个人防护
奥密克戎变异株从本质上说还是一种新冠病毒,和以往的新冠病毒传播规律相似。公众要继续保持戴口罩、勤洗手、常通风、不聚集、分餐食、用公筷、一米线等卫生习惯,配合做好扫码、亮码、核酸检测等疫情防控措施,这些措施依然是防控奥密克戎疫情的有效手段。特别是疫情所在市的公众,更要保持简约的生活方式。如有发热、咳嗽、咽痛、嗅味觉减退等症状,请做好个人防护,及时前往发热门诊就诊。
对照轨迹,主动报备测核酸
请公众密切关注官方发布的疫情信息,特别是要主动对照本土病例的活动轨迹,查看是否有所交集。如与病例的轨迹有交集,请做好个人防护,立即向所在村(社区)、单位或入住酒店报备,并主动进行核酸检测,配合做好疫情防控措施。
如您收到提醒短信,或健康码变为“红码”“黄码”,也要主动报备,配合做好疫情防控措施。“红码”人员做好个人防护,就地隔离,等待转运管理。“黄码”人员做好个人防护,及时前往“黄码”人员核酸检测定点医疗机构进行核酸检测。
倡导省外来返川人员(特别是从近14天内有阳性感染者的地市来返川人员)和我省发生本土疫情的县(区)人员,在24小时内尽快做一次核酸检测。
履行单位主体责任
加强人员排查,各机关企事业单位要持续排查往来人员有无中高风险地区旅居史和核酸检测阳性人员密接史,特别是要重点排查有无本土病例接触史、活动轨迹交集等;加强健康管理,有发热、乏力、咳嗽等疑似症状的员工要做好防护,及时到发热门诊就诊,不要带病上班。
加强重点场所防控
各类公共场所严格落实体温检测、扫码亮码、戴口罩、通风消毒等防控措施,加强人流引导,避免人员集聚;城市公共交通、出租车、网约车应严格落实防控措施,司乘人员做好个人防护;景区景点、餐饮单位、室内公共场所、密闭场所落实限量、预约、错峰要求。从严管控大型会议、活动、论坛、培训、演出、展销等聚集性活动。
公众关切
问
“奥密克戎”来袭,应该怎样做好个人防护?
答
奥密克戎变异株具有传播性强、潜伏期短等特点。这次疫情在极短时间内就检测出多例病例,分布在成都市五个区县。结合流行病学调查情况来看,病例呈现出居住空间和工作空间的聚集性。多数病例Ct值较低,表明病毒载量较高,传播风险也较大。目前报告的9例病例,接触关系均十分明确。
戴口罩、少聚集等防控手段,对“奥密克戎”疫情的控制同样非常有效。目前成都市正处于疫情阻断关键阶段,请大家继续配合疫情防控措施,做好个人防护。减少不必要外出,避免去人群聚集尤其是空气流动性差的场所,正确佩戴口罩等防护用品,养成勤洗手的好习惯,打喷嚏或咳嗽时要用纸巾、衣袖等遮挡。
问
个人怎么向社区报备?
答
近14天内有中高风险地区和涉疫城市旅居史的来(返)川人员,以及与病例轨迹重合的人员,应尽快向所在社区、村等主动报备,做好个人防护,就近完成核酸检测。
可采用现场报备、线上报备、电话报备三种形式进行社区报备。
当前成都全市各小区(院落)设置有“报到登记处”,可实现线下登记处报备;也可以选择使用天府市民云 APP 或微信扫描社区报到码完成线上报备;或采取拨打所在社区应急值守电话进行电话报备。
个人主动向社区报备后,由属地疫情防控指挥部根据防控要求分类落实防控措施。
问
行程卡带“*”是什么意思?会影响出行吗?会被隔离吗?
答
行程卡上的星号“*”表示你在近14天去过包含中高风险地区的城市,并不表示你实际去过相应的中高风险地区。注意:星号“*”和个人健康状况无关,仅作为包含中高风险地区城市的提示标志。
可以出行吗?➡如果行程卡带星号“*”,你需要进一步确认自己是否曾经去过中高风险地区。如果去过,则需要严格遵循所在地区的防疫管理规定,向相关管理部门报备;如果没有去过,在出行前需要提前了解各地的出行政策,依据各地防疫管理要求判断是否要继续出行。
会被隔离吗?➡不一定。如果去过中高风险地区就需要隔离,如果没有去过,再根据当地防疫政策判断。
关注以下重点地区
如果您近期有以下地区的旅居史,请第一时间向村(社区)、单位或入住酒店报备,配合做好各项疫情防控工作。
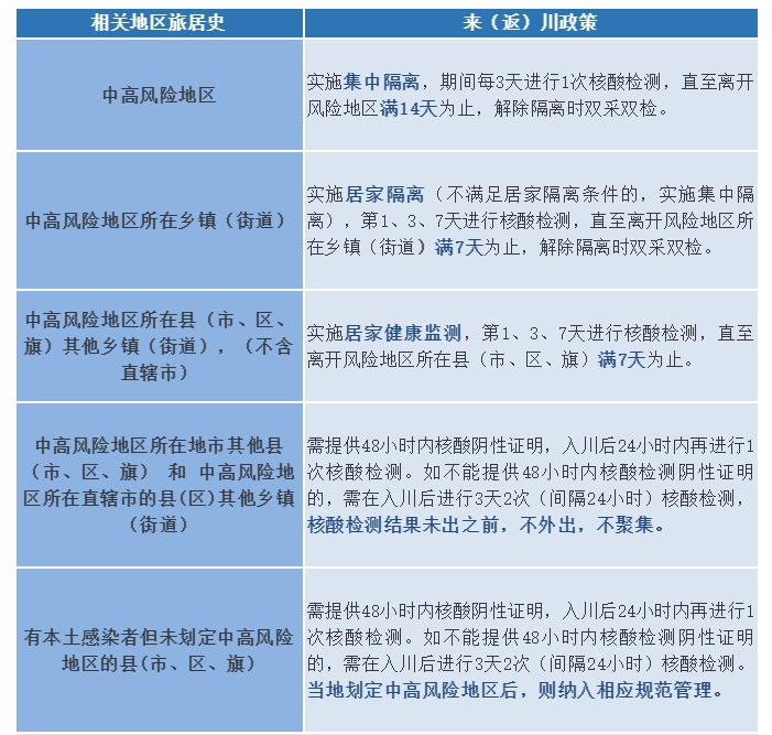
来(返)川政策小贴士
温馨提示
来(返)川人员要主动参与疫情防控工作,积极履行防控义务,做好个人防护,配合落实疫情防控措施。
居家隔离期间,要单独居住或单间居住,使用单独卫生间,足不出户,拒绝一切探访,每日自行测量2次体温,如果出现发热、干咳、乏力、嗅(味)觉减退、鼻塞、流涕、咽痛、结膜炎、肌痛和腹泻等症状,第一时间主动向村(社区)报告,及时闭环转运到医院就诊。
居家健康监测期间,非必要不外出,外出时做好个人防护,不上班,不进入宗教场所、宾馆酒店、博物馆、歌舞游艺休闲娱乐场所、棋牌室(麻将馆)、旅游景区景点、互联网上网服务营业场所、交通场站、商超、农贸市场、村委会(社区居委会)、村活动室(社区活动室)、党群服务中心、药店、企事业单位等公共场所,不得乘坐飞机、火车、客运班车、地铁等公共交通工具,避免参加聚集性活动,每日自行测量2次体温,如果出现发热、干咳、乏力、嗅(味)觉减退、鼻塞、流涕、咽痛、结膜炎、肌痛和腹泻等症状,第一时间主动向村(社区)报告,做好个人防护,及时到医院就诊。
成都市“黄码”人员
核酸检测定点医疗机构名单
成都市“黄码”患者
医疗服务定点医疗机构名单
泸州市“黄码”人员
新冠病毒核酸检测采样机构名单
泸州市涉疫孕产妇救治专门医疗机构名单及咨询电话