
四川在线记者 徐莉莎 摄影 欧阳杰
3月25日上午,四川省科学技术奖励大会在成都举行。会上公布了2021年度四川省科学技术奖获奖名单,又一批为国家现代化建设和治蜀兴川作出杰出贡献的科技工作者登上光荣的领奖台。
中国工程物理研究院胡思得院士获得2021年度四川省科学技术杰出贡献奖。
四川大学华西医院教授陈蕾、成都飞机工业(集团)有限责任公司研究员隋少春、电子科技大学教授田玲、西南交通大学教授方勇、成都中医药大学教授韩波荣获四川省杰出青年科学技术创新奖。
卡尔·瑞德肖、吉姆·乔治·奥格、彼得·伊乐斯获四川省国际科学技术合作奖。
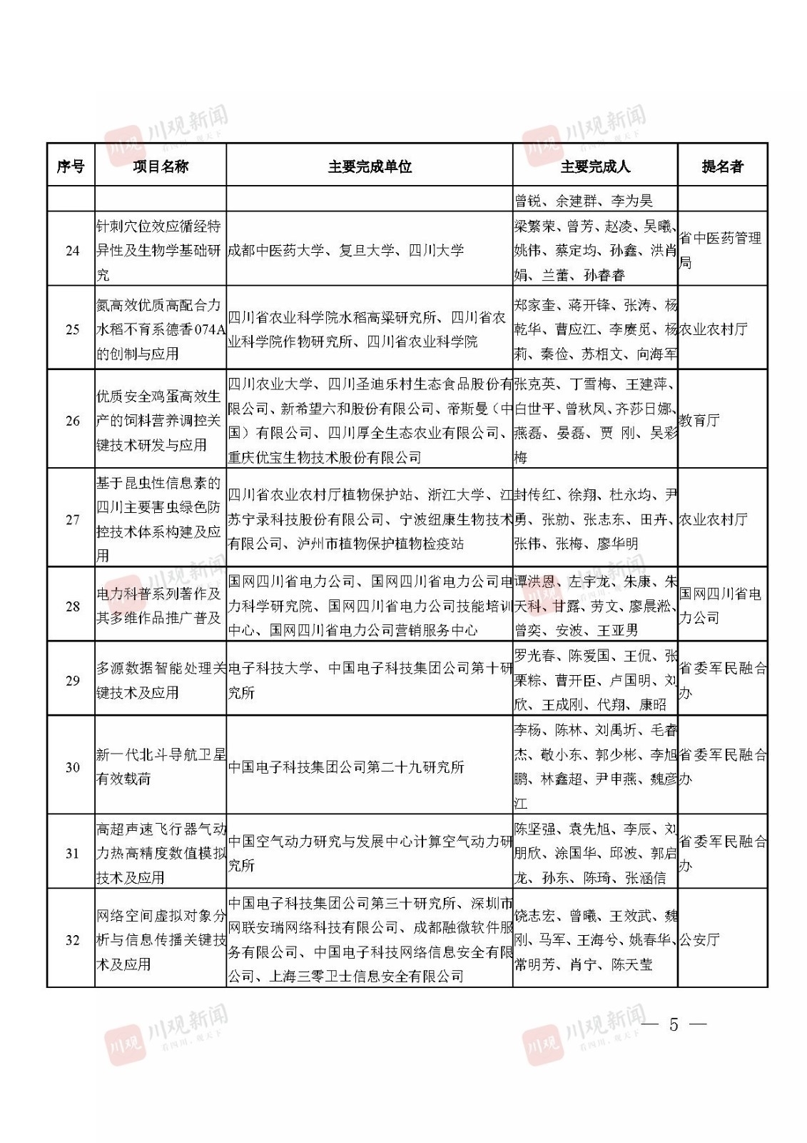
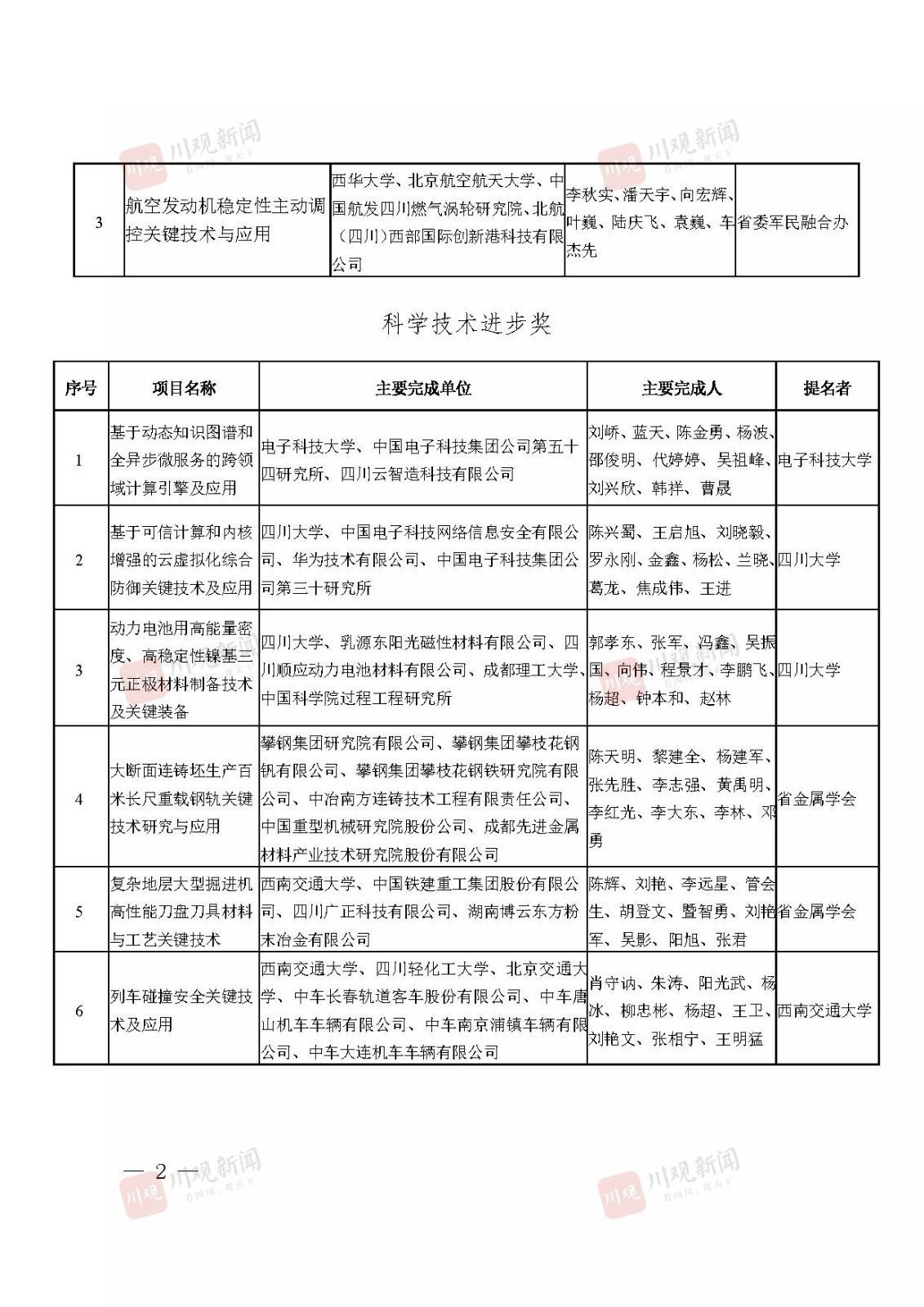
261个项目获得奖励。其中,“频谱资源同频智能共用机理与方法”等14项成果获四川省自然科学奖;“地面远距离射频信号高精度同步传输技术及在国家重大工程应用”等5项成果获得四川省技术发明奖;“基于动态知识图谱和全异步微服务的跨领域计算引擎及应用”等242项获得四川省科学技术进步奖。
这是褒奖创新的荣耀时刻
这是属于创新者的伟大时代
让我们一起向创新者致敬!
2021年度四川省科学技术奖获奖项目
全名单↓↓