
四川在线记者 王代强
4月12日,记者从四川省林业和草原局获悉,近日,国家林业和草原局公布第三批“国家林草乡土专家”选聘结果,全国共有300名乡土人才入选,四川推荐的四川省旺达瑞生态农业开发有限责任公司的周恩军等9名林草乡土专家获聘。
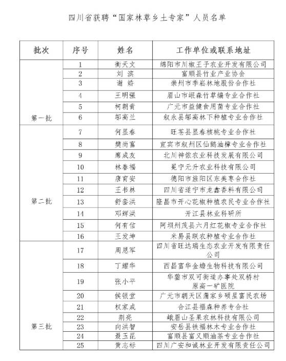
四川省获聘“国家林草乡土专家”人员名单
自2019年国家林业和草原局启动林草乡土专家选聘工作以来,四川先后有25名林草乡土人才被聘为“国家林草乡土专家”,涉及核桃、竹产业、木本油料、林下经济、林草中药材等领域。省林草局相关负责人说,这些乡土专家均来自基层生产一线,他们是基层林草科研工作的开拓者,是林草技术推广的践行者,是破解林草科技推广“最后一公里”的坚守者,多年来为四川基层林草生产效益提升作出了积极贡献。
下一步,四川将进一步加强林草乡土专家队伍建设,激发林草乡土专家的积极性和创造性,充分发挥乡土专家在生产实践中的示范带动作用,积极引导他们主动投身于生态文明建设和乡村振兴工作中,为促进四川林草事业高质量发展作出更大贡献。