
四川在线记者 杨艺茂
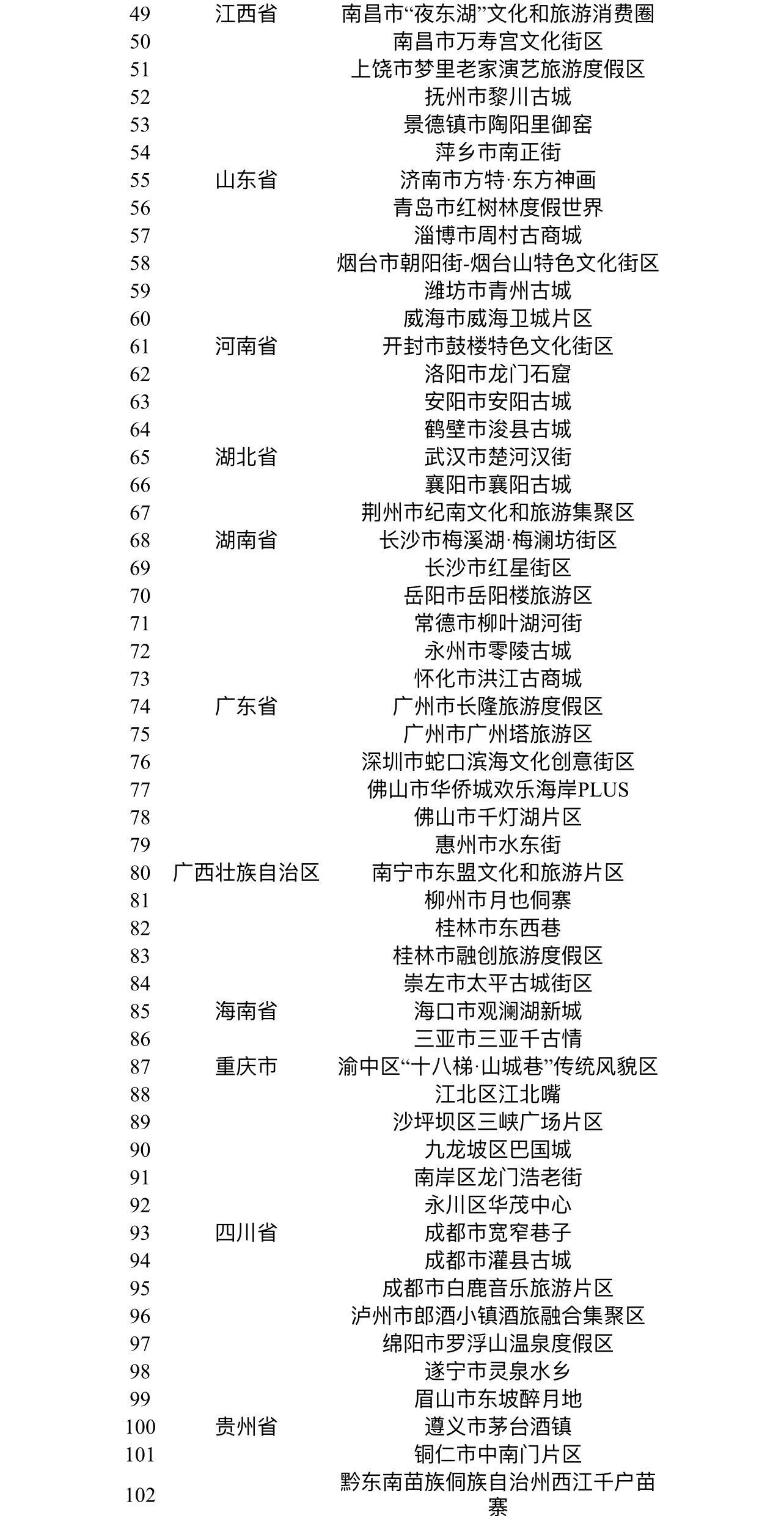
8月25日,记者从文旅部官网获悉,四川成都市宽窄巷子、成都市灌县古城、成都市白鹿音乐旅游片区、泸州市郎酒小镇酒旅融合集聚区、绵阳市罗浮山温泉度假区、遂宁市灵泉本乡、眉山市东坡醉月地等7地正式被确定为第二批国家级夜间文化和旅游消费集聚区。
据了解,此名单是为贯彻落实《国务院办公厅关于进一步激发文化和旅游消费潜力的意见》(国办发〔2019〕41号)精神,根据《文化和旅游部办公厅关于开展第二批国家级夜间文化和旅游消费集聚区申报工作的通知》(办产业发〔2022〕27号)要求,在各地积极申报的基础上,文旅部经研究确定。
文旅部通知要求,各地统筹推动本地区集聚区建设工作,加大政策资金支持力度,指导集聚区做好新冠肺炎疫情防控和安全生产,丰富文化和旅游业态,优化产品和服务供给,完善公共服务,加强品牌建设,规范文化和旅游市场秩序,营造良好消费氛围,促进夜间文化和旅游经济发展,更好满足人民群众日益增长的美好生活需要。