
四川省人民政府
关于表彰第四届四川省十大名中医的决定
川府发〔2022〕31号
各市(州)、县(市、区)人民政府,省政府各部门、各直属机构,有关单位:
党的十八大以来,以习近平同志为核心的党中央把中医药工作摆在更加突出的位置,省委、省政府坚决贯彻落实党中央、国务院决策部署,积极推动国家中医药综合改革示范区和中医药强省建设,全省中医药系统抢抓机遇、锐意进取,推进中医药事业、产业、文化“三位一体”高质量发展,涌现出一批贴心为民、医术精湛的名医名家。
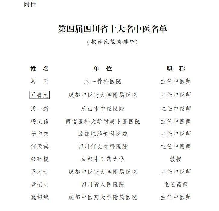
为表彰先进,进一步激发广大中医药工作者传承创新发展中医药的信心和决心,营造“信中医、爱中医、用中医”的良好氛围,推进“健康四川”建设和经济社会发展,省政府决定,授予马云等9名同志“第四届四川省十大名中医”称号,追授亓鲁光同志“第四届四川省十大名中医”称号。
希望受表彰的同志牢记使命、笃行不怠,在服务人民健康的新征程中再创佳绩。全省中医药工作者要以四川省十大名中医为榜样,坚持以习近平新时代中国特色社会主义思想为指导,深入学习贯彻党的二十大精神,认真落实省第十二次党代会部署要求,不断弘扬大医精诚的精神,传承精华,守正创新,充分发挥中医药防病治病的独特优势和作用,促进中医药传承创新发展。各地各部门(单位)要牢牢把握人才是第一资源,加强我省中医药人才高地建设,推进中医药强省和国家中医药综合改革示范区建设,为奋力开创全面建设社会主义现代化四川新局面作出新的更大贡献。
附件:第四届四川省十大名中医名单
四川省人民政府
2022年11月1日