
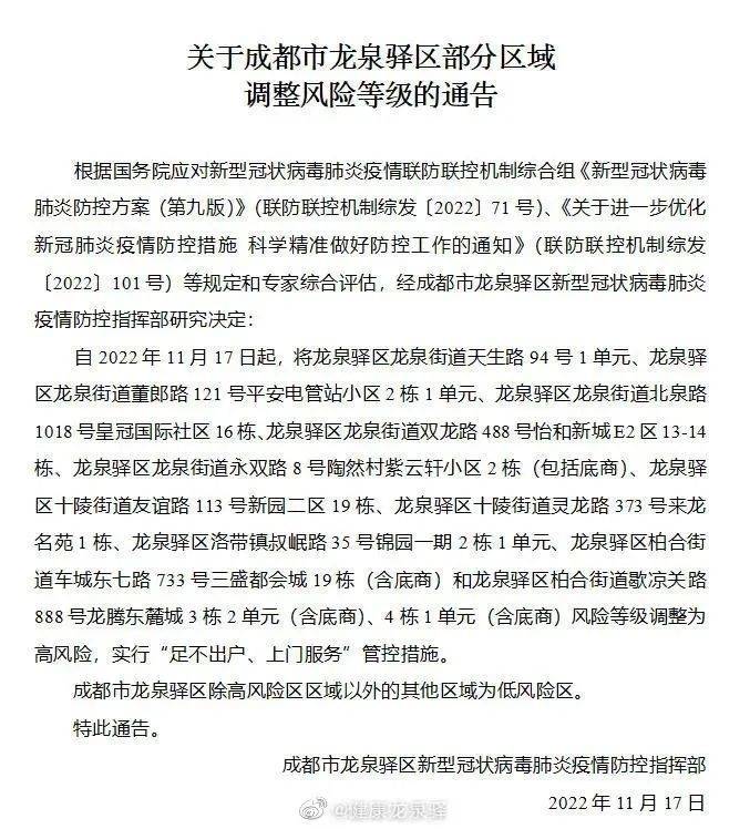
11月17日及18日凌晨,成华区、武侯区、天府新区、龙泉驿区、双流区、温江区、新都区发布最新通告:调整部分区域风险等级。高新区发布关于疫情防控咨询电话恢复24小时值守的通告。
此外,双流区、新都区、青白江区发布紧急寻人提醒。详情如下:
高新区
成华区
按照国务院联防联控机制《关于进一步优化新冠肺炎疫情防控措施科学精准做好防控工作的通知》(联防联控机制综发〔2022〕101号)有关要求和市、区专家组综合评估,经成都市武侯区新冠肺炎疫情防控指挥部研究决定:
自2022年11月17日起,将武侯区新希望路2号水漪袅铜2栋调整为高风险区。
自2022年11月18日0时起,将武侯区浆洗街街道置信北街1号双楠谊苑10栋3单元(含底商)、浆洗街街道武侯祠大街37号泰达锦和名邸1单元、浆洗街街道一环路南四段19号锦外中心1单元由高风险区调整为低风险区。
成都市武侯区除高风险区外其他区域均为低风险区。
特此通告。
成都市武侯区新冠肺炎疫情防控指挥部
2022年11月17日
四川天府新区新型冠状病毒肺炎疫情防控指挥部
关于天府新区部分区域调整风险等级的通告
(2022年第34号)
双流区
↓↓↓
风险级别 |
数量 |
区域名称 |
高风险区 |
8 |
双流区东升街道吴家坝北街224号时代雅居3栋 |
双流区东升街道银河路一段160号北京城建龙樾湾30栋2单元 |
||
双流区西航港街道羊双路269号空港之星3栋1单元 |
||
双流区西航港街道空港一路一段189号合力达卓越南城1-7栋 |
||
双流区东升街道瑞吉路199号白河左岸14栋 |
||
双流区黄甲街道善美路 396 号尚善居B区3栋3单元、10栋2单元 |
||
双流区西航港街道成白路78号蜀星公寓2栋 |
||
双流区永安镇黄龙大道三段1359号4栋附1-15号、3栋附53-66 |
||
低风险区 |
双流区域除高风险区以外的其他区域 |
为方便市民排查风险轨迹,现将近期新增感染者在双活动轨迹整理如下,请市民朋友们对照自查,如与以下时间和空间有重叠,立即主动向社区和单位(或居住的酒店)报备,三天内接受三次核酸检测(间隔24小时),期间做好个人防护,不聚会、不聚餐。
时间 |
活动轨迹 |
11月13日-17日 |
成都市双流区翰林街25号附4号永安综合市场(翰林街)水产区6号摊位附近厕所 |
11月17日2:00-3:54 |
成都市双流区西航港街道成白路98号水产区C2-41正大水产 |
11月16日19:12-19:42 |
成都市双流区永安镇双流区第二人民医院核酸检测点 |
11月16日 23:30-12:00 |
成都市双流区九江街道鸿雁路83号香博城4楼华楠纯K222包间 |
11月17日 00:03-03:20 |
成都市双流区东升街道金河路三段257号(公园1898商业天街B1层)聚点KTV |
11月13日-17日 |
成都市双流区西航港街道成白路78号蜀星公寓 |
11月16日18:10-18:40 |
成都市西航港街道新街金玉满堂一期旁菜市场(白家老市场) |
11月16日17:00-18:00 |
成都市双流区西航港街道川大路一段黄河中路一段丽景苑便民核酸采样点 |
11月16日18:17-18:20 |
成都市双流区西航港街道黄河南路二段如德康健大药房 |
11月12日15:33-16:03 |
成都市双流区永安镇翰林街25号附4号永安综合市场核酸采样点 |
关于成都市温江区部分区域调整风险等级的通告
按照国务院应对新型冠状病毒肺炎疫情联防联控机制综合组《新型冠状病毒肺炎防控方案(第九版)》《关于进一步优化新冠肺炎疫情防控措施科学精准做好防控工作的通知》的规定和市区专家综合评估,经成都市温江区新型冠状病毒肺炎疫情防控指挥部研究决定:自2022年11月17日起,将温江区部分区域风险等级调整如下。
一、温江区涌泉街道温泉大道二段177号洲际春天广场3栋的风险等级由低风险调整为高风险。实行“足不出户、上门服务”等管控措施。因就医等确需外出人员,须经社区防控办公室协调安排,实行专人专车,全程做好个人防护,落实闭环管理。居民按照街道、社区统一安排,定期进行核酸检测。
二、成都市温江区其他区域风险等级不变。
特此通告。
成都市温江区新型冠状病毒肺炎
疫情防控指挥部
2022年11月17日
关于调整成都市新都区疫情风险区的通告
成都市新都区新型冠状病毒肺炎
疫情防控指挥部
2022年11月17日
风险级别 |
数量 |
区域名称 |
高风险区 |
7 |
新都区桂湖街道国光揽悦小区3栋1单元(桂湖街道天缘路三段443号) |
新都区大丰街道德新公寓1单元及底商(大丰街道崇义桥南街13号) |
||
新都区斑竹园街道源上湾4期1栋(斑竹园街道宏发路369号) |
||
新都区石板滩街道博亿田园晶品小区1栋1、2单元(石板滩街道沿滨路23号) |
||
新都区大丰街道北延新居小区C区1栋1单元(大丰街道振新街288号) |
||
新都区大丰街道优品道珑苑小区2栋(大丰街道萃杰路211号) |
||
新都区新都街道金香领邸小区A区7栋含底商(新都街道清源路466号) |
||
低风险区 |
新都区除高风险区以外的其他区域 |
新都区紧急寻人
因疫情防控需要,请与以下时间和空间有重叠人员,立即向所在社区(村)、单位等主动报备,做好个人防护,配合做好核酸检测等疫情防控措施。
11月15日7:50—8:00
开英家常菜馆(成都市新都区石板滩街道东风东街110号)
11月15日14:00—14:10
贵族羊绒(鑫汇丰家园B区店)(成都市新都区大丰街道红旗商业街29号附近)
11月15日15:00—16:00
洁净屋专业盘头(大丰店)(成都市新都区大丰街道红旗商业街与崇义桥街交叉口东南80米)
11月15日14:10—15:00
初吻日记(成都市新都区大丰街道三元大道与皇花街交叉口西北80米)
关于成都市青白江区部分区域调整风险等级的通告
根据当前我区疫情防控工作需要,按照国务院应对新型冠状病毒肺炎疫情联防联控机制综合组《新型冠状病毒肺炎防控方案(第九版)》《关于进一步优化新冠肺炎疫情防控措施科学精准做好防控工作的通知》(联防联控机制综发〔2022〕101号)相关规定和专家组综合评估,经成都市青白江区新型冠状病毒肺炎疫情防控指挥部研究决定:
自2022年11月17日14时起,将成都市青白江区大弯街道中华名城1期小区2栋1单元(含底商)的风险等级调整为高风险区。
自2022年11月17日14时起,将成都市青白江区大弯街道瀚城新天地小区8栋1单元(含底商)的风险等级调整为高风险区。
高风险区实行“足不出户、上门服务”管控措施。青白江区除高风险区以外的其他区域为低风险区,调整后的青白江区疫情风险区域详见附表。
特此通告。
附表:青白江区最新风险区划定
青白江区重要提示:
请对照自查,立即报备
近期我区已发现多例新冠肺炎病例,存在较高感染风险。现将病例活动轨迹整理如下,请市民朋友对照自查。如与以下活动轨迹有重叠人员,立即向所在社区(村)(https://tfsmy.com/sq)、单位(或居住酒店)主动报备,三天内接受三次核酸检测(间隔24小时),期间做好个人防护,不聚会、不聚餐(第一次核酸检测结果出具前不外出)。
时间 |
活动轨迹 |
11月13日7:00-7:30 |
飞好吃沈包子(学院路157号) |
11月13日16:00-17:00 |
青白江万达广场三福时尚 |
11月13日16:00-17:00 |
青白江万达广场永辉超市 |
11月13日17:05-17:30 |
大弯三桥菜市 |
11月9日-11月16日 |
青白江银犁市场水产区 |
11月9日8:30-9:00 |
银犁市场便民核酸采样点 |
11月10日9:00-9:46 |
长流河小时光牛肉面(青华东路144号) |
11月10日9:00-9:46 |
长流河小时光牛肉面旁流动摊卖锅盔摊主(华东路144号) |
11月9日-17日 |
大弯中路51号1栋2单元4楼12号 |
11月11日15:20-17:00 |
宇宙汗蒸店(麻将街老胡烧烤进去20米左右) |
11月11日22:00-22:05 |
三桥下桥口子馒头店(大弯南路5号附近) |
11月12日22:08 |
品味香炸鸡店(大弯东路2号) |
11月13日9:35-10:38 |
益康足浴店(邮电巷112号) |
11月14日10:00 |
川化润嘉幼儿园斜对面核酸采样点(果市巷70号) |
11月14日10:00-12:00 |
刘抄手斜对面卖肉店(大弯中路) |
11月15日9:00 |
青白江区大同街道复兴大道840号申通快递附近采样点 |
11月16日9:00-9:59 |
馨源超市(水岸华府1号门旁) |
11月16日21:30-21:50 |
青白江区人民医院核酸采样点 |
11月16日21:50 |
青白江区人民医院核酸采样点路边流动摊 |
11月9日6:40-15:30 |
申通快递(复兴大道) |
11月10日-15日14:10-16:30 |
成都市幺姑食品有限公司 |
11月10日-15日16:30-17:30 |
青龙国际建材装饰城 |
11月10日-15日17:30-19:00 |
青白江区芝田高分子有限公司 |
11月16日13:30-14:00 |
丰园饭店 |
来源:综合@成都高新、成华发布、武侯发布、天府发布、@健康龙泉驿、温江发布、双流发布、新都发布、成都青白江