
四川在线记者 陈婷
今天,四川很多地方都下了雨。有的地方,到现在都还在下。
有些朋友很着急:雨好久停?“五一”假期还得不得下雨?
来,先吃颗“定心丸”——
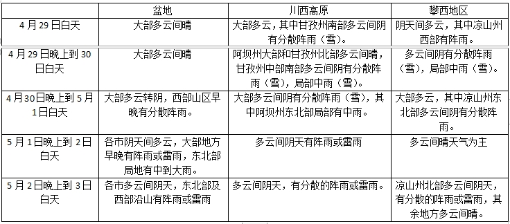
四川省气象台今天(4月28日)下午发布最新天气预报:4月29日至5月3日,四川省大部以阴天间多云天气为主,盆地部分地方有阵雨,主要出现在早晚,川西高原大部多阵性降水,攀西地区前期有阵雨,其余大部时段以多云间晴的天气为主。天气总体较好,盆地白天体感舒适,适宜外出旅游和户外活动。
根据预报,今天晚上,雅安、乐山、眉山、自贡、宜宾、泸州6市以及盆地西部山区还有小雨,局部中雨。不过,不要担心,这些地方的雨今晚基本上都会停。4月29日白天至5月3日白天,四川的天气看起来挺不错的↘↘↘
同时,成都市气象台也早早发布了“五一”假期天气。
成都市气象台预计,未来一周,周前期成都市以多云天气为主;周后期以阴天间多云天气为主,夜间多阵雨。其中5日前后有一次较明显的降雨天气。周平均气温21℃左右,较历史同期略偏高;周总降雨量10~45mm,较历史同期正常略偏多。
今年“五一”假期,很多四川朋友都有出省旅游的计划。那么,国内其他地方的天气又如何呢?
中央气象台提醒,“五一”假日期间:
▲ 西北地区、华北、黄淮、东北等地多大风天气,部分地区伴有沙尘,公众外出需注意远离临时搭建物和广告牌等设施,做好呼吸系统防护工作。受冷空气影响,北方气温多起伏,注意及时增减衣物。
▲ 湖南、湖北、安徽、江西、浙江等地部分地区降雨较强,公众需警惕降雨可能引发的山体滑坡、泥石流、山洪、城乡积涝等灾害。降雨期间,贵州、广西、湖南、湖北等局地还将伴有雷暴大风或冰雹等强对流天气,公众需关注临近的预报、预警信息,尽量避免在强对流活跃时段外出。
▲ 云南大部、四川南部气象干旱区降水依然稀少,气象干旱还将持续和发展,建议持续做好旱区农业抗旱和生产生活用水保障相关工作。西南和东北地区火险气象等级较高,建议加强林区、牧区巡查,做好火源管控,防范森林草原及城镇火灾。