
省属事业单位公开招聘啦
四川省食品检验研究院
四川省市场监督管理局数据应用中心
四川省产品质量监督检验检测院
四川省化工质量安全检测研究院
四川省市场监督管理局食品安全检查技术中心
四川省特种设备检验研究院
6家单位正在招聘
报名时间为即日起至9月28日
此外
四川天府新区华阳街道
兴隆街道、正兴街道
新兴街道、永兴街道
籍田街道、万安街道
面向社会公开招聘编外聘用人员
西南石油大学
招聘21名事业编制辅导员
国家知识产权局专利局
专利审查协作四川中心
公开招聘专利审查员200名
一起来看看
四川省食品检验研究院
考核招聘岗位及名额
招聘岗位及名额:食品质量检验人员5名。
岗位类别:专业技术。
报名
1.报名方式:采取现场报名方式。
2.报名时间:自本公告发布之日起至2023年9月28日17:00,逾期不再受理。(现场接收报名材料时间:工作日9:00—12:00,13:00—17:00)。
招聘详情请登录四川省人力资源和社会保障厅官网“人事考试”专栏查看《四川省食品检验研究院2023年度公开考核招聘工作人员公告》。
四川省市场监督管理局
数据应用中心
考核招聘岗位及名额
招聘岗位及名额:电子信息应用人员1名。
岗位类别:专业技术。
报名
报名方式
采取现场报名方式。
报名时间
自本公告发布之日起,有效期至2023年9月28日,逾期不再受理(现场接收报名材料时间:工作日9:00—12:00,14:00—17:00)。
招聘详情请登录四川省人力资源和社会保障厅官网“人事考试”专栏查看《四川省市场监督管理局数据应用中心2023年度公开考核招聘工作人员公告》。
四川省产品质量监督检验检测院
考核招聘岗位及名额
招聘岗位及名额:质量检验人员5名。
岗位类别:专业技术。
网上报名
报名时间
自本公告发布之日至2023年9月28日。逾期不再受理。(工作日9:00—12:00,13:00—17:00)
报名方式
本次公开考核招聘仅采用网络报名方式进行,不组织现场报名。应聘人员可登录四川省人力资源和社会保障厅官网“人事考试”专栏、四川省市场监督管理局、四川省产品质量监督检验检测院查看招聘公告。
报名电子邮箱:sczjrlzyb@163.com。
招聘详情请登录四川省人力资源和社会保障厅官网“人事考试”专栏查看《四川省产品质量监督检验检测院2023年度公开考核招聘工作人员公告》。
四川省化工质量安全检测研究院
考核招聘岗位和名额
招聘岗位及名额:化学品检验检测人员3名。
岗位类别:专业技术。
报名
报名方式
采取现场报名方式。
报名时间
自本公告发布之日起,至2023年9月28日,逾期不再受理(现场接收报名材料时间:工作日9:00—12:00,13:00—17:00)。
招聘详情请登录四川省人力资源和社会保障厅官网“人事考试”专栏查看《四川省化工质量安全检测研究院2023年度公开考核招聘工作人员公告》。
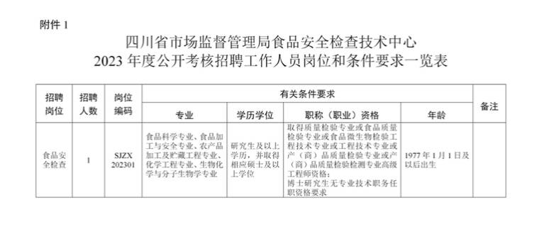
四川省市场监督管理局
食品安全检查技术中心
考核招聘岗位和名额
招聘岗位及名额:食品安全检查员1名。
岗位类别:专业技术岗位。
报名
报名方式
采取现场报名方式。
报名时间
自本公告发布之日至2023年9月28日,逾期不再受理。(工作日9:00—12:00,14:00—17:00)。
招聘详情请登录四川省人力资源和社会保障厅官网“人事考试”专栏查看《四川省市场监督管理局食品安全检查技术中心2023年度公开考核招聘工作人员公告》。
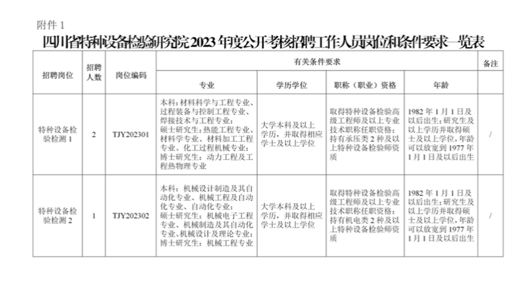
四川省特种设备检验研究院
考核招聘岗位和名额
招聘岗位及名额:特种设备检验检测人员3名。
岗位类别:专业技术。
报名
报名方式
采取现场报名方式,每人限报一个岗位。
报名时间
自本公告发布之日起至2023年9月28日,逾期不再受理。(现场接收报名材料时间:工作日9:00—12:00,13:00—17:00)
招聘详情请登录四川省人力资源和社会保障厅官网“人事考试”专栏查看《四川省特种设备检验研究院2023年度公开考核招聘工作人员公告》。
四川天府新区各街道
招聘岗位及人数
1、四川天府新区华阳街道
2、四川天府新区兴隆街道
3、四川天府新区正兴街道
4、四川天府新区新兴街道
5、四川天府新区永兴街道
6、四川天府新区万安街道
7、四川天府新区籍田街道
招聘详情请前往“天府菁英”微信公众号查看。
西南石油大学
招聘岗位、名额及待遇
(一)本次招聘均在事业单位经批准设置的岗位内招聘,招聘名额为21名。具体岗位见附件《岗位和条件要求一览表》。
(二)学校对招聘人员实行岗位聘用制,纳入事业编制管理,通过本次公招专职辅导员岗位聘用人员来校报到后,从签订聘用合同时间起,须全职在我校辅导员岗位上工作满8年。
(三)学校根据招聘人员受聘岗位发放岗位工资、薪级工资和政策性津补贴,绩效工资按学校有关规定执行。
报名
本次公开招聘采取网上报名、网上缴费方式进行,不组织现场报名。报名方式:登录成都人事考试网报名。
报名时间:2023年9月22日9:00至10月5日17:00。
缴费时间:2023年9月22日9:00至10月6日17:00。
打印准考证:2023年10月11日9:00至10月13日17:00。
笔试时间:2023年10月14日。(具体时间见笔试准考证)
招聘详情请登录四川省人力资源和社会保障厅官网“人事考试”专栏查看《西南石油大学2023年秋季公开考试招聘事业编制辅导员公告》。
国家知识产权局专利局
专利审查协作四川中心
本次公开招聘专利审查员200名,具体岗位说明和人数详见下图。
招聘详情请前往“专利审查协作四川中心”微信公众号查看。
以上岗位有你中意的吗?
赶快转给身边有需要的人吧!