
四川在线记者 吴浩
9月25日,记者从共青团四川省委获悉,共青团中央、最高人民法院等23家全国创建青年文明号活动组委会成员单位近日联合印发《关于命名第21届全国青年文明号并进行星级认定的决定》,命名了1932个集体为“第21届全国青年文明号”。其中,四川67个集体获命名。
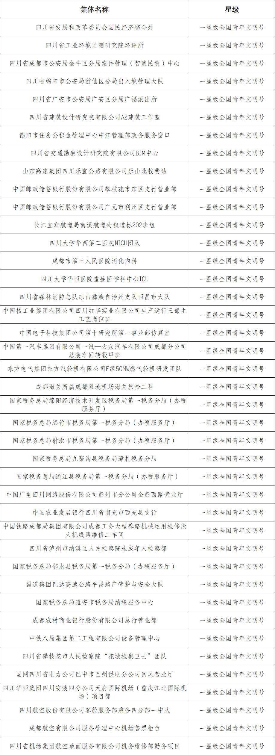
四川省乐山市公安局出入境管理支队、中建科工集团有限公司西部大区设计分院、东方电气集团东方电机有限公司中型电机分公司总装组等26个集体被命名为首批“二星级全国青年文明号”,国家税务总局雅安市税务局纳税服务中心、四川华西集团四川安装四分公司天府国际机场(重庆江北国际机场)项目部等41个集体被命名为“一星级全国青年文明号”。
据悉,此次被命名的集体,经逐级推报、资格审查、集中评审、社会公示等程序评选产生,是各行各业先进青年集体的典型代表,具有过硬的政治素质、高尚的职业道德、高超的职业技能、优良的工作作风和突出的岗位业绩,在政务服务、商业服务、社会服务、科技创新、工程建设等各行业领域开展了一系列有形有效的主题实践活动,为推动行业发展、促进青年成长、弘扬文明风尚作出了积极贡献,集中展现了新时代中国职业青年的昂扬风貌。
快来看看都有哪些先进集体榜上有名吧。
(团省委供图)
部分先进集体风采:
四川省乐山市公安局出入境管理支队
二星级全国青年文明号
四川省乐山市公安局出入境管理支队成立于1985年,现民辅警共计24人。近年来,紧紧围绕全国青年文明号创建目标,支队以“倾心打造最美窗口·青力守护神圣国门”为主题,持续发扬“敬业、协作、创优、奉献”精神,在公安出入境管理和服务阵地上取得了新成效、新突破。经过多载耕耘,支队圆满完成了年办证量20万余证次工作任务,实现了队伍“零”违纪、服务管理“零”投诉、执法办案“零”差错的纪录。支队先后荣获“全国青年文明号”“全国文明窗口”“全国外国人管理先进集体”等殊荣,荣立集体一等功、二等功各1次。
中建科工集团有限公司西部大区设计分院
二星级全国青年文明号
中建科工集团有限公司西部大区设计分院,现有职工43人,青年职工人数占比73%,平均年龄32岁。设计分院以创建全国青年文明号为载体,始终秉持“坚守岗位、谋求创新”的工作理念,始终践行“拼搏、创新、活力、共享”的“设计精神”,出色完成了中西部最大的会展中心——中国西部国际博览城、全国首个抗震设防(不低于)九度区全钢结构装配式医疗建筑——西昌市人民医院等多项国内重点工程的设计研发工作,多次荣获“鲁班奖”“詹天佑奖”“钢结构金奖”等行业最高荣誉,广受社会好评。
东方电气集团东方电机有限公司中型电机分公司总装组
二星级全国青年文明号
东方电气集团东方电机有限公司中型电机分公司总装组现有职工42名,青年职工占比73.8%。集体主要负责直驱、半直驱和双馈等20余种风力发电机总装及风场服务工作。集体秉持“创新实践,拼搏奉献”理念,先后顺利完成了当时亚太首台10MW海上风力发电机、国内陆上最大6MW永磁直驱风力发电机、世界最高海拔西藏措美项目等各类型风力发电机装配工作,是企业绿色产品制造的核心班组,先后荣获“第20届全国青年文明号”等多项荣誉。
国家税务总局雅安市税务局纳税服务中心
一星级全国青年文明号
国家税务总局雅安市税务局纳税服务中心现有职工9名,35岁以下青年职工8人,占比89%。集体始终秉承“用心倾听、真诚服务”宗旨,致力打造“青年成长基地、税收咨询高地”。近两年来,累计接听各类咨询来电11万余通,接通率达100%,规范性达100%,准确率达98%。集体始终坚持“人才优先”理念,积极制定各类人才培养计划,通过政治、业务“两个课堂”让青年干部在学中提升、做中成长,集体先后荣获“四川省青年文明号”“四川省三八红旗集体”“四川省工人先锋号”殊荣。
四川华西集团四川安装四分公司天府国际机场(重庆江北国际机场)项目部
一星级全国青年文明号
四川华西集团四川安装四分公司天府国际机场(重庆江北国际机场)项目部集体长期战斗在机场建设一线,承建了成都天府国际机场、重庆江北国际机场等项目。集体始终秉持“善建”精神,通过“三传三创”打造了学习型、突破型、引领型、奉献型、创新型的青年团体。集体始终坚持“创新”理念,攻克了世界首例时速350km直接下穿航站楼的高铁所带来的世界级难题,并刷新了多单体工期最短纪录。