
四川在线记者 李丹
四川在线记者1月30日从四川老年大学获悉,为满足广大人民群众学习需求,四川老年大学将于2024年春季学期首次开办周末教学班,面向70周岁以下的全体成年人招生。
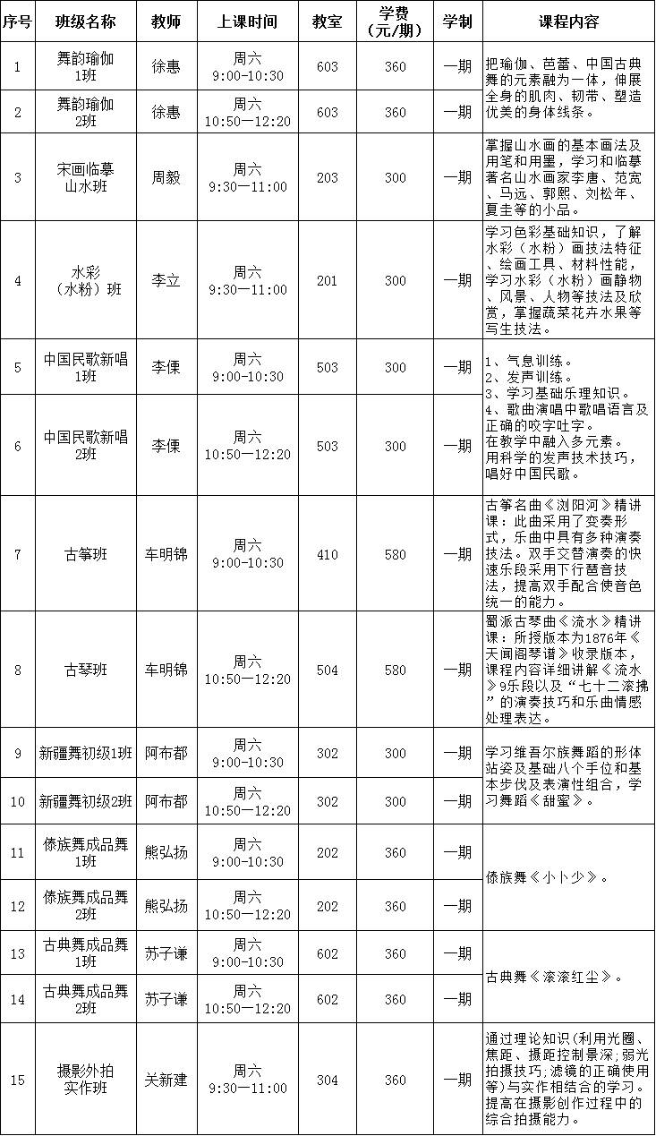
据悉,周末班采取线下教学方式,共授课12次,每次教学时间为90分钟。周末班主要包括舞蹈、乐器、绘画、摄影技巧等最受欢迎的课程。
周末班报名时间为2月26日(周一)起,额满为止;3月16日(星期六)起每周六开课。需要提醒的是,学员要慎重报名交费,交费后不能办理转班、退班手续。
四川老年大学成立于1985年6月,拥有各类教室27间,所有教室均安装多媒体教学设备,校园内实现了数字化、网络化、智能化的教学体系。开设有书画、舞蹈、声乐、器乐、语言文学、信息技术、生活保健、运动健身8个学系,46个专业,293个教学班,年均在校学员3万余人次。
班级招生计划及教学安排
