
王宇轩 四川在线记者 刘珩
看到电动自行车违规停放充电现象,请来“问政四川”曝光。
近日,四川省消防救援总队联合川观新闻推出的“问政四川·消防隐患大曝光”栏目,收到多条电动自行车消防隐患线索,多地消防部门及时跟进检查、督促整改。
2月25日,有网友在“问政四川”平台上反映,绵阳市涪城区时代名典小区存在电动自行车乱停乱放问题。次日下午,绵阳市涪城区消防救援大队工作人员到场排查,发现小区单元楼门厅里停着十多辆电动自行车,占用了疏散通道。随后,消防员联合社区和物业工作人员,将违规停放的车辆搬离至指定停放区域,并清理了楼梯间内堵塞疏散通道的杂物。消防部门要求物业加强对电动自行车停放点和疏散通道的管理。

绵阳时代名典小区对疏散通道违规停放电动自行车情况进行了整改。

绵阳时代名典小区疏散通道堆放大量杂物,消防部门责令整改。
根据网友在“问政四川”平台上反映的线索,眉山天府新区消防救援大队筹备组来到视高街道天府世家小区检查。该小区大约有200多辆电动自行车,统一在地下车库里停放充电。消防工作人员发现,充电区域部分线路敷设违规,存在私拉乱接情况,几处疏散门被人为锁闭,部分应急疏散指示标志损坏,一处疏散通道上还堆放着杂物。值得注意的是,电瓶车集中充电区域和其他区域间的防火门也不翼而飞,没有形成有效的防火分隔。针对这些问题,消防部门已责令物业限期整改。

视高街道天府世家小区电动自行车停放点存在违规私拉乱接线路情况。
在“问政四川”平台上,有网友反映资阳市圣桦名城小区存在地下室电动车随意停放问题。对此,资阳市雁江区消防救援大队到场检查,消防工作人员发现地下室电动自行车停放区域与机动车停放区域间未做有效的防火分隔,部分消防栓存在未配置水枪、水带及开关损坏等问题。对此,消防部门下发了《责令限期改正通知书》,要求物业公司在3月5日前完成整改。
近日,四川省安办发布通知,禁止将电动车停放在高层建筑的楼梯间、楼道、疏散通道、安全出口以及没有进行防火分隔的架空层等公共区域。针对身边的电动自行车违规停放充电乱象,川观新闻持续征集线索,欢迎您到“四川省网上群众工作平台—问政四川”上进行反馈。
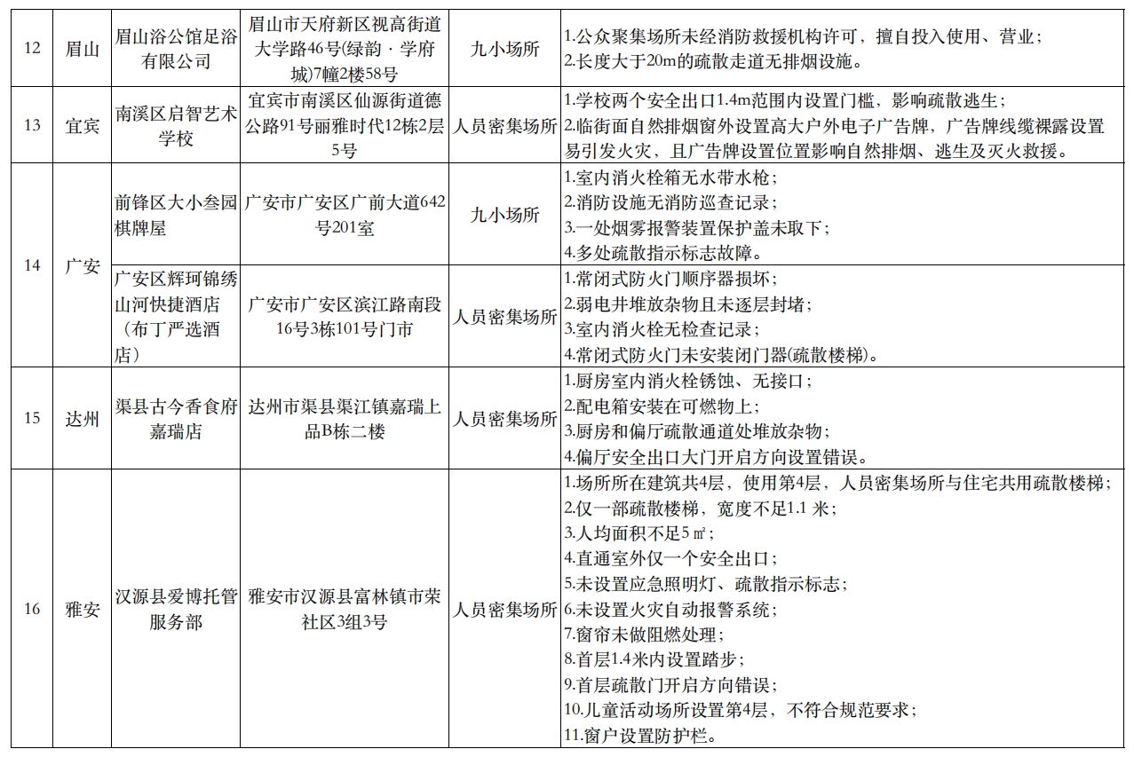
消防隐患排查整治,不只电动自行车。连日来,四川各地持续推进消防安全集中除患攻坚大整治行动,针对典型问题进行曝光。3月1日,“问政四川·消防隐患大曝光”栏目公布来自全省21个市州的23家消防隐患单位,针对发现的问题,消防部门已督促相关单位和责任人进行整改。
以下是曝光单位及隐患情况名单:




(四川消防供图)