

王宇轩 四川在线记者 刘珩
消防控制室是建筑消防设施的“心脏”,一般内设有火灾自动报警控制设备和其他消防联动设备,用于接收、显示火灾报警信号、远程控制相应消防设施启停,是发生火灾时灭火疏散的指挥中心。
近日,不少网友在“四川省网上群众工作平台—问政四川”反映,一些小区和经营性单位的消防控制室,存在持证上岗值班人员不到位、设施设备故障不排除等情况,多地消防部门及时跟进排查整治。
检查现场:
消防控制室无人值班,灭火联网设备有491个故障点位
按照网友提供的线索,消防监督检查人员到现场发现,确有不少场所的消防控制室“形同虚设”“指挥不灵”。
在眉山仁寿县欧洲映像二期,检查人员看到消防控制室大门紧闭后,找来临时物业人员开门,发现里面并无人值守。打开火灾自动报警系统主机,检查人员发现,包括小区各楼层的感应器,报警器等在内的灭火联网设施,故障点位多达491个。
“火灾自动报警系统故障,将无法及时有效探测到火灾发生后的烟热信号,也可能无法开启排烟、应急照明和火灾应急广播等设施,后果不堪设想。”检查人员通过现场故障符合判定该场所符合重大火灾隐患,挂牌督办并责令整改。

在眉山欧洲映像小区,检查人员发现消防控制室大门禁闭,无人值班。
这样的情况并非个例。在巴中市平昌县的颐和春天小区,消防控制室只有一人值班;在广元市剑阁县鹤龄镇中心卫生院,消防控制室只有一人值班且未持证上岗;在资阳市圣高商业广场,消防控制室内消防联动控制主机显示多处点位故障……
“消防控制室无人值班或操作人员不熟悉各类控制设备,就无法第一时间发现灾情,采取相应措施启动相应消防设施设备,从而失去最佳的处置时机。”省消防救援总队工作人员表示。
消防提醒:
值班人员需持证上岗,熟练掌握火警处置程序
消防控制室值班管理有哪些规范?根据《中华人民共和国消防法》和《消防控制室通用技术要求》的相关规定,自动消防系统的操作人员,必须持证上岗,并遵守消防安全操作规程。《四川省消防条例》也明确规定,消防控制室应当保持不得少于两名值班人员二十四小时不间断值班。
“值班人员应熟练掌握火警处置程序和要求,当消防设施某个点位、线路、模块等出现问题,系统会显示相应的故障点位,消防控制室值班人员应及时处置、维修,消除故障。”省消防救援总队相关工作人员介绍。

眉山欧洲映像二期的消防控制室里,火灾自动报警系统故障
记者梳理发现,多起火灾都和消防控制室管理不规范有关。
比如3月,北京房山区一小区居民家中发生火灾,住户按下报警器后,消防控制室值班人员接到信号,未经核实就在中控主机进行消音处理,延误了灭火救援和人员疏散的最佳时机。值班人员因违反消防法相关规定被处以行政拘留的处罚。
四川消防提醒,在消防控制室的值班管理中,应确保值班人员在岗在位、履行职责,火灾自动报警系统等联动控制设备处于正常工作状态,确保消防水池、水箱内储水量符合要求,保证各类消防设施完好,严禁将火灾自动报警系统设置为消音状态。
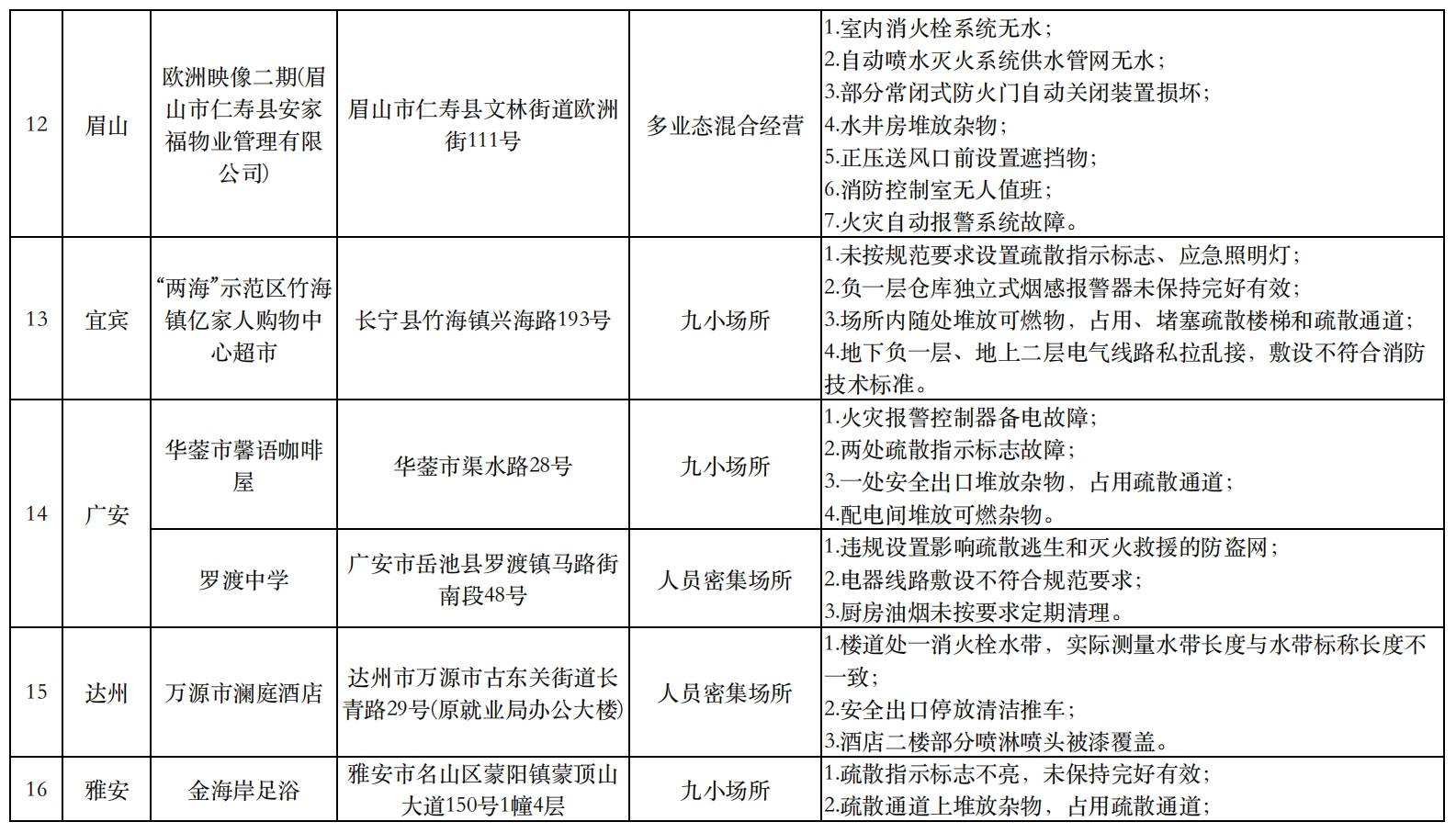
近期,检查人员还发现了一些消防隐患,具体情况如下——




针对相关问题,已督促相关企业和责任人进行整改。
消防控制室是保障人民群众生命财产安全的屏障,问政四川在这里要帮消防部门呼吁两句:希望各个相关机构严肃、认真对待消防控制室的建设与管理,确保其在火灾防控工作中能发挥应有的作用,筑牢安全“防火墙”。
主持:王了
数据:袁东山
剪辑:陈馨一
本期统筹:王欢 杨琴