
根据《四川省科学技术奖励办法》及其实施细则规定,现将2023年度四川省自然科学奖、技术发明奖、科学技术进步奖拟奖项目在四川省科学技术厅网站公示。自公示之日起10日内(2024年7月16日前),任何单位和个人对公示的拟奖项目和项目主要完成人、主要完成单位有异议的,可以在公示期内以书面形式提出,逾期不予受理。
为便于核实查证,确保客观公正处理异议,异议应当以书面形式提出,并表明真实身份,提供有效联系方式和证明观点的必要证据材料。以个人名义提出的,应当在异议材料上签署真实姓名、单位及联系方式,并提供身份证复印件。以单位名义提出的,须写明单位名称、联系人和联系方式,并加盖单位公章。我厅按有关规定对异议提出者的相关信息予以保护。
联系方式:科技人才处 028-86723271、86728520
通讯地址:成都市锦江区学道街39号
邮政编码:610016
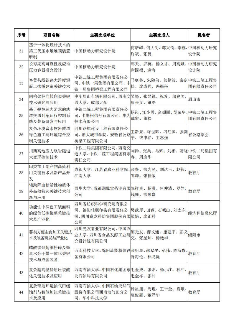
附件:2023年度四川省科学技术奖拟奖项目
四川省科学技术厅
2024年7月7日























