
根据《四川省科学技术奖励办法》及其实施细则规定,现将2024年度四川省科学技术奖拟奖项目(人选)在四川省科学技术厅网站公示。自公示之日起10日内(2025年7月6日前),任何单位和个人对公示的拟奖项目(人选)有异议的,可以在公示期内以书面形式提出,逾期不予受理。
为便于核实查证,确保客观公正处理异议,异议应当以书面形式提出,并表明真实身份,提供有效联系方式和证明观点的必要证据材料。以个人名义提出的,应当在异议材料上签署真实姓名、单位及联系方式,并提供身份证复印件。以单位名义提出的,须写明单位名称、联系人和联系方式,并加盖单位公章。科技厅按有关规定对异议提出者的相关信息予以保护。
联系方式:科技人才处 028-86723271 86720583
科研诚信监督处 028-86728905
通讯地址:成都市锦江区学道街39号
邮政编码:610016
附件:1.2024年度四川省科学技术杰出贡献奖、杰出青年科学技术创新奖拟奖人选
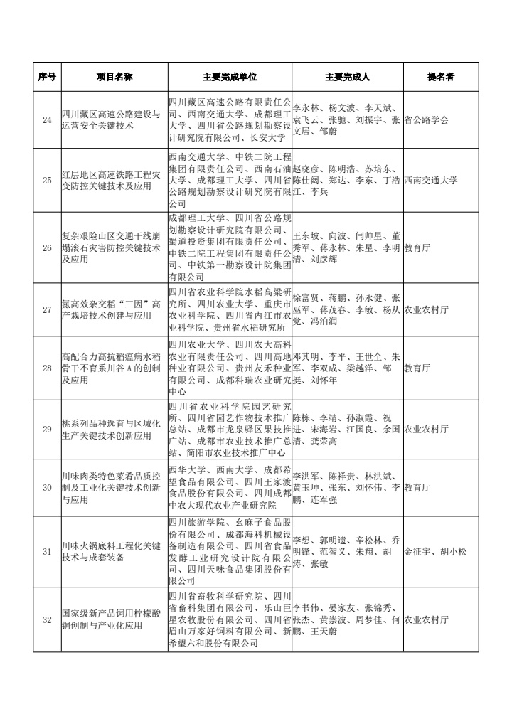
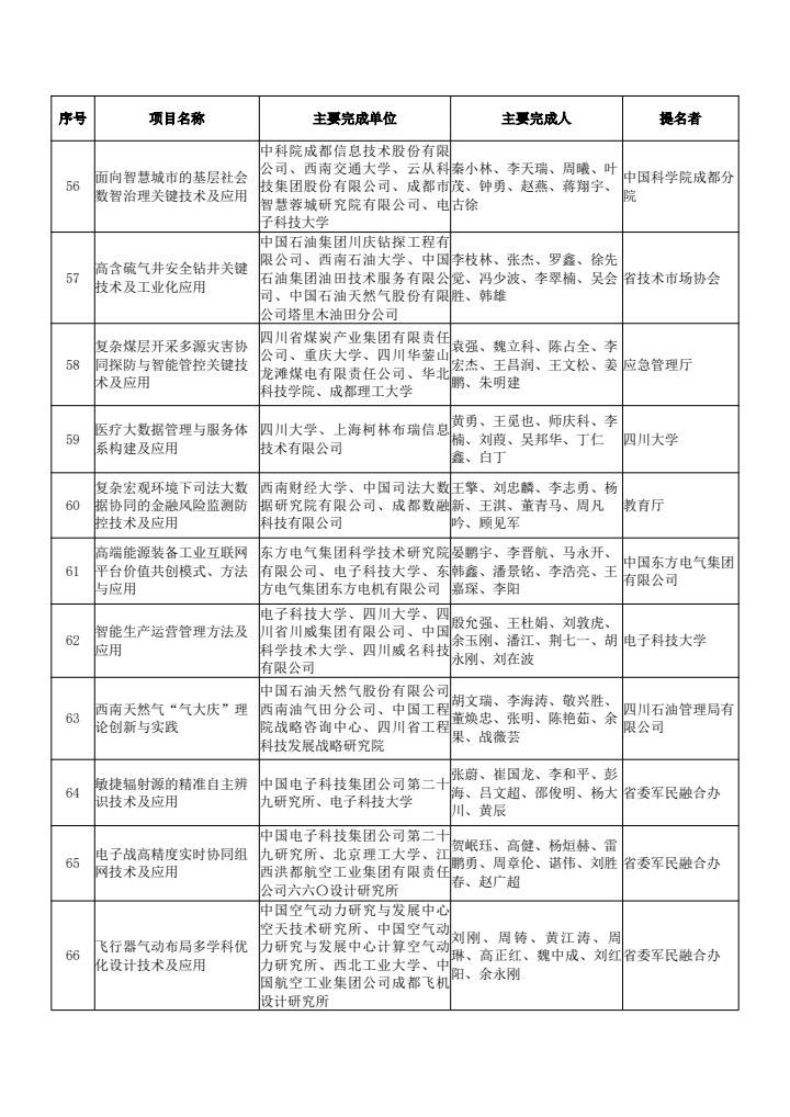
2.2024年度四川省科学技术奖拟奖项目
四川省科学技术厅
2025年6月27日






















