
四川在线记者 魏冯
近日,一成都女孩疑因食物中毒在巴厘岛一旅馆内去世,引发关注。9月22日,知情人李女士称她与去世女孩同住一间房,事发当天该旅馆有多名住客上吐下泻。李女士及其他住客的医疗报告显示,他们均有因病毒感染导致的急性肠胃炎。出门玩怎么吃得安全?24日,四川在线记者采访绵阳市第一人民医院(绵阳四〇四医院)消化内科主治医师陈虹霖。
记者:普通的“吃坏肚子”和可能危及生命的“严重食物中毒”之间的区别是什么?
陈虹霖:核心区别在于症状强度、持续时间、是否引发全身并发症,具体对比及危险信号如下:

记者:出现哪些症状意味着情况严重,必须立即寻求医疗帮助?
陈虹霖:出现这些症状必须立即就医:
1.脱水迹象。口干舌燥、尿量显著减少、皮肤弹性差、眼窝凹陷、头晕心慌;
2.剧烈症状。呕吐物带血 / 黄绿色胆汁、腹泻物带血 / 黏液、持续剧烈腹痛(无法直腰);
3.全身危险信号。高热不退、意识模糊、四肢冰凉、呼吸困难;
另外,特殊人群如老人、儿童、孕妇或有基础病(糖尿病、肾病)者,出现呕吐 / 腹泻后即使症状轻也需就医。
记者:出门在外旅行,您能总结几条饮食安全原则吗?
陈虹霖:切断致病菌入口途径,需牢记以下原则:
1.选 “正规” 不选 “路边”。优先选择证照齐全、客流大(食材周转快更新鲜)、卫生条件可见(后厨无油污、餐具消毒)的餐厅,避免露天路边摊(易受灰尘、昆虫污染)。
2.“烧熟煮透” 是底线。所有肉类(猪、牛、鸡)、海鲜(虾、蟹、贝类)必须彻底煮熟(中心温度达75℃以上,无血丝、肉质不透明),避免 “五分熟” 牛排、刺身、溏心蛋。
3.饮水 “只喝确定安全的”。只喝瓶装水(开封前检查瓶盖是否完好)、煮沸后的热水,避免直饮自来水、散装果汁、冰块(可能用自来水制作),刷牙、漱口也建议用瓶装水。
4.“手卫生” 先于 “吃”。饭前便后、接触公共物品(门把手、电梯按钮)后,必须用含酒精(>60%)的免洗洗手液消毒,或用肥皂 + 流动水洗手。
5.食材 “新鲜” 优先。避免食用变质食材,比如有异味的肉类、发黏的海鲜、软烂发黑的水果,尤其热带地区(高温易滋生细菌,食材变质速度快)。
6.“自己处理” 比 “别人处理” 安全。若买水果,优先选能去皮的(苹果、香蕉、橙子),且自己削皮;如需吃沙拉,优先选择可自行清洗的食材(避免商家提前切好、浸泡的)。
记者:旅行在外,哪些食物应尽量避免?
陈虹霖:
1、生冷海鲜或生食。刺身(三文鱼、金枪鱼)、生蚝、醉蟹 / 醉虾、未煮熟的贝类,易携带副溶血性弧菌、诺如病毒。
2、未经巴氏消毒的奶制品。散装牛奶、手工奶酪、鲜榨羊奶,可能含布鲁氏菌、李斯特菌(尤其欧美、东南亚部分地区)。
3、路边现做的凉拌菜或沙拉。如凉拌黄瓜、凉拌木耳、街边沙拉,食材可能未彻底清洗,且制作过程易接触灰尘、蚊虫,细菌污染风险高。
4、切好的常温水果。超市或路边摊提前切好的西瓜、哈密瓜,果肉暴露在空气中,易滋生金黄色葡萄球菌,且无法判断是否新鲜。
5、未彻底煮熟的淀粉类食物。隔夜米饭、未蒸透的土豆或红薯,可能滋生蜡样芽孢杆菌(耐高温,加热后仍可能残留毒素,引发剧烈呕吐);
6、自制酱料或调味品。路边摊的自制辣椒酱、蒜蓉酱、沙拉酱,可能用未消毒的食材制作,且储存不当(常温放置超过2小时)易变质。
7、“小众” 野生动物 / 不明食材。如当地特色的 “昆虫宴”“野生海鲜”,来源不明且处理方式不规范,可能携带寄生虫或未知致病菌。
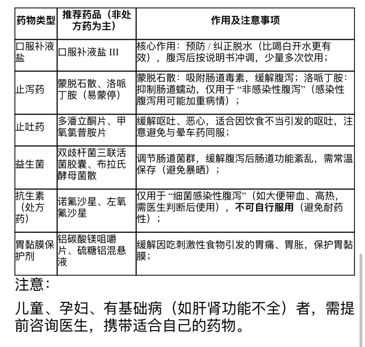
记者:旅行药箱中,针对肠胃问题应该常备哪些药物?
陈虹霖:可根据下述参考:

记者:一旦出现呕吐、腹泻症状,最重要的自我处理是什么?
陈虹霖:
优先补充电解质,避免脱水。若呕吐不严重,立即用口服补液盐 III 冲调(按说明书比例,不可随意加浓/稀释),每次腹泻后喝100-200ml,少量多次(避免一次喝太多引发呕吐);若没有补液盐,可临时用 “温开水 + 少量盐(尝不出明显咸味)+ 少量糖” 替代,但效果不如补液盐。
饮食 “清淡 + 易消化”,减轻肠胃负担。暂停吃油腻、辛辣、生冷食物,选择 “米汤、稀粥、烂面条、蒸苹果” 等清淡食物,避免空腹,也避免喝牛奶、豆浆(可能引发腹胀)。
谨慎用止泻药,观察症状变化。若腹泻不严重,可吃蒙脱石散;若腹泻伴随高热、大便带血,不要自行吃洛哌丁胺,需先就医判断是否为细菌感染;同时记录症状(呕吐/腹泻次数、大便性状、体温),为后续就医提供参考。
记者:如果所在地医疗资源不足,在寻求转诊或回国治疗前,应采取哪些关键的支撑措施?
陈虹霖:
持续补液,维持基础生命体征。无论是否能就医,都要坚持喝口服补液盐,避免脱水(脱水是食物中毒致死的主要原因之一);若呕吐严重无法口服,可尝试 “少量多次喂服”(每次10-20ml,间隔 5 分钟),若仍无法摄入,需立即联系当地警方或使领馆,请求紧急医疗支援(如静脉补液)。
保留 “证据”,便于后续治疗/维权。保留疑似致病的食物样本(若有剩余)、餐厅消费凭证、住宿记录,同时拍照记录呕吐物 / 腹泻物性状、医疗报告(如当地医院的诊断证明、用药清单),后续若需维权或回国治疗,可作为依据。
联系 “外界支援”,明确转诊路径。第一时间联系中国驻当地使领馆(可通过 “中国领事服务网” 查询联系方式),说明情况(症状、所在位置、医疗资源情况),请求协助联系正规医院或安排转诊;若购买旅行保险,也需立即联系保险公司,确认理赔范围及救援服务。
准备 “医疗记录翻译”,避免信息断层。若当地医院用外语开具诊断证明,需提前翻译为中文(可找使领馆协助或用翻译软件初步翻译),记录清楚 “是否有细菌 / 病毒感染、是否使用过抗生素、是否有脱水症状”,为回国后就医提供准确信息。
记者:如果同伴出现严重症状,在等待救援时应该做些什么?
陈虹霖:
确保现场环境安全。将同伴转移到通风、干燥、平坦的地方,避免阳光暴晒或受凉,解开衣领(若穿紧身衣服),保持呼吸道通畅;
监测生命体征,警惕休克。每10-15分钟观察一次:①意识(呼唤是否有回应);②呼吸(是否平稳,有无呼吸困难);③脉搏(触摸手腕处,正常 60-100次 / 分钟,若微弱、快速需警惕休克);④体温(用体温计测腋下温度,>39℃需用湿毛巾擦拭额头、腋下降温)。
协助补液,避免脱水。若同伴意识清醒,可协助喝口服补液盐(少量多次);若意识模糊,不要强行喂水(可能引发呛咳、窒息),需等待专业医疗人员进行静脉补液。
记录关键信息,告知救援人员。快速记录同伴的基本信息(姓名、年龄、过敏史、基础病、近期饮食情况)、症状发作时间、已采取的措施(如服用的药物、补液量),救援人员到达后立即告知,避免信息遗漏。
准备 “心肺复苏”,应对极端情况。若同伴出现 “意识丧失、呼吸停止、脉搏消失”,需立即进行心肺复苏,同时让其他人持续拨打当地急救电话,直到救援人员到达。