
四川在线记者 吴楚瞳 胡莉
2026年步履不停
新岁启封 新规同行
2026年1月明星用户榜单正式揭晓
来看看他们深爱川观的原因是什么?

川观悦享者|川观网友373662
1月平均时长4.28小时/天
“灵感中国”值得推荐给孩子
@川观网友373662 是来自成都的丁女士,她对平均每天4.28小时这个数据大为惊讶,“过度”喜欢川观新闻让她受到了“惊吓”。“我要控制我寄几”差点就脱口而出。
看新闻、刷视频、写评论、玩小游戏……这就是丁女士在川观新闻的日常。她特别提到了英语栏目“灵感中国Inspiration”,不仅有趣还能提升英语学习能力,考虑推荐给正在上学的孩子:“虽然平时不怎么让娃娃玩手机,但这个栏目值得推荐。”丁女士的游戏时间,一般在搭乘地铁的时候,最爱玩的是“川观表情包大消除”和“川观数独小游戏”,前者是减压神器后者轻量益智。此次当选月度明星,作为每日悦评榜常客的丁女士,既欢喜亦有遗憾:“我最希望因为写评论当明星,但是竞争确实太激烈了,我还要加油。”
川观悦动者|川观网友219233
1月参加川观新闻活动933次
26万积分用户 最爱积分当钱花
@川观网友219233 ,这位来自攀枝花的康先生,已经记不清自己爱上川观新闻多少年了,他超过26万的积分,足以证明他“爱之深”。
从最初的随意看看新闻到如今的深度参与各种客户端活动,与川观新闻“深度绑定”的康先生,最爱的是“积分当钱花”活动——川观京东锦礼商城。他海量的积分,则来自参与大量其他活动:“能赚积分的活动,我基本上都参加了。”川观答题中的主题赛、“脑洞马拉松”里的川观表情包大消除,接下来他要解锁的是海豚电台和滚滚剧场。即将到来的春节,康先生最期待的是传统节日答题:“连续参加了四、五年了,是我过年的保留节目。”康先生笑称,前两年参加传统节日答题还能进前50名,现在高手越来越多,自己已经进不了拿奖排名了:“还是喜欢,答题学知识,抽个小红包,过节很开心。”
川观悦评者|川观网友128449a
1月每日悦评榜上榜10次
加精评论81条
榜单新面孔 看到了年轻化表达
1月的“川观悦评者”再次刷新竞争的白热化程度,@cokhbnm678、@川观网友58636d、@川观网友128449a、@楚歌4名川观新闻用户,每日悦评榜上榜次数都达到了10次,最终@川观网友128449a 以1月加精评论条数最多取胜。

@川观网友128449a 每日悦评榜部分上榜评论
@川观网友128449a 是来自广安的陈老师,2024年7月,她的评论开始出现在每日悦评榜上,2024年10月,她首次以“川观悦评者”的身份当选当月月度明星。在超过一年半的时间里,@川观网友128449a 的名字频繁出现在每日悦评榜的榜单之上。作为一名退休语文老师,陈老师二度当选“川观悦评者”,她坦言,自己写评论是为了传播正能量,发出自己的声音,愿与大家一起多多传播正能量!
陈老师不仅坚持写评论,也关注着每日悦评榜的变化。“我发现每日悦评榜上时不时会出现一些新面孔,有不少年轻化表达,应该是年轻人加入进来了。”陈老师说,每日悦评榜上的评论有观点、有态度、有温度,很多评论虽然简短但不简单,很有看头!
恭喜2026年1月川观明星用户
快来领取88元现金红包!
自公布之日起30个自然日内
在“攀登计划—明星用户”页面
点击“领奖”即可领取现金红包

从2026年开始
明星用户还会获得川观专属奖牌
仪式感拉满
特别提醒
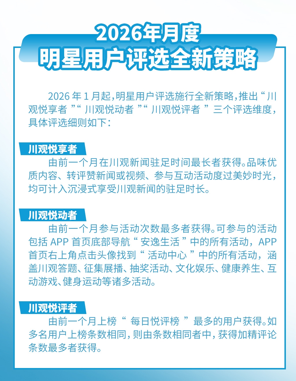
2026年1月起,月度明星用户评选施行全新策略。

新的一年
继续看新闻、刷视频、写评论
耍游戏、听电台、去答题
……
入选2026年“月度明星用户”
除了可以获得88元现金红包
我们还将为您定制专属奖牌
还等什么?
快来加入我们!

策划:吴楚瞳
主创:胡莉
技术:唐欣艳
设计:汪银