
四川在线记者 陈昊
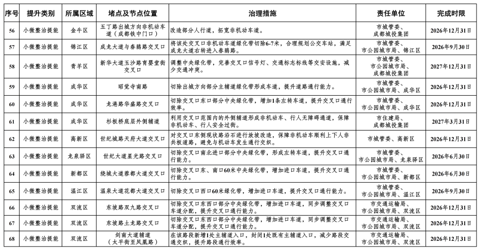
2月25日,四川在线记者从成都市治堵协作机制综合组获悉,针对市民群众反映集中的问题进行现场踏勘、会商研判后,目前已梳理形成第四批堵点治理和农村公路排危整治任务清单(以下简称“第四批治堵排危任务清单”),共130项,涉及蜀都大道、红星路三段等。
据介绍,成都“开门治堵”工作启动以来,已滚动发布实施三批清单共372项治理任务(含农村公路排危整治任务),交通、公安交管、城管、住建、园林绿化等多部门持续通过精细管理、小微整治、工程改造、智慧赋能等多种方式实施综合治理,现已完成329项,累计退围拆围50个点位共35.1万平方米,释放车道155条,优化公交站点(线路)83处(条)。
目前,成都市在汽车保有量全国第一、汽车保有量和出行总量双重增长的背景下,工作日高峰时段拥堵指数从2024年9月的1.68下降至1.65,平峰时段拥堵指数从1.38下降至1.31,初步形成了“高峰基本可控、平峰逐步缓解”的良好态势,科华南路、刃具立交、光华大道、凤凰北大街路口等一批常发堵点交通状况得以改善,蜀江路、金爵巷、湖景五路、新程大道等“断头路”顺利打通,道路通行效率得以提升,进一步便利市民群众出行。
第四批治堵排危任务清单发布后,成都市将继续以“具体化、清单化、项目化、可视化”模式推进交通治理攻坚,“一点一策”破解交通拥堵难题,持续提升城市通勤效率,优化改善交通出行环境。








