
四川在线记者 范芮菱
立法计划是安排布置年度政府立法任务的重要文件。日前,四川省人民政府办公厅印发《四川省人民政府2026年立法计划》。这是记者2月25日从省政府网站获悉的信息。
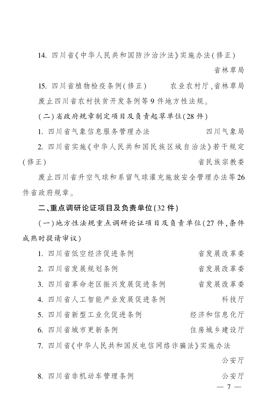
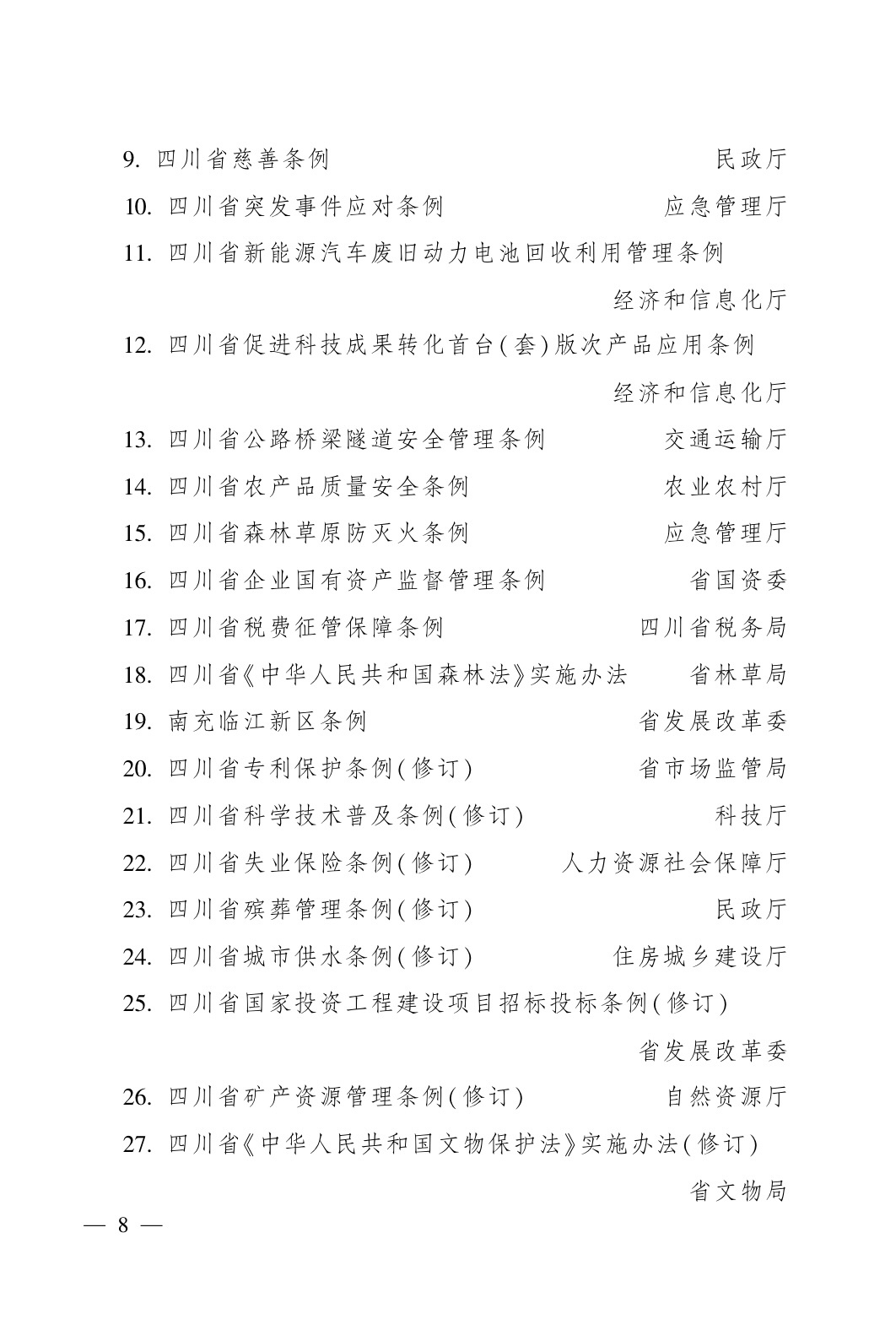
根据计划,2026年省政府立法计划项目共计84件,按类别分为两类:制定类项目52件,其中地方性法规制定项目24件、省政府规章制定项目28件;重点调研论证类项目32件(年内条件成熟可提请审议),其中地方性法规重点调研论证项目27件,省政府规章重点调研论证项目5件。
记者了解到,此次立法计划项目重点围绕建设现代化经济强省、打造西部地区创新高地、区域城乡协调发展、建设新时代改革开放新高地、社会文明进步、创造高品质生活、美丽四川建设、统筹发展和安全等8方面。
具体包括:
聚焦建设现代化经济强省
起草并提请省人大常委会审议四川省民营经济促进条例草案、四川省预算绩效管理条例草案、四川省消费者权益保护条例(修订)草案、四川省道路运输条例(修订)草案,加快推进四川省低空经济促进条例、四川省新能源汽车废旧动力电池回收利用管理条例、四川省税费征管保障条例、四川省国家投资工程建设项目招标投标条例(修订)、四川省商业秘密保护规定调研论证。
聚焦打造西部地区创新高地
起草并提请省人大常委会审议四川省技术市场条例(修正)草案,加快推进四川省人工智能产业发展促进条例、四川省促进科技成果转化首台(套)版次产品应用条例、四川省专利保护条例(修订)、四川省科学技术普及条例(修订)调研论证。
聚焦区域城乡协调发展
起草并提请省人大常委会审议四川省农村集体经济组织条例(修正)草案,加快推进四川省革命老区振兴发展促进条例调研论证。以川渝协同立法形式起草并提请省人大常委会审议四川省推进科技创新中心建设条例草案,制定四川省气象信息服务管理办法。
聚焦建设新时代改革开放新高地
加快推进四川省发展规划条例、四川省新型工业化促进条例、南充临江新区条例、四川省人民政府关于中国(四川)自由贸易试验区实施省级管理事项的决定调研论证。
聚焦社会文明进步
起草并提请省人大常委会审议四川省历史文化名城名镇名村保护条例草案,修正四川省实施《中华人民共和国民族区域自治法》若干规定,加快推进四川省《中华人民共和国文物保护法》实施办法(修订)调研论证。
聚焦创造高品质生活
加快推进四川省城市更新条例、四川省慈善条例、四川省失业保险条例(修订)、四川省殡葬管理条例(修订)、四川省城市供水条例(修订)调研论证。
聚焦美丽四川建设
起草并提请省人大常委会审议四川省《中华人民共和国草原法》实施办法(修正)草案、四川省《中华人民共和国防沙治沙法》实施办法(修正)草案,加快推进四川省森林草原防灭火条例、四川省《中华人民共和国森林法》实施办法、四川省矿产资源管理条例(修订)调研论证。
聚焦统筹发展和安全
起草并提请省人大常委会审议四川省网络安全条例草案、四川省涉及国家安全事项的建设项目管理条例草案、四川省《中华人民共和国动物防疫法》实施办法(修订)草案、四川省《中华人民共和国集会游行示威法》实施办法(修正)草案、四川省植物检疫条例(修正)草案,加快推进四川省《中华人民共和国反电信网络诈骗法》实施办法、四川省非机动车管理条例、四川省突发事件应对条例、四川省公路桥梁隧道安全管理条例、四川省农产品质量安全条例、四川省企业国有资产监督管理条例、四川省110接处警工作规定、四川省气象灾害防御重点单位管理办法调研论证。
同时,为维护法制统一,废止四川省农村扶贫开发条例等9件地方性法规、四川省升空气球和系留气球灌充施放安全管理办法等26件省政府规章;加快推进四川省规章行政规范性文件备案审查办法调研论证。
一起来看具体计划项目:



